氢分子医学分享 http://blog.sciencenet.cn/u/孙学军 对氢气生物学效应感兴趣者。可合作研究:sunxjk@hotmail.com 微信 hydrogen_thinker

博文

氢气预防人工皮肤UVA老化的转录组学评估

已有 1035 次阅读 2026-3-5 11:37 |个人分类:氢气效应基础|系统分类:科研笔记

氢气预防人工皮肤UVA老化的转录组学评估

 

间歇性吸入氢气可通过减轻氧化应激,从而预防长波紫外线(UVA)诱导的皮肤光老化,但其分子机制尚不明确。此外,对于并非以发病机制为主要研究方向的课题,推荐采用动物实验替代方案。本研究旨在利用人工皮肤短期体外体系,评估氢气对UVA诱导光老化的预防作用。

 

将人工皮肤分别以0、7、10.5 J/cm²/天的剂量进行UVA照射,随后置于含或不含1.3%氢气的CO₂培养箱中培养1天。该循环重复3次,再继续培养1天,随后开展转录组学与组织学分析。

 

7 J/cm²/天的UVA仅引起表皮形态轻微改变,但可显著诱导光老化相关转录组变化;而10.5 J/cm²/天的UVA则导致表皮发育不全、细胞过度凋亡,且转录组变化有限。对比7 J/cm²/天照射下加氢气与不加氢气组发现,氢气可调控UVA诱导的生物学过程与信号通路,包括NRF2介导通路、NFκB1–RelA介导通路,并抑制p53介导的细胞衰老通路。

 

本研究证实,在较低剂量UVA(7 J/cm²/天,总剂量21 J/cm²)照射下,人工皮肤仅出现轻微组织学改变,但可检测到光老化相关转录组变化。此外,氢气可通过皮肤表面渗透,对UVA诱导的细胞应激与衰老发挥保护作用,提示其在预防光老化方面具有潜在价值。本研究为未来氢气防治UVA诱导光老化的转化研究提供了初步实验依据。

Transcriptome‐Based Evaluation of Hydrogen Gas Effects for Preventing UVA‐Induced Photoaging Using an Artificial Skin Model - Kiyoi - 2026 - Geriatrics & Gerontology International - Wiley Online Library

 1 引言

分子氢因可通过减轻氧化应激,对缺血再灌注损伤等疾病发挥有益作用而备受关注,长期摄入也可能促进健康。氢气可选择性清除羟自由基(•OH)等高活性活性氧(ROS),并调控核因子E2相关因子2(NRF2)、核因子κB(NF-κB)等氧化应激相关基因。

日光中含量丰富的长波紫外线(UVA,320~400 nm)可穿透表皮与真皮层,通过诱导活性氧生成,引发深皱纹、皮肤松弛、粗糙、色素沉着等光老化表现。在皮肤组织中,单线态氧(¹O₂)、超氧阴离子(O₂⁻)是UVA诱导的主要活性氧;其中¹O₂在光老化中起主导作用,由O₂⁻衍生的过氧化氢(H₂O₂)与•OH也参与其中。因此,减少UVA诱导的活性氧、调控光老化相关转录组应答,有助于预防光老化。

本团队前期研究已证实,间歇性吸入1.3%氢气可抑制小鼠模型中UVA诱导的光老化表型。另一方面,三维人工皮肤等体外皮肤替代物,已逐渐成为皮肤病学研究中替代动物实验的重要工具。然而,该模型能否检测光老化早期进展,以及氢气对这些早期改变的作用,仍不明确。

本研究采用成熟的体外皮肤替代体系,结合转录组学与组织学分析,评估UVA诱导的光老化及氢气的预防作用。

 2 材料与方法

 2.1 人工皮肤培养及UVA照射联合氢气处理

使用可通入1.3%氢气的CO₂培养箱,气流由STEC PAC-P2系统调控。将人工皮肤置于无酚红培养基中,在37℃、5% CO₂条件下常规培养1天。

将人工皮肤随机分为6组:无UVA照射(U0)、7 J/cm² UVA照射(U7)、10.5 J/cm² UVA照射(U10.5),各组再分为不加氢气(−)与加1.3%氢气(+)亚组。更换培养基后,在超净工作台中以UVA光源按设定剂量照射,随后放回培养箱培养1天,该过程重复3次。最后再培养1天,用于后续转录组学与组织学检测。

图片1.png 

 1 实验分组与时间线

实验分组依据UVA剂量(0、7、10.5 J/cm²)及是否暴露于1.3%氢气划分。样本接受3轮UVA照射,每轮照射后培养1天(5% CO₂,含或不含1.3%氢气)。在转录组学与组织学分析前再额外培养1天。主图中组织学分析使用U0_H2(−)、U7_H2(−)、U7_H2(+)组,RNA测序分析则包含所有组别。

 2.2 组织学分析

末次UVA照射后,将人工皮肤继续培养2天,用4%多聚甲醛固定、石蜡包埋、4 μm切片,行苏木精-伊红(HE)染色;采用TUNEL试剂盒检测凋亡细胞。免疫组化检测增殖细胞核抗原(PCNA)、磷酸化组蛋白H2A.X(Ser139)、p53。抗体详细信息见补充资料。

冰冻标本经O.C.T.包埋、6 μm切片,采用二氢乙锭(DHE)荧光染料检测O₂⁻,用胶原蛋白杂交肽标记胶原降解。使用虚拟切片系统、共聚焦显微镜、荧光显微镜采集图像,并用ImageJ软件分析。

 2.3 RNA测序(RNA‑Seq)分析

末次UVA照射2天后,将人工皮肤迅速液氮冷冻并于−80℃保存。使用NucleoSpin RNA Plus试剂盒提取总RNA,经质控筛选RIN≥7.0的样本建库。采用Oxford Nanopore平台进行纳米孔测序,使用MinION测序仪完成测序。

使用Guppy进行碱基识别,Minimap2将序列比对至GRCh38.p14参考基因组。采用iDEP1.1云平台分析差异表达基因(DEGs),设定FDR<0.1、倍数变化≥2为筛选标准。基于差异基因进行KEGG富集分析与IPA通路分析。

 2.4 实时荧光定量PCR

以总RNA为模板,采用一步法TB Green试剂盒进行qPCR,以GAPDH为内参,采用2^(-ΔΔCt)法计算相对表达量。引物信息见补充资料。

 2.5 统计学分析

组织学与qPCR数据以平均值±标准误表示,采用单因素方差分析(ANOVA)及Holm‑Sidak事后检验,p<0.05为差异具有统计学意义。RNA‑seq采用DESeq2进行差异分析,使用Benjamini–Hochberg法校正p值,FDR<0.1定义为差异表达基因。

 3 结 果

 3.1 UVA照射与氢气对表皮形态的影响

预实验显示,10.5 J/cm²/天 UVA可诱导过度凋亡与表皮萎缩,因此重点观察7 J/cm²/天 UVA及氢气的作用。

U7组表皮上层可见核固缩,U0组与U7组表皮厚度无显著差异,氢气处理未显著改变表皮厚度。各组凋亡细胞比例与PCNA阳性细胞比例无统计学差异,但U7组呈上升趋势。

图片2.png 

 2 氢气暴露对表皮变薄的影响

a)HE染色人工皮肤光镜图;(b)表皮厚度定量分析;(c)TUNEL染色凋亡细胞;(d)凋亡细胞比例定量;(e)PCNA阳性增殖细胞免疫染色;(f)PCNA阳性细胞比例定量。

 3.2 UVA照射与氢气对差异表达基因及生物学功能的影响

RNA测序聚类分析明确鉴定出与皮肤功能相关的基因簇(簇5)。相同UVA剂量下对比显示:U7+H₂组与U7组间的差异基因数量最多。

U0组相比,U7组中细胞应激损伤、炎症、肿瘤相关通路显著上调;而氢气处理后,这些UVA诱导上调的通路显著下调。

图片3.png 

 3 全局基因表达及皮肤功能相关通路分析

a)全局基因表达热图;(b)簇5前10位富集通路;(c)各组差异基因数量;(d、e)经典通路气泡图;(f、g)IPA分析NRF2介导氧化应激通路。

PCA图显示样本聚类,火山图展示效应量与统计学显著性。

 3.3 氢气对UVA照射人工皮肤NRF2介导氧化应激通路转录组的预测作用

聚焦氧化应激关键通路NRF2:与U0组相比,U7组NRF2信号及下游多数抗氧化相关基因显著上调;而加入氢气后,NRF2信号及下游抗氧化基因(SQSTM1、HMOX1、PRDX1、FTH1、GPX2、SOD、TXN、GSR、TXNRD1等)均下调。

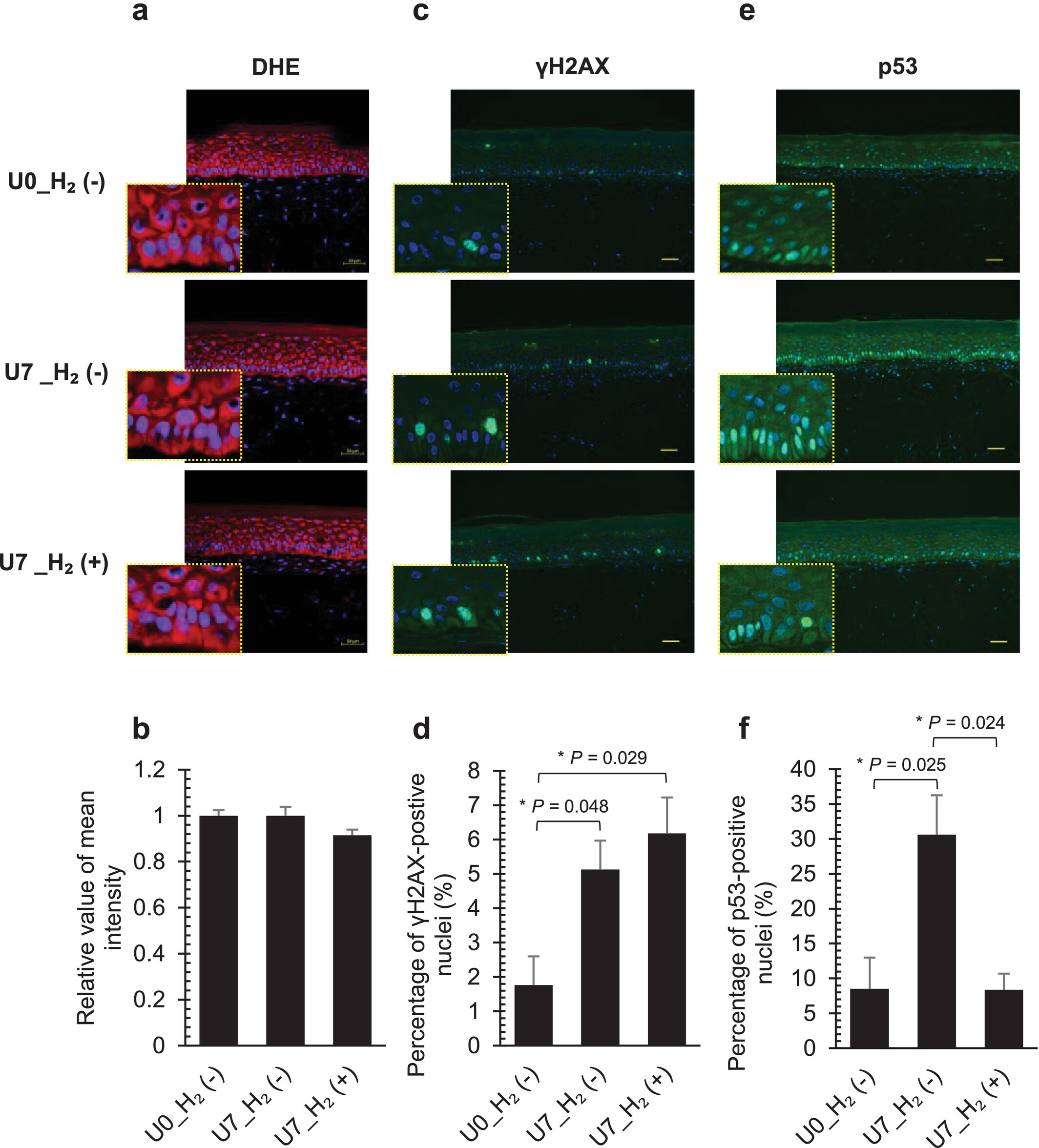
 3.4 细胞应激标志物O₂⁻、γH2AX与p53的检测

DHE标记的O₂⁻主要分布于表皮,各组表皮O₂⁻水平无显著差异。

γH2AX为氧化应激与细胞衰老相关DNA损伤标志物:与U0组相比,U7组γH2AX阳性细胞比例显著升高,但氢气处理组与未处理组无显著差异。

p53核定位结果显示:与U0组相比,U7组表皮p53阳性细胞核比例显著升高;氢气处理后该比例显著降低。

图片4.png 

 4 氢气对ROS介导DNA损伤及p53核定位的影响

a)DHE标记O₂⁻;(b)荧光强度定量;(c)γH2AX免疫染色;(d)阳性细胞比例;(e)p53免疫染色;(f)阳性细胞比例。

 4 讨 论

本研究证实,间歇性1.3%氢气处理可显著改变UVA照射人工皮肤中光老化相关基因簇的转录组。

组织学上,7 J/cm²/天 UVA可同时促进凋亡与增殖,有助于维持表皮结构,氢气在此条件下无明显形态学影响;而10.5 J/cm²/天 UVA则导致表皮变薄、过度凋亡,提示UVA对表皮形态的影响呈剂量依赖性。人工皮肤模型与动物模型对UVA及氢气的应答差异,可能与生物环境、氢气递送途径有关:动物体内氢气可经表皮渗透与全身循环作用,而人工皮肤仅能通过表皮渗透,且缺乏血管、神经与免疫细胞,无法完全模拟在体皮肤。

转录组分析显示,7 J/cm²/天 UVA诱导的差异基因最多,氢气可逆转UVA上调的细胞应激、炎症、肿瘤相关通路,同时激活DNA修复、氧化应激抑制相关通路;而高剂量10.5 J/cm²/天 UVA仅引起有限转录组改变。提示较低剂量UVA可在不造成明显组织损伤的前提下,诱导显著的光老化相关转录组应答。

尽管上游分析中NRF2活性预测无显著差异,但氢气可下调多数NRF2下游基因,同时抑制经典NFκB1‑RelA通路,提示氢气可通过调控NF‑κB通路发挥抗光老化作用。

本研究中O₂⁻与γH2AX无组间差异,可能与样本采集时间点有关;而氢气可显著降低p53核转位,提示氢气可能通过调控p53介导的衰老通路,预防UVA诱导的光老化。

 5 结 论

本研究采用人工皮肤模型证实:在较低剂量UVA(7 J/cm²/天,总剂量21 J/cm²)照射下,皮肤仅出现轻微组织学改变,但可检测到明显的光老化相关转录组变化。氢气可通过皮肤表面渗透,改善UVA诱导的细胞应激与衰老相关生物学过程,提示其在预防光老化方面具有潜在应用价值。本研究为未来氢气防治UVA诱导光老化的转化研究提供了初步实验基础。



https://blog.sciencenet.cn/blog-41174-1524486.html

上一篇:多胺抗衰老也能促进癌症?!【悖论】
下一篇:缺氧和肺循环中离子通道的氧化还原调控
收藏 IP: 117.143.183.*| 热度|

4 王安良 郑永军 高宏 杨正瓴

该博文允许注册用户评论 请点击登录 评论 (0 个评论)

数据加载中...
扫一扫,分享此博文

Archiver|手机版|科学网 ( 京ICP备07017567号-12 )

GMT+8, 2026-3-28 02:09

Powered by ScienceNet.cn

Copyright © 2007- 中国科学报社

返回顶部