氢分子医学分享 http://blog.sciencenet.cn/u/孙学军 对氢气生物学效应感兴趣者。可合作研究:sunxjk@hotmail.com 微信 hydrogen_thinker

博文

富氢水疗法用于瘢痕疙瘩双盲随机临床试验

已有 1497 次阅读 2026-1-24 19:00 |个人分类:氢气医学临床|系统分类:科研笔记

富氢水疗法用于瘢痕疙瘩管理的探索性评价:一项双盲随机初步试验协和

本研究作者来自北京友谊医院、北京协和医院整形外科王友彬教授和上海交通大学何前军教授等团队。该临床试验首次把氢水用于瘢痕疙瘩临床管理,并获得了正面效应的临床证据。无论患者不适感受,形态学改变和分子生物学分析等,都明确说明这种工具对于这种临床难治疾病具有价值,给这类患者带来了新的选择。

背景:临床和实验研究表明,富氢水具有抗炎特性,但其在瘢痕疙瘩治疗中的应用尚未被研究。本研究旨在探索富氢水(HRW)治疗瘢痕疙瘩的潜在疗效及其作用机制。

方法:21 名计划接受两阶段手术的瘢痕疙瘩患者被随机分为富氢水处理组(HRW 组)和对照组(Con 组)。HRW 组在饮用水中摄入氢气,而 Con 组饮用不含氢的水。收集患者的临床资料。在干预前后,采用蛋白质印迹法(WB)、实时定量聚合酶链反应(qPCR)和酶联免疫吸附试验(ELISA)检测与炎症、瘢痕疙瘩形成及症状相关的细胞因子。

结果:富氢水治疗后,患者的疼痛和瘙痒频率显著降低。富氢水治疗后,温哥华瘢痕量表(VSS)评分和色素沉着维度评分显著下降。WB 和 qPCR 结果显示,富氢水治疗后,瘙痒相关细胞因子 TRPV1 和瘢痕疙瘩相关细胞因子 HIF‑1α 的表达显著降低。抗炎细胞因子 IL‑10 水平在富氢水治疗后显著升高,而炎症相关细胞因子 VEGF 和 TGF‑β 水平显著降低。

结论:富氢水疗法似乎是一种安全且有前景的方法,可用于缓解瘢痕疙瘩患者的症状并调节炎症反应。这些发现来自一项探索性、双盲、随机的初步试验,为进一步开展大规模研究提供了早期临床信号。

 

引言

伤口愈合涉及一系列生物学事件,当这些事件失调时,可能导致病理性瘢痕,例如瘢痕疙瘩 [1]。瘢痕疙瘩的特征是细胞外基质(ECM)过度沉积,可引起瘙痒、疼痛和外观损害 [2]。瘢痕疙瘩是一种毁损性且难治的皮肤纤维化疾病,给患者带来身体和心理负担 [3, 4]。尽管瘢痕疙瘩的发病机制尚未完全阐明,但越来越多的证据表明慢性炎症在瘢痕疙瘩形成中起重要作用 [5, 6]。在瘢痕疙瘩组织中可观察到持续的免疫细胞浸润,包括树突状细胞 [7]、巨噬细胞 [8] 和 T 淋巴细胞 [6, 9],同时伴有多种细胞因子的异常表达,如白细胞介素‑6(IL‑6)[10, 11]、白细胞介素‑10(IL‑10)[11]、转化生长因子‑β(TGF‑β)[12]、缺氧诱导因子‑1(HIF‑1)[13]、血管内皮生长因子(VEGF)[14, 15]、连接蛋白‑43(Cx43)[16] 和瞬时受体电位香草酸亚型 1(TRPV1)[16]。这些免疫细胞和细胞因子的相互作用网络最终导致成纤维细胞增殖增加和 ECM 过度产生。

富氢水(HRW)是指氢浓度高于 0.8 mM/L 的水,是给予分子氢最方便、最有效的方式之一 [17, 18]。富氢水疗法(HRWT)的安全性已在多项随机对照试验中得到验证,包括帕金森病 [19]、代谢综合征 [20] 和健康成年人 [21]。在临床和实验环境中,富氢水已显示出抗氧化应激和抗炎能力,并能影响 HIF‑1 [22]、IL‑6 [20, 23] 和 VEGF [24] 水平。

由于多功能的 HRWT 已成功用于特应性皮炎 [23] 和皮肤伤口愈合模型 [24],富氢水可能通过多种途径对瘢痕疙瘩疾病具有潜在治疗作用。因此,我们开展了一项初步研究,以探索富氢水在瘢痕疙瘩中的治疗可能性。

材料与方法

患者与分组

本初步研究经伦理委员会批准(编号:ZS‑3373),采用随机、双盲设计。所有涉及人类参与者的研究程序均符合机构和/或国家研究委员会的伦理标准,以及 1964 年《赫尔辛基宣言》及其后来的修正案或同等伦理标准。

招募计划接受组织扩张器置入和二期切除的瘢痕疙瘩患者,并将其随机分为富氢水处理组(HRW 组)和对照组(Con 组)。手术切除组织经病理证实为瘢痕疙瘩。排除患有系统性疾病、精神疾病或正在接受瘢痕疙瘩相关治疗的患者。记录患者的临床特征、每日饮水量以及疼痛和瘙痒频率。由两名设盲外科医生在干预前后使用温哥华瘢痕量表(VSS)评估瘢痕疙瘩。收集血液样本和瘢痕疙瘩组织进行分析,治疗前组织来自组织扩张器置入时的瘢痕疙瘩切除标本。

随机化

生成随机数字并附在每个制水电解瓶上,以确保治疗分配无偏倚且对患者和研究者设盲。每个电解瓶的随机化代码和相关信息由制水电解瓶供应商安全保存。通过使用外观、包装、标签和给药方案与富氢水生成电解瓶完全相同但无产氢功能的电解瓶,对治疗身份进行设盲。

富氢水疗法

HRW 组患者使用富氢水生成电解瓶(NB‑B81,上海纳诺巴伯纳米科技有限公司),而对照组使用外观相似但无氢能的瓶子。使用说明如下:加入 280 mL 水,等待 5 分钟电解,1 小时内饮用,每天至少饮用 1.5 L。两组遵循相同的饮水程序。在组织扩张器置入后进行二期瘢痕疙瘩切除时,停止 HRW 或对照干预。患者还每天三次用浸有相同水的棉片湿敷瘢痕疙瘩,每次 20 秒。

蛋白提取与蛋白质印迹(WB)

使用细胞裂解试剂盒(1632141,Bio‑Rad,美国加利福尼亚州赫拉克勒斯)提取 50 mg 组织样本中的蛋白质。加入裂解缓冲液、蛋白酶和磷酸酶抑制剂以及苯甲基磺酰氟,在冰上研磨样本 10 分钟。离心后,将不同样本的蛋白质(每泳道 60 μg)在 10% 十二烷基硫酸钠‑聚丙烯酰胺凝胶电泳(SDS‑PAGE)中分离,然后转移至硝酸纤维素膜。使用封闭缓冲液(927–40000,LI‑COR,美国内布拉斯加州林肯市)封闭膜,随后在 4°C 下与一抗孵育 12 小时。

一抗来源或稀释比例信息见表 S1。使用稀释比例为 1:5000 的二抗(SE134 和 SE131,Solarbio,中国北京)后,采用红外激光成像系统(Odyssey,LI‑COR)和 ImageJ 软件观察蛋白条带。

RNA 提取与 RT‑qPCR

使用 RNA 提取溶液(G3013,Servicebio,中国武汉)提取 100 mg 组织样本中的总 RNA。使用 Servicebio RT 第一链 cDNA 合成试剂盒(G3330,Servicebio)对 1 μg 纯化 RNA 进行逆转录。加入 SYBR Green qPCR Master Mix(无 ROX;2X)(G3320,Servicebio)在 QuantStudio 5(CFX,Bio‑Rad)中进行实时 qPCR。本研究使用的引物对列于表 S2。采用 ΔΔCT 法计算目标基因的表达水平,并以甘油醛‑3‑磷酸脱氢酶(GAPDH)作为内参基因。

酶联免疫吸附试验(ELISA)

在干预开始和结束时各采集患者 15 mL 血液。离心后收集血清用于细胞因子分析。按照制造商说明使用 ELISA 定量检测 IL‑6(EK106/2–96,MULTISCIENCES,中国杭州)、IL‑10(EK110/2–96,MULTISCIENCES)和 TGF‑β(EK981‑96,MULTISCIENCES)。

统计分析

除非另有说明,数据以平均值 ± 标准误(SEM)表示。根据情况使用 Student’s t 检验或非参数检验分析两组间差异,使用配对 t 检验或配对非参数检验分别检测两组干预前后的变化。分类变量采用卡方检验分析。p < 0.05 表示差异具有统计学意义。使用统计软件 R 4.2.1 和 BioRender(biorender.com)进行数据可视化和所有分析。* p < 0.05;** p < 0.01;*** p < 0.001。

结果

研究人群的基线临床特征、皮肤感觉以及术前和术中特征

共评估 24 名患者的 eligibility,22 名患者接受随机化,最终 HRW 组 11 名、Con 组 10 名完成整个治疗(图 S1)。图 1 显示了本研究的总体设计、数据来源和使用方法的示意图。共纳入 21 名年龄在 18–61 岁的患者,其中 HRW 组 11 名,Con 组 10 名。干预的平均持续时间为 16.123 ± 2.185 周。两组在年龄、性别和每日饮水量方面无统计学显著差异(p > 0.05,表 1)。同样,两组在瘢痕疙瘩相关特征(包括瘢痕疙瘩分布、病程、干预前疼痛和瘙痒频率以及干预持续时间)方面也无统计学显著差异(p > 0.05,表 1)。

图片1.png 

1  研究总体设计示意图。TE:组织扩张器;HRW:富氢水。数据以平均值 ± 标准误(SEM)表示。

 

1 纳入时患者的基线临床特征(n = 21)

图片2.png 

富氢水疗法减轻疼痛和瘙痒相关感觉

在整个研究期间监测患者的每日饮水量和皮肤感觉,直至第二次瘢痕疙瘩切除手术。HRW 组患者在治疗前的疼痛和瘙痒频率为 4.00 ± 0.40 次/天。相比之下,干预后患者的疼痛和瘙痒显著减少(2.09 ± 0.34 次/天,p = 0.0035,图 2a)。这表明富氢水的使用可以缓解瘢痕疙瘩相关症状。相反,Con 组治疗后的疼痛和瘙痒频率无显著差异(3.50 ± 0.34 vs. 3.60 ± 0.27 次/天,p = 0.5712,图 2b)。此外,HRWT 后 VSS 评分和色素沉着维度评分均显著降低(分别为 p = 0.0140、p = 0.0003;图 2c、e)。相反,Con 组治疗后无显著差异(分别为 p = 0.2977、p = 0.6809;图 2d、f)。进一步比较 HRW 组和 Con 组患者治疗后的疼痛和瘙痒频率、VSS 和色素沉着维度评分,结果显示 HRW 组患者的疼痛和瘙痒显著更少,VSS 和色素沉着维度评分显著低于 Con 组(分别为 p = 0.0033、p = 0.0039、p = 0.0200;图 S2a、b、c)。

 图片3.png 

2  HRW 组(a)和 Con 组(b)疼痛和瘙痒频率(次/天)比较。HRW 组(c)和 Con 组(d)VSS 评分比较。HRW 组(e)和 Con 组(f)色素沉着维度评分比较。Pre‑Con:干预前对照组;Post‑Con:干预后对照组;Pre‑HRW:干预前 HRW 组;Post‑HRW:干预后 HRW 组。

 

富氢水疗法降低瘙痒相关分子的表达

由于 TRPV1 [25, 26] 和 Cx43 [27] 与瘙痒和疼痛机制相关,我们使用 WB 和 RT‑qPCR 检测瘢痕疙瘩中 TRPV1 和 Cx43 的水平。RT‑qPCR 结果显示,HRWT 显著降低 TRPV1 的 mRNA 表达(p = 0.0485,图 3a)。相反,Con 组治疗后 TRPV1 的 mRNA 表达无显著差异(p = 0.5769,图 3a)。HRWT 后 Cx43 的 mRNA 表达略有下降(治疗前:1.2796 ± 0.1201;治疗后:1.1543 ± 0.1345),但在本研究中未达到统计学显著性(p = 0.5096,图 3b)。相反,Con 组治疗后 Cx43 的 mRNA 表达略有增加(治疗前:1.0004 ± 0.0207;治疗后:1.0666 ± 0.0625;p = 0.3720,图 3b)。

图片4.png 

3  (a)Con 组和 HRW 组治疗前后 TRPV1 的 mRNA 表达。(b)Con 组和 HRW 组治疗前后 Cx43 的 mRNA 表达。通过 WB 在 HRW 组(c)和 Con 组(d)中检测 TRPV1 和 Cx43。GAPDH 用作内参基因。HRW 组 TRPV1(e)和 Cx43(f)WB 结果的定量分析。Con 组 TRPV1(g)和 Cx43(h)WB 结果的定量分析。Pre‑Con:干预前对照组;Post‑Con:干预后对照组;Pre‑HRW:干预前 HRW 组;Post‑HRW:干预后 HRW 组;TRPV1:瞬时受体电位香草酸亚型 1;Cx43:连接蛋白 43。


同时,WB 结果显示 HRWT 后瘢痕疙瘩中 TRPV1 和 Cx43 蛋白表达明显降低,与 RT‑qPCR 结果一致(图 3c)。Con 组治疗后 TRPV1 和 Cx43 蛋白表达无显著差异(图 3d)。定量 WB 分析一致显示,与治疗前样本相比,HRWT 后 TRPV1 和 Cx43 显著下调(分别为 p = 0.0051、p = 0.0011;图 3e、f)。此外,Con 组的定量 WB 分析显示 TRPV1 和 Cx43 蛋白表达无明显差异(分别为 p = 1.000、p = 0.0972;图 3g、h)。


富氢水疗法可调节炎症相关细胞因子的表达

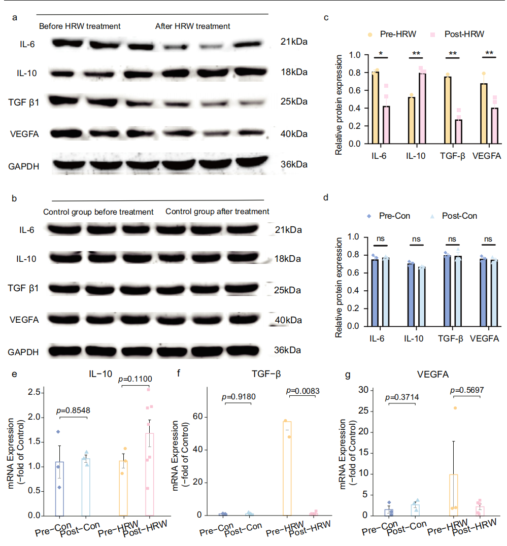
为进一步探索 HRWT 的治疗潜力,我们使用 WB 和 RT‑qPCR 检测瘢痕疙瘩样本中炎症相关细胞因子的表达。同时使用 ELISA 测量血清炎症因子浓度。WB 结果显示,HRWT 后瘢痕疙瘩中炎症因子表达显著降低,抗炎细胞因子表达增加(图 4a)。定量分析进一步支持 HRWT 后 IL‑6 和 TGF‑β 表达显著受抑(分别为 p = 0.030、p = 0.002;图 4b)。有趣的是,HRWT 后瘢痕疙瘩中 VEGFA 蛋白表达下降,但未达到统计学显著性(p = 0.063;图 4b)。抗炎细胞因子 IL‑10 的表达在 HRWT 后显著增加(p = 0.003;图 4b)。相反,Con 组中 IL‑6、IL‑10、TGF‑β 和 VEGFA 水平未观察到明显差异(图 4c)。同样,定量分析显示 Con 组干预后 IL‑6、IL‑10、TGF‑β 和 VEGFA 表达无显著差异(分别为 p = 0.5879、p = 0.0789、p = 0.8798、p = 0.7040;图 4d)。RT‑qPCR 结果与 WB 检测的蛋白水平变化一致(图 4),但定量数据未达到统计学显著性。图 5 显示 HRWT 增加 IL‑10 mRNA 表达,同时降低 TGF‑β 和 VEGFA mRNA 表达(分别为 p = 0.1100、p = 0.0083、p = 0.5697;图 4e–g)。Con 组干预后 IL‑10、TGF‑β 和 VEGFA 的 mRNA 表达增加,但这些数据无统计学显著性(分别为 p = 0.8548、p = 0.9180、p = 0.3714;图 4e–g)。此外,比较 HRW 组和 Con 组患者治疗前后 IL‑6、TGF‑β 和 VEGFA 的蛋白水平,结果显示治疗前两组间 IL‑6、TGF‑β 和 VEGFA 表达无统计学差异(p > 0.05;图 S1d、e、f)。相反,HRW 组患者治疗后 IL‑6、TGF‑β 和 VEGFA 表达显著低于 Con 组治疗后(p < 0.05;图 S1d、e、f)。我们的数据进一步支持 HRWT 可以调节炎症相关细胞因子表达的结论。

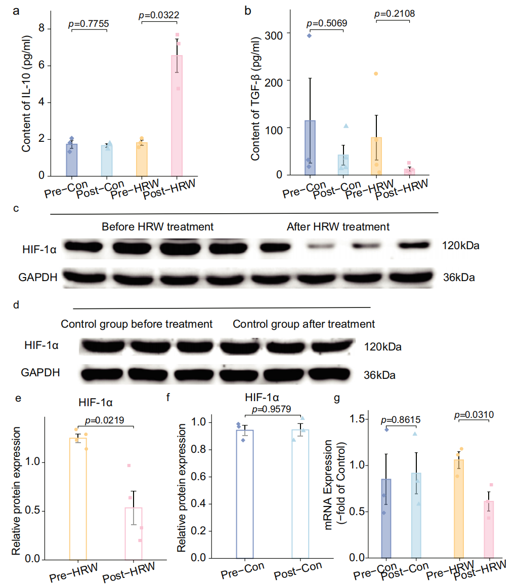
图片5.png 

4  IL‑6、IL‑10、TGF‑β 和 VEGFA 在 HRW 组(a)和 Con 组(b)中通过蛋白质印迹法(WB)检测。GAPDH 用作内参基因。HRW 组(c)和 Con 组(d)中 IL‑6、IL‑10、TGF‑β 和 VEGFA 的 WB 结果定量分析。Con 组和 HRW 组治疗前后 IL‑10(e)、TGF‑β(f)和 VEGFA(g)的 mRNA 表达。Pre‑Con:干预前对照组;Post‑Con:干预后对照组;Pre‑HRW:干预前 HRW 组;Post‑HRW:干预后 HRW 组;IL‑6:白细胞介素‑6;IL‑10:白细胞介素‑10;TGF‑β:转化生长因子‑β。

图片6.png 

5  IL‑10(a)和 TGF‑β(b)的表达水平通过 ELISA 测定。n = 3–4。HIF‑1α 在 HRW 组(c)和 Con 组(d)中通过 WB 检测。GAPDH 用作内参基因。HRW 组(e)和 Con 组(f)中 HIF‑1α 的 WB 结果定量分析。(g)Con 组和 HRW 组治疗前后 HIF‑1α 的 mRNA 表达。Pre‑Con:干预前对照组;Post‑Con:干预后对照组;Pre‑HRW:干预前 HRW 组;Post‑HRW:干预后 HRW 组;IL‑10:白细胞介素‑10;TGF‑β:转化生长因子‑β;HIF‑1α:缺氧诱导因子‑1α。

 

随后,为了评估患者的全身炎症水平,我们使用 ELISA 检测炎症相关细胞因子的水平。ELISA 分析一致显示,HRWT 后抗炎细胞因子 IL‑10 水平显著升高(p = 0.0322,图 5a)。Con 组干预后 IL‑10 水平未检测到显著增加(p = 0.7755;图 5a)。ELISA 分析表明,Con 组和 HRW 组治疗后血清 TGF‑β 浓度均下降,但差异无统计学意义(分别为 p = 0.5069、p = 0.2108;图 5b)。此外,我们还通过 WB 和 RT‑qPCR 检测了瘢痕疙瘩中 HIF‑1α 的水平。WB 结果显示,HRWT 后瘢痕疙瘩中 HIF‑1α 的表达显著受抑(图 5c),而 Con 组治疗后无显著差异(图 5d)。定量分析显示 HRW 组治疗后差异显著,而 Con 组无明显变化(分别为 p = 0.0219、p = 0.9579;图 5e、f)。此外,mRNA 分析结果与 WB 结果一致(图 5g)。HRWT 后瘢痕疙瘩中 HIF‑1α 的 mRNA 表达显著降低(p = 0.0310,图 5g),而 Con 组无显著差异(p = 0.8615,图 5g)。

 

讨论

瘢痕疙瘩是良性但难治的皮肤纤维增生性肿瘤。瘢痕疙瘩发病和进展的潜在机制复杂且多因素,其中炎症发挥关键作用。除免疫细胞浸润外,还必须关注瘢痕疙瘩微环境中炎症介质的作用 [28]。由于富氢介质已被证实具有抗炎 [29,30,31] 和抗氧化活性 [32, 33],我们推测富氢水对瘢痕疙瘩具有治疗潜力。因此,本研究旨在探讨 HRW 对瘢痕疙瘩的治疗作用。

本研究的主要发现是 HRW 能有效缓解瘢痕疙瘩患者的疼痛和瘙痒。临床数据显示,HRWT 后疼痛和瘙痒频率显著降低,VSS 评分也下降。此外,HRWT 后瘢痕疙瘩组织中瘙痒相关蛋白 TRPV1 和 Cx43 的水平显著降低。Cx43 是一种负责缝隙连接细胞间通讯的膜蛋白,并参与神经性疼痛 [34]。TRPV1 与病理性疼痛和组胺诱导的瘙痒密切相关 [35]。我们研究组先前的工作发现,Cx43 和 TRPV1 在瘢痕疙瘩样本中过表达,并与瘢痕疙瘩的瘙痒和疼痛症状相关 [16]。这些发现共同表明 HRW 具有潜在的止痒作用。

另一个重要发现是 HRWT 可能促进炎症消退。我们观察到 HRWT 后促炎细胞因子 IL‑6、VEGF 和 TGF‑β 的水平降低,而抗炎细胞因子 IL‑10 显著升高。免疫和炎症反应失调是瘢痕疙瘩的特征,通常表现为炎症标志物升高。IL‑6 在瘢痕疙瘩中显著上调 [36],参与肥大细胞活化 [37]、成纤维细胞增殖和基质收缩 [38]。在免疫缺陷大鼠模型中,IL‑6 抗体的治疗潜力已得到证实 [39]。相反,IL‑10 作为一种强效抗炎细胞因子,在增生性瘢痕中较正常瘢痕下调 [40]。IL‑10 水平升高与无瘢痕再生愈合相关 [41],这可能是由于其通过下调 TGF‑β/Smad 通路抑制纤维化和成纤维细胞增殖 [42]。在本研究中,HRW 调节局部炎症因子,降低促炎因子并增加抗炎因子,这与在其他疾病中观察到的效果一致 [20, 23, 43]。

最后,作为 HIF‑1 的靶基因之一 [44],VEGF 在 HRWT 后也显著下调。VEGF 在瘢痕疙瘩组织中过表达,是血管生成的主要调节因子,并通过 PAI‑1 表达促进 ECM 重塑 [45]。在伤口愈合动物模型中 [24],HRW 在愈合早期提高 VEGF 水平以促进新生血管形成。总体而言,HRW 在伤口愈合的不同阶段可能对血管生成产生不同方向的影响,但仍能有效抑制瘢痕形成。

此外,本研究发现 HRWT 后 HIF‑1α 的表达水平显著受抑。HIF‑1 是缺氧条件下高表达的重要调节因子,其功能主要由 α 亚基(HIF‑1α)决定 [46]。由于高代谢状态和血管破坏,瘢痕疙瘩组织中持续存在缺氧状态 [47]。因此,HIF‑1α 在瘢痕疙瘩组织中显著上调并不意外 [48, 49]。HIF‑1α 促进细胞凋亡 [13]、调节瘢痕疙瘩胶原生成 [48],并影响细胞珠蛋白表达、瘢痕疙瘩成纤维细胞增殖 [50] 以及上皮‑间质转化 [51]。我们发现 HRW 显著降低瘢痕疙瘩组织中 HIF‑1α 的水平,提示 HRW 具有潜在治疗作用。有研究表明,HIF‑1α 通过激活 TGF‑β/Smad [13, 52]、TLR4/MyD88/NF‑κB [13] 和 p42/44 MAPK 信号通路 [45] 促进瘢痕疙瘩发展。WB 和 RT‑qPCR 结果显示 HRWT 后 TGF‑β 水平显著降低,进一步表明 HRWT 可能通过影响 TGF‑β/Smad 通路对瘢痕疙瘩发挥治疗作用。然而,需要更多研究进一步阐明这些关联。

据我们所知,本初步研究是首个评估 HRW 疗法在瘢痕疙瘩患者中应用的研究。研究结果虽为初步,但具有前景。HRW 可作为一种安全、无创的辅助治疗方法,同时改善症状和炎症机制。然而,必须承认本研究存在一些局限性。研究样本量较小,缺乏长期随访数据(如复发情况),统计效力有限。所使用的症状问卷并非经过验证的瘢痕疙瘩评估工具。未来研究应纳入标准化、经过验证的量表(如 ItchyQoL),以提高患者报告结局的可靠性。HRW 的最佳剂量和摄入方案也尚未确定。

未来的研究方向包括开展多中心、样本量充足的随机对照试验,设定明确终点,使用经过验证的症状问卷,并进行更长时间的随访。此类研究可证实 HRW 在瘢痕疙瘩管理中的临床价值,并阐明其作用机制。

总之,HRWT 后瘢痕疙瘩组织中 Cx43、TRPV1、IL‑6、TGF‑β、HIF‑1α 和 VEGF 的水平降低,而瘢痕疙瘩组织和血清中 IL‑10 的蛋白水平升高。瘢痕疙瘩患者饮用 HRW 后瘙痒和疼痛得到缓解。这些结果表明,富氢水对瘢痕疙瘩具有治疗作用。




https://blog.sciencenet.cn/blog-41174-1518914.html

上一篇:开放科学运动真的如支持者所言那般有益吗?
下一篇:番茄侧根形成需氢气参与的生长素信号通路调控
收藏 IP: 183.224.123.*| 热度|

1 郑永军

该博文允许注册用户评论 请点击登录 评论 (0 个评论)

数据加载中...
扫一扫,分享此博文

Archiver|手机版|科学网 ( 京ICP备07017567号-12 )

GMT+8, 2026-3-6 16:00

Powered by ScienceNet.cn

Copyright © 2007- 中国科学报社

返回顶部