精选
|
【核心要览】传统科学以人类中心主义、机械论与工具理性为核心范式,系统性遮蔽非人类存在(动物、植物、生态系统)的主体性与利益。本文通过梳理1970年代至今的研究脉络,揭示传统科学在认识论、方法论与伦理层面的根本缺陷,系统整合感知中心主义、植物认知科学、多物种正义等新兴理论,并分析非侵入式技术、法律制度创新与跨学科实践的转型路径。研究表明,科学正从"人类统治自然"转向"跨物种共生",未来需构建以关系本体论为基础的非人类中心主义范式,为应对生态危机提供新的知识框架。
1 引言在撰写《国家植物园发展战略:全球现状、国际经验与中国路径》过程中,受相关研究启迪,笔者注意到保护生物多样性需实现从传统科学范式向新方法的转变——即寻找能公正对待包括植物在内的"非人类利益"的科学路径。启蒙运动以来,传统科学以"客观性""控制自然"为核心追求,笛卡尔"动物机器论"(Animal Machine Theory)与牛顿机械论世界观(Mechanistic Worldview)奠定了其哲学基础,将非人类简化为研究对象或资源,导致对非人类利益的系统性忽视。当前气候变化与生物多样性丧失危机,暴露了这一范式的根本局限。Merchant(1980)指出,现代科学将自然重构为"机器"的认识论为剥削自然提供了合法性。本文整合环境人文(Environmental Humanities)、后人类主义(Posthumanism)与动物伦理学(Animal Ethics)的跨学科视角,系统分析传统科学的缺陷、理论突破与实践转型,为构建非人类中心主义科学范式提供理论基础。
2 研究历史脉络:从伦理觉醒到范式重构(1)早期萌芽(18至20世纪中叶):动物保护与伦理反思18世纪前,科学对动物的态度以"工具化"为主(如笛卡尔称动物为"无感觉的机器")。转折始于功利主义(Utilitarianism)与进化论(Evolutionism)的冲击:杰里米·边沁(Jeremy Bentham, 1789)在《道德与立法原理导论》中提出:"问题不是它们能否推理或说话,而是能否受苦",首次将"感受性"(sentience)作为道德考量核心,挑战"理性至上"的人类例外论。查尔斯·达尔文(Charles Darwin, 1859)《物种起源》揭示人类与非人类的生物连续性,削弱"人类独特性"的神学根基,为非人类利益的科学承认提供生物学依据。19世纪末,动物保护运动(如英国皇家防止虐待动物协会,Royal Society for the Prevention of Cruelty to Animals, RSPCA,1824年成立)推动立法限制实验虐待,但此时"福利"仅聚焦"减少痛苦",未承认非人类的内在价值。

图1 19世纪动物保护运动兴起防止虐待动物
19世纪人类对非人类利益的早期伦理觉醒,英国皇家防止虐待动物协会(RSPCA)等组织的成立推动了动物福利立法的初步发展(RSPCA, 1824)
(2)奠基期(1970s-1990s):批判框架的形成Christopher Stone(1972)《Should Trees Have Standing?》(树木是否拥有诉讼权)首次论证自然物的法律主体地位;Arne Næss(1973)深层生态学(Deep Ecology)提出生态系统内在价值,突破人类中心主义工具价值框架;Peter Singer(1975)《动物解放》基于功利主义,提出"物种歧视"(speciesism)与种族、性别歧视同属不道德,呼吁"平等考虑所有有感受性动物的利益";Tom Regan(1983)《动物权利案》从道义论出发,定义"生命主体"(subject-of-a-life,具有信念、欲望、意识的个体)拥有固有权利(如不被伤害),超越"利益计算"的功利框架,共同推动从"福利"到"权利"的伦理转向。

图2 深层生态学与动物权利理论代表性学者著作封面集合
1970-1990年代是批判框架形成的关键时期,Næss的深层生态学、Singer的动物解放理论和Regan的动物权利论共同推动了从"福利"到"权利"的伦理转向(Næss, 1973; Singer, 1975; Regan, 1983)
科学批判萌芽表现为双重转向:一是对笛卡尔机械论(Cartesian Mechanism)的反思,质疑行为主义(Behaviorism)将动物简化为刺激-反应单元的研究范式(Crist, 1999);二是生态科学的整体性转向(Holistic Turn),强调生态系统的关联性与非人类能动性(Leopold, 1949)。
(3)发展期(2000s-2010s):非人类转向的理论深化Donna Haraway(2008, 2016)的"伴生物种"(companion species)概念和"与麻烦共存"思想,打破人/自然二元对立,提出跨物种"结合"(becoming-with)关系;Karen Barad(2007)的"能动实在论"(agential realism)消解主体/客体界限,强调人类与非人类在相互纠缠中的共同构成。
Bruno Latour和Michel Callon提出的行动者网络理论(Actor-Network Theory, ANT)赋予非人类"行动者"地位,其"对称性原则"要求平等对待人类与非人类行动者,追踪异质网络中的相互建构(Callon, 1986;Latour, 2005)。
Vinciane Despret(2016)开创认知动物行为学(Cognitive Ethology),主张通过"与动物对话"的共情式研究伦理;Kirksey & Helmreich(2010)提出"多物种民族志"(Multispecies Ethnography),将人类学方法扩展至非人类生命,强调研究者作为"共同-成为者"的关系性参与。Jane Bennett(2010)"活力物质"理论(Vibrant Matter Theory)则揭示了非生命物质的能动性,突破传统物质/生命二元对立。

图3 多物种民族志研究场景,如研究者与动物互动的田野调查照片
21世纪初的"非人类转向"催生了认知动物行为学、多物种民族志等新研究方法,强调通过共情式参与理解非人类主体性(Despret, 2016; Kirksey & Helmreich, 2010)
(4)爆发期(2020年至今):系统化与实践转向研究焦点从"是否承认非人类利益"转向"如何构建公正方法论",形成三大方向:方法论创新(慢学术,Slow Scholarship;后定性研究,Post-Qualitative Research;去殖民化方法,Decolonizing Methods)、制度实践(自然权利法律化,Legalization of Natural Rights;生态灭绝立法,Ecocide Legislation)、跨学科应用(多物种教育,Multispecies Education;文学表征,Literary Representation;原住民知识整合,Indigenous Knowledge Integration)。

图4 2020年后非人类研究方法论创新,如慢学术、后定性研究与去殖民化方法的关系模型
2020年以来,非人类利益研究进入系统化爆发期,方法论创新、制度实践与跨学科应用三大方向推动研究范式转型(Franks et al., 2020)
3 传统科学的核心批判框架(1)认识论与本体论缺陷人类中心主义预设(Anthropocentric Presupposition):科学问题与价值评估以人类需求为中心,否认非人类主体性(如动物意识,Animal Consciousness;植物认知,Plant Cognition)。这种将自然客体化的认识论逻辑,本质上服务于人类对自然的统治(Merchant, 1980)。
机械论(Mechanism)与还原论(Reductionism):将非人类拆解为物理/生化过程,忽视其主观体验与社会关系,导致"有生命无感知"的研究悖论(Franks et al., 2020)。普拉姆伍德(Plumwood, 2002)在《环境文化》中指出,还原论本质是"人类中心的理性暴力",将自然简化为"资源库";生态女性主义(Ecofeminism)进一步批判其还原论倾向系统性抹除非人类的内在价值(Gaard, 2017)。
价值中立神话(Myth of Value Neutrality):宣称"客观"却默认人类利益优先,形成物种主义隐性偏见(Webb et al., 2019)。斯坦内斯库(Stanescu, 2015)通过动物研究案例证明,实验设计常默认"人类需求高于动物福利";Smith(2021)进一步指出,这种伪装的中立性实质是西方认识论暴力的延续。
(2)方法论困境方法论困境表现为三重局限:工具化研究设计(Instrumentalized Research Design)以控制、牺牲非人类为手段(如动物实验),将其利益置于次要位置(Franks, 2019);语言暴力(Linguistic Violence)通过"模型生物""实验对象"等术语固化非人类的客体地位(Crist, 1999);知识排他性(Epistemic Exclusion)排斥原住民知识、共情体验等"非科学"路径,导致认知盲区(Whyte, 2018)。亚当斯(Adams, 2020)提出"关系问责",主张通过非侵入式观察(如动物行为学的"隐蔽拍摄")优先考虑非人类福祉。
(3)伦理与后果危机系统性伤害(Systematic Harm):传统科学实践(如工业化养殖研究、生态破坏型实验)直接损害非人类的生存、福利与自主性(Franks et al., 2020)。生态危机根源(Root Causes of Ecological Crisis):人类中心主义科学支撑的技术开发与资源开发,是生物多样性丧失、气候变化的重要推手(Ramp & Bekoff, 2015)。Whyte(2018)指出,原住民知识系统(Indigenous Knowledge Systems)的长期视角与整体性认识论,更能揭示这种短视开发的生态后果。
4 近期理论进展与范式创新(1)感知中心主义与动物福利科学革新核心主张:道德考量的基础是感知能力(sentience),而非物种归属。Mellor(2019)提出"福利关联感知"框架,将感知与生存、选择能力绑定;Lawrence等(2019)倡导"积极动物福利",从"减少痛苦"转向促进愉悦、自主与社交。戈弗雷-史密斯(Godfrey-Smith, 2016)《其他心灵》通过章鱼(Octopus vulgaris)研究揭示无脊椎动物的意识与个性;巴尔科姆(Balcombe, 2021)《鱼知道什么》记录鱼的记忆、合作与情感(如母鱼的护幼行为)。
实践案例:"同情保护主义"(compassionate conservation)反对"为物种牺牲个体"的传统保护范式。在感知中心主义的理论推动下,动物福利科学已从"减少痛苦"转向促进生物个体的愉悦感与自主需求,而同情保护主义进一步将个体福利明确纳入保护生物学的核心范畴(Ramp & Bekoff, 2015)。
图5 《动物的情感生活》及其专家推荐
《动物的情感生活》核心思想在于打破人与动物的情感壁垒,通过科学证据揭示动物也拥有喜悦、悲伤、共情等复杂情感,呼吁人类重新审视与动物的关系,以更尊重和伦理的方式对待它们Bekoff, M. (2024). The emotional lives of animals: A leading scientist explores animal joy, sorrow, and empathy—and why they matter (Rev. and updated ed.; Foreword by J. Goodall). New World Library
(2)植物主体性与认知科学突破Monica Gagliano(2018, 2021)开创植物生物声学(Plant Bioacoustics),证实植物通过声音交流与环境感知;Calvo & Trewavas(2020)系统论证植物具有决策与应激反应能力,挑战"植物无意识"教条。后者的理论突破在于突破神经中心主义(Neurocentrism),重新定义"认知"为非神经基础的适应性行为(Gagliano, 2021)。

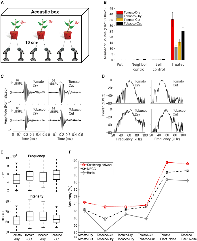
图6 受胁迫植物发出的空气传播声音具有信息价值
色列特拉维夫大学首次证实受胁迫植物会释放出可远距离检测的超声空气传播声音,包含植物种类和胁迫状态的特异性信息,实现了对植物胁迫类型、脱水程度的精准识别,为植物生物声学研究开辟新方向,同时为精准农业的作物监测提供了声学技术新思路。Khait et al (2023) Sounds emitted by plants under stress are airborne and informative. Cell 186, 1328-1336
(3)多物种正义与法律实践理论框架:Celermajer等(2021)定义多物种正义为“通过多物种视角的正义”,主张将非人类利益纳入法律与政治制度。
实践突破:新西兰(2017)赋予旺格努伊河(Whanganui River)法人地位;厄瓜多尔(Ecuador)宪法承认"帕查玛玛权利"(Pachamama Rights);欧盟(European Union)2009年《里斯本条约》(Lisbon Treaty)正式承认动物"感受性",强制成员国制定更严格的实验动物福利法;美国《动物福利法》(Animal Welfare Act,1966)多次修订,增加非人灵长类动物的心理需求考量;美国蒙大拿州(Montana)2023年Held v. Montana案确立环境权宪法地位(Berry, 2023)。2024年国际法院(International Court of Justice)裁定"清洁、健康和可持续的环境"是人权,智利比奥比奥地区(Biobío Region, Chile)权利自然法庭裁定林业模式构成生态灭绝,美国原住民Yesah法庭首次审理山谷管道案(Berry, 2024)。

图7 多物种正义:环境政治学的理论、挑战与研究议程
将多物种正义定位为环境政治的新研究方向,其核心是从 “人类独有的正义” 转向 “关系中的正义”,要求重新思考政治、法律、伦理的基本范畴,强调理论的实践性与去殖民性,为应对人类世的生态与社会危机提供了新的理论视角Celermajer et al (2021) Multispecies justice: Theory and practice in a more-than-human world. Environmental Values, 30(5), 535–557.
(4)后人类主义与分布式能动性核心主张:能动性是分布式、关系性的,人类与非人类共同构成行动者网络。Karen Barad(2007)能动实在论提出"内互动"(intra-action)概念,消解主体/客体二元;Donna Haraway(2016)"克苏鲁纪"(Chthulucene)强调跨物种共生与共同进化;Stacy Alaimo(2010)"跨身体性"(transcorporeality)理论揭示人类身体与环境物质性的不可分割性。这一框架与原住民生态知识(Indigenous Ecological Knowledge)整合形成呼应,呼吁科学与本土知识协同生产非人类利益认知(Whyte, 2018)。
5 实践转向:从理论到行动(1)研究方法革新研究方法革新体现在四方面:非侵入技术(Non-invasive Technology)如红外相机、无人机、生物声学传感器减少对动物的干扰,同时获取真实生态数据(如通过声学分析鲸鱼"方言");替代实验(Alternative Experiments)方面以类器官、硅基模型减少动物实验伤害(2025年OECD认可);跨物种参与式研究(Cross-species Participatory Research)通过"森林创作权""AI翻译鲸鱼交流"探索非人类表达路径;慢学术与后定性方法(Slow Scholarship and Post-Qualitative Methods)通过减速参与建立伦理联结(Aslan & Holmes, 2024)并采用情境分析拒绝经验简化(St. Pierre, 2019),斯坦福"虚拟同理心实验室"用VR模拟大象(Loxodonta africana)的感官体验(如地震通讯),帮助研究者理解非人类视角。
(2)制度与伦理变革科研伦理升级:全球高校将非人类福利纳入IRB审查核心指标,要求"非人类利益优先"(Franks et al., 2020)。代言人制度:Treves等(2019)提出"多物种正义法庭"(Multispecies Justice Court),试点非人类利益代表机制。
(3)学科融合新领域保护人文学(Conservation Humanities):融合人文与保护科学,重构多物种正义框架;"多物种设计"(Multispecies Design)将非人类需求纳入城市规划与技术开发(如动物计算机交互ACI)。多物种民族志通过长期田野调查与具身参与,成为非人类研究的核心方法(Kirksey & Helmreich, 2010);参与式行动研究(Participatory Action Research, PAR)让非人类利益相关者(如原住民、农民)参与研究设计;原住民知识整合如Kimmerer(2013)"animacy语法",挑战科学英语的客体化表述;后人类主义科学拒绝"人类-非人类"二元对立,将科学视为"跨物种网络"的一部分(Braidotti, 2013)。
6 争议与未来挑战(1)核心争议本体论分歧(Ontological Disagreements):植物、生态系统是否具备"意识/主体性"仍存科学与哲学争议(Peterson, 2020),植物的"利益"(如阳光需求)是否等同于动物的"感受性"?无机自然(如河流、山脉)是否有"权利"?尚无共识。
实践阻力(Practical Resistance):工业、资本体系依赖人类中心主义科学,范式转换面临制度与利益壁垒。
知识整合困境(Knowledge Integration Dilemma):自然科学、人文社科与本土知识的话语差异阻碍跨学科协同,西方个体主义框架(如动物权利)与非西方集体主义(如万物有灵论)冲突,全球化下难达共识。
(2)未来方向未来方向聚焦六方面:非人类利益度量(Non-human Interest Measurement)需开发可量化指标(如动物积极情绪、植物自主性);跨物种沟通(Cross-species Communication)探索AI与神经科学结合解读非人类信号(如鲸鱼交流翻译);认识论重构(Epistemological Reconstruction)推动从"人类认知非人类"转向"人类-非人类共同认知世界"(Barad, 2007);技术协同(Technological Synergy)探讨AI、生物技术如何服务而非支配非人类,构建"技术-非人类共生"新伦理(Franks et al., 2020);方法论制度化(Methodological Institutionalization)将多物种正义嵌入法律政策体系(Celermajer et al., 2024);跨知识对话(Cross-knowledge Dialogue)深化原住民知识与西方科学的共同生产(Rose et al., 2012);教育转型(Educational Transformation)开设"跨物种伦理实验室"等交叉课程,开放科学要求披露对非人类的影响并共享长期监测数据。
图8 城市自然解决方案受人类中心主义局限,以能力方法联结多物种正义与城市自然解决方案,通过多城市工作坊验证,发掘城市新型生态系统价值,为城市可持续发展提供新框架。
未来研究需聚焦非人类利益度量、跨物种沟通、认识论重构等六大方向,推动技术协同与方法论制度化,构建非人类中心主义科学体系(Franks et al., 2020; Celermajer et al., 2024)。Pineda-Pinto et al (2025). Realizing multispecies justice through a capability approach to promote nature-based solutions. npj Urban Sustainability, 5(31), https://doi.org/10.1038/s42949-025-00205-z
7 结论传统科学对非人类利益的不公正已从边缘批判发展为跨学科范式革命,其核心进展体现在四个维度:从批判到建构,积极发展多物种民族志(Multispecies Ethnography)、后定性研究(Post-Qualitative Research)等替代性方法论;从理论到制度,多物种正义与地球法学(Earth Jurisprudence)正转化为法律实践(Celermajer et al., 2024;Berry, 2024);从西方到多元,原住民知识系统(Indigenous Knowledge Systems)的整体性认识论获得认可(Smith, 2021;Whyte, 2018);从人类到关系,核心范式转向"跨物种共生"的关系本体论(Haraway, 2016;Barad, 2007)。2020年Franks等的纲领性文献标志领域进入成熟期,未来需构建完整的非人类中心主义科学体系,这既是科学进步的必然,更是地球生命共同体存续的必需。
延伸阅读Barad, K. (2007). Meeting the universe halfway: Quantum physics and the entanglement of matter and meaning. Duke University Press.
Berry, K. (2023). The rights of nature: A global movement. Environmental Law Reporter, 53(5), 10245–10256.
Berry, K. (2024). Rights of nature in 2024: Key developments and future directions. Journal of Environmental Law, 36(2), 215–238.
Celermajer, D., Blok, A., & Garner, R. (2021). Multispecies justice: Theory and practice in a more-than-human world. Environmental Values, 30(5), 535–557.
Franks, B., et al. (2020). Conventional science will not do justice to nonhuman interests: A fresh approach is required. Animal Sentience, 29(2), 1–18.
Haraway, D. (2016). Staying with the trouble: Making kin in the Chthulucene. Duke University Press.
Whyte, K. P. (2018). Indigenous science (futures) for planetary health. Environment and Planning E: Nature and Space, 1(1-2), 224–242.
Archiver|手机版|科学网 ( 京ICP备07017567号-12 )
GMT+8, 2026-5-1 20:04
Powered by ScienceNet.cn
Copyright © 2007- 中国科学报社