氢分子医学分享 http://blog.sciencenet.cn/u/孙学军 对氢气生物学效应感兴趣者。可合作研究:sunxjk@hotmail.com 微信 hydrogen_thinker

博文

氢气减轻阿霉素肝损伤机制

已有 798 次阅读 2026-3-23 15:30 |个人分类:氢气生物学|系统分类:科研笔记

氢气减轻阿霉素肝损伤机制

药物性肝损伤是药物相关疾病中的一大重要问题。阿霉素(DOX)诱导肝损伤的确切机制尚未完全阐明。氢气因其选择性抗氧化特性与良好的安全性而备受关注,但其对阿霉素所致肝损伤的保护作用尚未完全明确。本研究构建阿霉素诱导肝损伤模型,评估肝功能及病理改变,以此探究氢气的治疗效果;并进一步检测氧化应激与炎症标志物水平,阐明其潜在作用机制。氢气处理可显著减轻阿霉素所致肝损伤,抑制肝细胞纤维化。研究发现,氢气可抑制阿霉素模型小鼠肝组织细胞凋亡、降低氧化应激水平并改善炎症反应,其保护作用主要通过调控Nrf2/HO-1通路实现。重要的是,在HepG2细胞中给予Nrf2抑制剂后,氢气的肝保护作用消失。上述结果表明,氢气可通过激活Nrf2/HO-1信号通路减轻氧化应激与炎症反应,从而缓解阿霉素诱导的肝损伤。

作者来自河北中医药大学

 1 引言

每年约有7万人死于恶性肿瘤[1]。尽管抗肿瘤药物可提高癌症患者生存率,但其临床应用常伴随严重不良反应,包括肝毒性与肾毒性[2,3]。肝脏作为药物代谢与解毒的主要器官,极易受到抗肿瘤药物毒性损伤[4]。因此,缓解并改善抗肿瘤治疗相关的肝毒性至关重要。该策略不仅可提升治疗安全性,还能在不损伤肝功能的前提下保障有效抗癌方案的实施。

阿霉素(DOX)属于蒽环类药物,是目前临床疗效显著、应用广泛的抗肿瘤药物之一[5]。但其临床应用常因严重毒性受限。阿霉素最常见的不良反应包括造血功能衰竭、心脏毒性与肝损伤,约40%接受阿霉素治疗的患者会出现肝损伤[6]。该毒性的主要分子机制为:阿霉素在肝脏代谢过程中产生活性氧(ROS),引发氧化应激、抗氧化酶水平下降、细胞凋亡、炎症反应及线粒体功能障碍[7,8]。因此,靶向调控氧化应激是减轻阿霉素所致肝损伤的关键。天然抗氧化剂与植物化学成分(如植物提取物)可通过清除自由基、增强抗氧化防御、调控炎症反应发挥保护作用[9]。例如,有研究表明花旗松素(TAX)可通过抑制铁死亡与氧化通路缓解化疗所致肝毒性,凸显了辅助疗法在减轻阿霉素相关肝损伤、同时保留其抗癌疗效方面的潜力[10]。因此,改善阿霉素治疗方案的毒性反应,对提升患者预后、保障用药安全意义重大。

氢气因具有选择性抗氧化、对细胞无毒、生物相容性优异等特点,成为极具前景的治疗分子[11]。多项研究证实,氢气可通过抑制凋亡、减少铁死亡、增强自噬缓解阿霉素所致心脏毒性[12,13,14]。阿霉素诱导肝毒性的机制包括氧化应激、线粒体功能障碍与炎症反应,与顺铂等其他化疗药物的损伤机制相似[15,16]。但氢气能否减轻阿霉素所致肝毒性及其具体机制尚不明确。为此,本研究构建阿霉素诱导肝损伤的体内外模型,探究氢气的保护作用并阐明其潜在机制。

 2 结果

 2.1 氢气缓解阿霉素诱导的肝功能损伤

首先评估阿霉素处理小鼠的基础状态。如图1A–C所示,与对照组相比,阿霉素组小鼠体重下降,肝脏指数与脾脏指数升高;而阿霉素联合富氢盐水(HRS)处理后,上述指标显著改善(图1A–C)。

随后检测肝功能相关生化指标。阿霉素组小鼠血清谷丙转氨酶(ALT)、谷草转氨酶(AST)、碱性磷酸酶(ALP)、总胆红素(TBIL)与γ-谷氨酰转移酶(γ-GT)水平显著升高(图1D–H)。同时,病理染色显示阿霉素组小鼠肝小叶结构紊乱,门脉区周围肝细胞广泛坏死,伴随炎症因子浸润与纤维化(图1J–L),提示出现肝功能损伤。给予富氢盐水后,小鼠血清ALT、AST、ALP、TBIL与γ-GT水平下降,肝脏病理结构异常得到改善(图1D–L)。

图片1.png 

1 氢气缓解阿霉素诱导的肝功能损伤

A)各组小鼠体重;(B,C)各组小鼠肝脏指数与脾脏指数(n=6);(D–H)各组小鼠血清ALT、AST、ALP、TBIL、γ-GT含量(n=6);(I)肝组织HE染色(标尺=200 μm或50 μm,n=3,箭头示坏死肝细胞);(J)肝组织Masson染色(标尺=200 μm,n=3);(K)肝组织天狼星红染色(标尺=200 μm,n=3);(L)肝组织纤维化面积定量。数据以均值±标准误(SEM)表示。**p<0.01 vs. 对照组;p<0.05,p<0.01 vs. 阿霉素组。

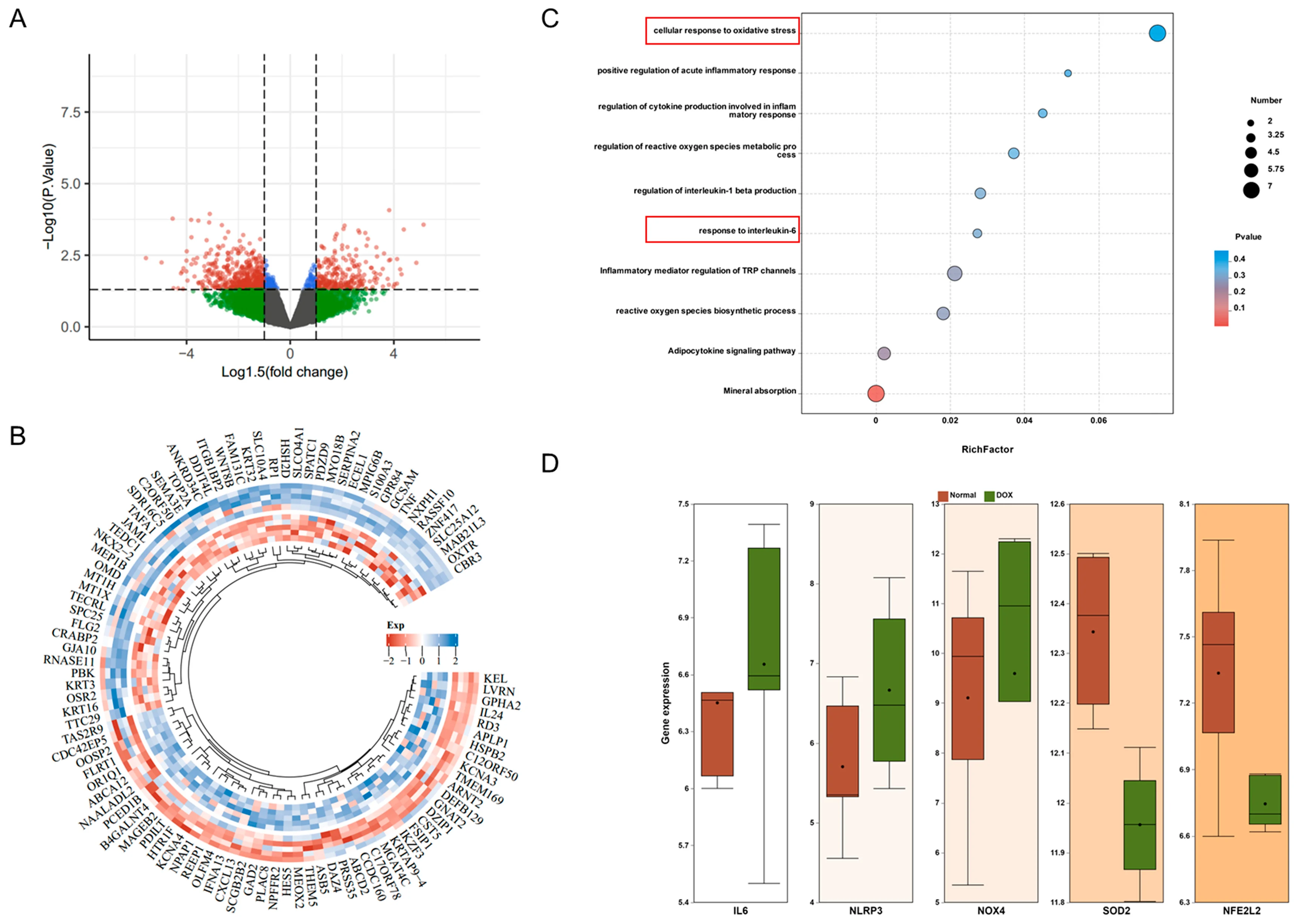
 2.2 基于GEO数据库分析阿霉素肝损伤靶点

通过基因表达综合数据库(GEO)获取阿霉素处理HepG2细胞的基因表达数据,进一步分析筛选出阿霉素处理后表达显著改变的基因(图2A,B)。富集分析显示,这些基因主要与氧化应激及炎症反应相关(图2C)。详细分析表明,阿霉素处理后白细胞介素-6(IL-6)、NOD样受体蛋白3(NLRP3)、烟酰胺腺嘌呤二核苷酸磷酸氧化酶4(NOX4)、锰超氧化物歧化酶(SOD2)与核因子E2相关因子2(NFE2L2)基因表达上调(图2D)。

图片2.png 

2 GEO分析筛选潜在靶点

A)对照组与阿霉素组差异表达基因(DEGs)火山图(红色:显著上调基因;绿色:显著下调基因;蓝色:倍数变化显著但P值无统计学意义基因;灰色:无显著差异基因);(B)基因本体(GO)分析环形图,包括细胞组分(CC)、分子功能(MF)与生物学过程(BP);(C)京都基因与基因组百科全书(KEGG)富集分析气泡图;(D)IL-6、NLRP3、NOX4、SOD2、Nfe2l2基因水平箱线图。

 2.3 氢气减轻阿霉素诱导小鼠肝组织细胞凋亡

进一步检测阿霉素处理小鼠肝组织细胞凋亡情况。透射电镜(TEM)结果显示,与正常小鼠相比,阿霉素组小鼠肝线粒体嵴严重受损、结构不完整(图3A)。Tunel染色显示,与对照组相比,阿霉素组肝损伤区域凋亡阳性细胞大量聚集;富氢盐水处理可缓解阿霉素诱导的肝细胞凋亡(图3B,C)。

此外,蛋白免疫印迹(Western blot)结果显示,阿霉素组Bax/Bcl-2比值升高,半胱天冬酶-3(caspase-3)水平上升;给予富氢盐水后,上述蛋白水平显著降低(图3D–F)。综上,富氢盐水可有效减轻阿霉素所致肝组织线粒体损伤与细胞凋亡。

图片3.png 

3 氢气减少阿霉素诱导小鼠肝组织细胞凋亡

A)肝组织线粒体透射电镜图(标尺=2.0 μm或1.0 μm,n=3,红色箭头示线粒体嵴断裂);(B,C)肝组织Tunel染色(标尺=100 μm或50 μm,n=3);(D–F)肝组织Bax/Bcl-2与Caspase-3蛋白表达及定量(n=4)。数据以均值±SEM表示。*p<0.05,**p<0.01 vs. 对照组;p<0.05 vs. 阿霉素组。

 2.4 氢气有效抑制阿霉素诱导的肝组织氧化应激

同步检测肝组织氧化应激水平。结果显示,阿霉素处理小鼠肝组织总超氧化物歧化酶(T-SOD)与过氧化氢酶(CAT)活性显著降低(图4A,B)。同时检测脂质过氧化产物丙二醛(MDA)与4-羟基壬烯醛(4-HNE)水平,阿霉素组肝组织MDA含量升高(图4C),MDA蛋白表达上调(图4D);免疫组化(IHC)与Western blot结果显示4-HNE蛋白水平亦显著升高(图4E–G)。

重要的是,富氢盐水处理可显著提升抗氧化因子(T-SOD、CAT)水平,降低脂质过氧化产物(MDA、4-HNE)含量。

图片4.png 

4 氢气有效抑制阿霉素诱导的肝组织氧化应激

A,B)肝组织T-SOD与CAT活性(n=6);(C)肝组织MDA含量(n=6);(D,E)Western blot检测MDA与4-HNE蛋白表达及定量(n=4);(F,G)免疫组化检测4-HNE蛋白表达及定量(标尺=200 μm或100 μm,n=3)。数据以均值±SEM表示。*p<0.05 vs. 对照组;p<0.05 vs. 阿霉素组。

 2.5 氢气有效抑制阿霉素诱导的肝组织炎症反应

分析阿霉素处理小鼠促炎因子水平。酶联免疫吸附试验(ELISA)结果显示,阿霉素组小鼠血清促炎因子IL-6、白细胞介素-1β(IL-1β)与肿瘤坏死因子-α(TNF-α)水平显著升高(图5A–C);富氢盐水处理后,上述因子水平显著下降(图5A–C)。

同时,阿霉素组小鼠肝组织NLRP3炎症小体蛋白表达显著升高(图5D,E),富氢盐水可使其明显降低。Western blot与免疫组化结果显示,阿霉素组肝组织IL-6蛋白水平升高,经富氢盐水处理后下降(图5D–G)。上述结果表明,富氢盐水可有效缓解阿霉素诱导的促炎因子激活。

图片5.png 

5 氢气显著缓解阿霉素诱导的炎症反应

A–C)ELISA检测血清IL-6、IL-1β、TNF-α含量(n=6);(D,E)Western blot检测NLRP3与IL-6蛋白表达及定量(n=4);(F,G)免疫组化检测IL-6蛋白表达及定量(标尺=200 μm或100 μm,n=3)。数据以均值±SEM表示。*p<0.05,**p<0.01 vs. 对照组;p<0.05 vs. 阿霉素组。

 2.6 氢气激活Nrf2/HO-1通路缓解阿霉素小鼠肝损伤

进一步探究阿霉素处理小鼠肝组织Nrf2/HO-1信号通路。实时荧光定量PCR(Q-PCR)结果显示,阿霉素组小鼠肝组织Nfe2l2(Nrf2基因)与Hmox1(血红素氧合酶-1,HO-1基因)mRNA表达下降(图6A,B)。免疫组化结果显示,阿霉素组肝组织Nrf2与HO-1蛋白表达显著降低(图6C–E);Western blot结果进一步证实,Keap1、Nrf2与HO-1蛋白水平下降(图6F–I)。

值得注意的是,富氢盐水处理后,上述降低的Nrf2与HO-1基因及蛋白水平均出现不同程度恢复。

图片6.png 

6 氢气激活Nrf2/HO-1通路缓解阿霉素小鼠肝损伤

A,B)肝组织Nfe2l2与Hmox1基因表达(n=3);(C–E)免疫组化检测Nrf2与HO-1蛋白及定量(标尺=100 μm,n=3);(F–I)Western blot检测Keap1、Nrf2、HO-1蛋白表达及定量(n=4)。数据以均值±SEM表示。*p<0.05 vs. 对照组;p<0.05 vs. 阿霉素组。

 2.7 Nrf2/HO-1通路参与氢气对阿霉素处理HepG2细胞的保护作用

为进一步明确氢气缓解阿霉素诱导细胞损伤的作用,采用阿霉素、Nrf2激动剂(苏木酮A,SA)与Nrf2抑制剂(ML385)处理HepG2细胞。CCK8结果显示,阿霉素组细胞活力显著降低(图7A);流式细胞术结果显示阿霉素组凋亡细胞增多(图7B,C)。氢气与SA处理可显著提升细胞活力、降低凋亡率,而ML385可逆转氢气的保护作用(图7A–C)。

此外,阿霉素组脂质ROS水平升高,氢气与SA处理可使其显著降低(图7D)。ELISA结果显示,阿霉素组细胞培养液中IL-6、IL-1β、TNF-α等促炎因子水平显著升高,氢气与SA处理可降低其水平(图7E–G)。Q-PCR与Western blot结果显示,阿霉素组Nrf2与HO-1基因及蛋白表达显著降低(图7H–L);氢气与SA可显著上调其表达,而ML385可抑制氢气的该作用。

图片7.png 

7 氢气通过调控Nrf2通路缓解HepG2细胞损伤

A)阿霉素、氢气、ML385、SA处理后HepG2细胞活力(n=6);(B,C)流式细胞术检测各组凋亡细胞(n=3);(D)流式细胞术检测BODIPY 581/591 C11荧光吸收光谱(n=3);(E–G)细胞培养液IL-6、IL-1β、TNF-α含量(n=3);(H,I)Q-PCR检测Nfe2l2与Hmox1 mRNA水平(n=3);(J–L)Western blot检测Nrf2与HO-1蛋白水平(n=3)。数据以均值±SEM表示。**p<0.01 vs. 对照组;p<0.05 vs. 阿霉素组;&p<0.05 vs. 阿霉素+氢气组。

 3 讨论

癌症仍是危害人类健康的高发疾病,发病率超440/10万人,每年新增确诊病例约1930万[17]。阿霉素作为蒽环类抗生素,广泛用于多种恶性肿瘤化疗。但大剂量或长期使用阿霉素可引发严重肝毒性与心脏毒性,常导致化疗中断或剂量下调[18]。因此,管控阿霉素毒副作用对癌症患者有效治疗至关重要。

阿霉素诱导肝毒性的分子机制主要为:药物在肝脏代谢过程中产生ROS,破坏氧化还原稳态[19]。阿霉素可发生可逆性氧化反应,在NADPH还原酶催化下生成半醌中间体[19],进而产生超氧阴离子、过氧化氢等ROS,并可能上调NQO1表达[20]。同时,一氧化氮(NO)可与O₂或O₂⁻反应生成活性氮(RNS),引发脂质过氧化与DNA损伤[21]。研究发现阿霉素治疗期间氧化应激标志物8-羟基脱氧鸟苷(8-OHdG)水平升高[22]。此外,氧化损伤可激活免疫细胞,诱发炎症反应。有研究表明,阿霉素可通过激活炎症通路加重毒性损伤,如诱导NLRP3介导的心肌细胞焦亡[23]、上调CD45与单核细胞趋化蛋白-1(MCP-1)表达[22]、促进肝组织促炎因子释放[24]。因此,降低氧化应激是缓解阿霉素肝毒性的有效策略。

氢气是一类具有重要生物学效应的保护性气体,具备抗氧化、抗炎、抗凋亡、抗铁死亡等作用,被视为氧化还原稳态的重要调控因子[25,26,27]。研究证实,外源性补充氢气可缓解多种肝损伤、调控糖脂代谢,对维持肝脏稳态具有重要作用[26,28]。本研究发现,氢气可显著降低阿霉素处理后ALT、AST、ALP水平,减轻肝组织损伤、抑制肝细胞凋亡(图1)。氢气可选择性清除羟自由基、过氧亚硝基阴离子等ROS与自由基[11,29]。我们推测其保护作用与抑制氧化应激相关,结果亦证实氢气可逆转阿霉素导致的肝组织氧化应激水平升高,增强抗氧化能力(图4)。

研究表明,氢气不仅可通过抗氧化减轻肝损伤,还能抑制炎症反应[30]。类似研究证实,富氢盐水的神经保护作用与缺血再灌注过程中的炎症及氧化应激调控相关[31]。氢气可通过下调IL-1β、IL-6、TNF-α等促炎因子及高迁移率族蛋白B1(HMGB-1)、NF-κB等促炎转录因子,减轻氧化应激介导的炎症性组织损伤[32,33]。本研究结果显示,氢气可显著抑制阿霉素诱导的炎症反应,抑制炎症小体形成、降低炎症因子表达(图5)。

Nrf2是兼具抗炎与抗氧化作用的转录因子[34]。研究表明,氢气可调控Nrf2信号通路,在多种疾病模型中发挥抗氧化、抗炎、抗铁死亡等保护作用[25,27,35]。特异性上调Nrf2表达可缓解阿霉素诱导的肝损伤[36]。Nrf2/HO-1信号通路是代谢相关脂肪性肝病的潜在治疗靶点[37]。但氢气能否通过激活Nrf2改善阿霉素肝损伤尚不明确。为此,本研究开展体内外实验,结果显示阿霉素模型中Nrf2表达降低,而氢气可有效激活Nrf2表达。细胞实验中使用Nrf2抑制剂ML385与激动剂SA[38,39],结果显示ML385可部分抑制氢气对细胞功能的保护作用,影响其抗炎与抗氧化效应(图8)。重要的是,Nrf2激动剂可模拟氢气的保护作用,提示氢气至少部分通过激活Nrf2表达发挥肝保护效应。上述结果表明,氢气可通过调控Nrf2/HO-1通路发挥抗炎、抗氧化作用,从而减轻阿霉素诱导的肝毒性。

图片8.png 

8 氢气拮抗阿霉素诱导肝损伤的作用机制示意图

阿霉素可引发肝脏生化与病理异常,促进ROS生成、诱导线粒体依赖性细胞凋亡;抑制Keap1与Nrf2表达,进而阻断Nrf2下游HO-1、CAT、T-SOD等抗氧化信号通路;同时升高MDA、4-HNE等脂质过氧化产物,诱发炎症反应并促进促炎因子释放。与之相反,氢气可通过调控Nrf2发挥保护作用,减轻阿霉素诱导的肝功能异常,缓解氧化应激与炎症反应。

本研究仍存在一定局限性。主要为仅在体外水平探究氢气对Nrf2的调控作用,后续需开展体内实验进一步完善;此外,虽观察到氢气对Nrf2的调控效应,但其在生物体内的确切调控机制仍需深入研究。

 4 材料与方法

 4.1 实验动物

SPF级C57BL/6N雄性小鼠,体重22~24 g,购自中国安阳河南斯科贝斯生物技术有限公司。小鼠饲养于实验动物中心,温度与湿度可控。所有动物实验操作符合《实验动物管理与使用国家指南》,并经河北中医药大学动物实验伦理委员会批准(伦理批准号:KJLL(D)20251026)。

40只C57BL/6N小鼠随机分为4组:对照组(Con)、阿霉素组(DOX)、阿霉素+富氢盐水组(DOX+HRS)、对照+富氢盐水组(Con+HRS)。阿霉素组与阿霉素+富氢盐水组小鼠腹腔注射阿霉素溶液,剂量4 mg/kg,4周给药4次。富氢盐水组与对照+富氢盐水组每日腹腔注射富氢盐水,剂量10 mL/kg。对照组给予等体积生理盐水。

实验结束后称量各组小鼠体重,三溴乙醇(200 mg/kg)麻醉后采集肝、脾组织,计算肝脏指数与脾脏指数(脏器质量/体质量)。

 4.2 富氢盐水制备

按照说明书(上海惠美医疗科技)制备富氢盐水。采用氢气发生装置,在0.4 MPa条件下将氢气通入生理盐水6 h至过饱和状态。富氢盐水现配现用,维持浓度0.6 mmol/L,使用针型氢气传感器监测氢气浓度[27,40]。

 4.3 试剂与抗体

试剂:Nrf2抑制剂ML385(HY-100523,MCE)、Nrf2激动剂苏木酮A(SA,HY-113556,MCE)、总超氧化物歧化酶(A001-1,南京建成)、丙二醛(A003-1,南京建成)、过氧化氢酶(A007-1,南京建成)、小鼠/人IL-6 ELISA试剂盒(E-EL-M0044/E-EL-H6156,Elabscience)、小鼠/人TNF-α(EK0527/EK0525,Boster)、小鼠IL-1β(EK0394/EK0392,Boster)、RNA提取试剂盒(DP419,天根)、PrimeScript™ RT试剂盒(RR047A,Takara)、SYBR-Green PCR试剂盒(RR820A,Takara)、Tunel试剂盒(G1507,Servicebio)。

抗体:Bcl-2(GB153375,Servicebio)、Bax(GB11007,Servicebio)、Caspase 3(14220,CST)、MDA(ab243066,Abcam)、4-HNE(ARG23717,Arigo)、IL-6(DF6087,Affinity)、NLRP3(BA3677,Boster)、Nrf2(GB115673,Servicebio)、HO-1(GB12104,Servicebio)、Keap1(bs-4900R,BIOSS)、α-Tubulin(GB11200,Servicebio)。

 4.4 生化检测

采用比色法检测血清肝功能生化指标,使用全自动生化分析仪(BK-400,博科)按照说明书检测ALT、AST、ALP、TBIL、γ-GT水平。

 4.5 病理染色

苏木素-伊红(HE)染色观察肝组织基本结构。石蜡包埋肝切片(5 μm)经二甲苯脱蜡、梯度酒精脱水后,苏木素染色、盐酸酒精分化、伊红复染,梯度酒精脱水、二甲苯透明,中性树胶封片。

Masson三色染色评估肝纤维化。脱蜡后切片依次经苏木素、盐酸酒精、Masson蓝液、蒸馏水、丽春红红、磷钼酸、苯胺蓝处理,酒精脱水、二甲苯透明,中性树胶封片。

天狼星红染色评估肝纤维化。脱蜡复水后天狼星红染色,酒精脱水、二甲苯透明,中性树胶封片,显微镜下采集图像。

 4.6 透射电镜

透射电镜观察线粒体超微结构。小鼠深度麻醉后快速分离肝组织,切成≤1 mm³小块,固定后梯度酒精脱水、环氧树脂包埋,超薄切片经4%醋酸铀染色,透射电镜(HT7800,日立)下观察成像。

 4.7 GEO数据分析

GEO数据库获取芯片数据集GSE11940(2025年9月1日获取),下载MINiML格式原始数据并处理。使用R软件(4.4.3版)进行背景校正与分位数标准化,探针匹配基因符号,多探针对应同一基因时取均值。采用Limma包(3.60.3版)筛选差异表达基因,阈值|log₂FC|>1且校正后P<0.05,绘制火山图。使用clusterProfiler包(4.14.6版)进行GO(细胞组分、分子功能、生物学过程)与KEGG富集分析,校正后P<0.05为显著富集,分别以环形图与气泡图展示。提取IL-6、NLRP3、NOX4、SOD2、Nfe2l2表达数据,箱线图比较组间差异。

 4.8 免疫组化染色

免疫组化检测肝组织蛋白表达。脱蜡切片经3%过氧化氢封闭内源性过氧化物酶,柠檬酸盐抗原修复液高温抗原修复,10%羊血清37 ℃封闭1 h。加入4-HNE、IL-6、Nrf2、HO-1一抗4 ℃孵育过夜,次日加入HRP标记二抗37 ℃孵育1 h,DAB显色,中性树脂封片,显微镜采集图像,Image-Pro Plus(IPP 6.0)软件定量阳性细胞平均密度。

 4.9 Tunel染色

Tunel染色评估肝细胞凋亡。脱蜡复水后PBS洗涤,蛋白酶K(20 μg/mL)室温处理20 min,PBS洗涤后加入荧光标记液与重组末端脱氧核苷酸转移酶37 ℃孵育60 min,加入链霉亲和素-HRP 37 ℃孵育60 min,DAB显色,中性树脂封片,IPP 6.0软件定量阳性细胞平均密度。

 4.10 实时荧光定量PCR

Q-PCR检测Nfe2l2(Nrf2)与Hmox1(HO-1)mRNA表达。使用RNA提取试剂盒提取肝组织总RNA,取1 μg RNA经反转录试剂盒合成cDNA,SYBR-Green试剂盒进行Q-PCR扩增(CFX Connect,Bio-Rad),采用2⁻^ΔΔ^Ct法计算相对表达量,引物序列见表1。

1 基因表达检测引物序列

 4.11 蛋白免疫印迹

肝组织或HepG2细胞加入预冷RIPA裂解液,匀浆离心后BCA法测定蛋白浓度。SDS-PAGE电泳后转印至PVDF膜,5%脱脂牛奶封闭,加入Bax、Bcl-2、Caspase 3、MDA、4-HNE、NLRP3、IL-6、Keap1、Nrf2、HO-1、α-Tubulin一抗4 ℃孵育过夜,次日加入HRP标记二抗室温孵育2 h,ECL化学发光法显影,Image J(1.8.1版)定量条带平均灰度值。

 4.12 细胞培养与活力检测

HepG2细胞培养于含10%胎牛血清、青霉素-链霉素的DMEM培养基,37 ℃、5% CO₂条件下培养。构建阿霉素细胞损伤模型,浓度5 μM,处理24 h。氢气组细胞使用同富氢盐水配制的富氢培养基处理。

CCK-8试剂盒检测细胞活力。HepG2细胞以1×10⁴个/孔接种于96孔板,经阿霉素、氢气、ML385(2 μM)、SA(20 μM)处理后,加入CCK-8试剂37 ℃孵育1 h,多功能酶标仪(Varioskan LUX,赛默飞)450 nm处检测吸光度。

 4.13 ELISA检测

ELISA检测血清与细胞培养液炎症因子。收集血清与细胞上清液,按照说明书检测IL-6、IL-1β、TNF-α浓度,绘制标准曲线,450 nm处测定吸光度并计算表达水平。

 4.14 统计学分析

实验数据采用SPSS 26.0软件分析。计量数据经Shapiro–Wilk正态性检验与Levene方差齐性检验,符合正态分布且方差齐的数据以均值±SEM表示,单因素方差分析(ANOVA)后LSD事后检验;不符合正态分布或方差不齐的数据采用Kruskal–Wallis H检验。P≤0.05为差异具有统计学意义。使用Prism 9.0软件绘制统计图表。

 5 结论

综上,本研究表明阿霉素可通过增强氧化应激与炎症反应诱导肝毒性;而氢气可通过上调Nrf2表达发挥抗炎、抗氧化作用,从而缓解阿霉素所致肝损伤。该结果为氢气的临床应用提供了理论依据。



https://blog.sciencenet.cn/blog-41174-1527004.html

上一篇:红细胞作为主要葡萄糖汇,改善高海拔环境下的葡萄糖耐量
下一篇:生命始祖不厌氧
收藏 IP: 117.143.180.*| 热度|

1 郑永军

该博文允许注册用户评论 请点击登录 评论 (0 个评论)

数据加载中...

Archiver|手机版|科学网 ( 京ICP备07017567号-12 )

GMT+8, 2026-4-16 16:14

Powered by ScienceNet.cn

Copyright © 2007- 中国科学报社

返回顶部