|
本文介绍了Phenomics 期刊2025年第五期收录文章合集,文章概览如下,请查收!

Phenomics期刊2025年第五期封面图
1. Quantifying Individual Health Status from Multi-omics Data by Health State Manifold
论文DOI链接:
https://doi.org/10.1007/s43657-024-00188-4
论文引用格式:
Zhang, X., Zhang, C., Wu, Y. et al. Quantifying Individual Health Status from Multi-omics Data by Health State Manifold. Phenomics 5, 469–486 (2025). https://doi.org/10.1007/s43657-024-00188-4
Abstract
Quantifying individual health status from increasingly accumulated omics data is essential for both early prevention and intervention of diseases, which attracts great attention from communities of biology and medicine. Most of the existing approaches mainly classify individuals into different catalogues or classes based on phenotypes and biomarkers. However, an individual's health status from a dynamical systems viewpoint can be viewed as a non-equilibrium steady state, which can generally be characterized by two key features, i.e. (1) homeostatic potential that represents the ability of homeostatic resilience to withstand perturbations or maintain functions at the current state/phenotype of this individual and (2) phenotypic potential that represents the state/phenotype of the individual on the whole process from health to disease. Here, we proposed a health state manifold (HSM) method derived from dynamic network biomarker method and diffusion map theory to quantify individual health status with the characterization of such two features in a robust and accurate manner based on multi-omics data. To verify our method, HSM method was applied to the quantification of diabetes mellitus (rat subjects) and the Roux-en-Y Gastric Bypass (human subjects) for both disease progression process and recovery process, which demonstrated its effectiveness and potential for personalized medicine and preventive medicine.

Quantifying individual health status by V and U
2. Reduced Usage of GLS Intronic Polyadenylation Promotes Cellular Senescence
论文DOI链接:
https://doi.org/10.1007/s43657-024-00198-2
论文引用格式:
Li, X., Li, Y., Ding, D. et al. Reduced Usage of GLS Intronic Polyadenylation Promotes Cellular Senescence. Phenomics 5, 487–501 (2025). https://doi.org/10.1007/s43657-024-00198-2
Abstract
lternative polyadenylation (APA) of mRNA is a widespread transcriptomic mechanism which fine-tunes gene expression and plays important roles in diverse biological processes. Of the different APA types, intronic polyadenylation is a prevalent but not well understood one. Although the upstream regulation of intronic polyadenylation is extensively investigated, the understanding of its biological function largely lags behind. Here, we discovered that intronic polyadenylation of glutaminase-encoding gene Glutaminase (GLS) generated an isoform termed Glutaminase C (GAC, encoding glutaminase C), which played regulatory roles in cellular senescence, the basis of individual aging and also an important anti-cancer mechanism. Reduced usage of GLS intronic polyadenylation (pA) site was consistent in both human and mouse senescence models. GAC protein mainly located in mitochondria, and downregulation of GAC induced cellular senescence in both human and mouse cells. Increased reactive oxygen species (ROS) level and decreased ATP synthesis explained the senescence-associated phenotypes in GAC deficient cells. Polyadenylation factor CPSF6 bound to the last exon of GAC to regulate its expression. Rescue experiment confirmed that CPSF6-GAC signal axis did play important roles in regulating cellular senescence. Together, the present study demonstrated for the first time that intronic polyadenylation could regulate cellular senescence, largely extending our understanding of the biological roles of intronic polyadenylation.

The use of intronic pA site of GLS decreases during cellular senescence
3. Association Between Primary Dysmenorrhea and Mental Health Traits: A Study Based on Multi-Phenotype Correlation Network and Mendelian Randomization Analysis in Female College Students
论文DOI链接:
https://doi.org/10.1007/s43657-024-00213-6
论文引用格式:
Jiangzhou, H., Xu, H., Wen, Y. et al. Association Between Primary Dysmenorrhea and Mental Health Traits: A Study Based on Multi-Phenotype Correlation Network and Mendelian Randomization Analysis in Female College Students. Phenomics 5, 502–517 (2025). https://doi.org/10.1007/s43657-024-00213-6
Abstract
Primary dysmenorrhea (PDM) is a common cyclic menstrual pain that significantly affects the quality of life for women. Several epidemiological studies have suggested a potential association between PDM and mental health traits, including stress, depression, and anxiety. However, there is a lack of systematic investigation into whether a causal relationship exists between PDM and mental health phenotypes compared to other physical phenotypes. In this study, we conducted a large-scale phenome study on a cohort of 7401 young female Chinese college students to explore the association between PDM and various physical and mental health phenotypes. Using a multi-phenotype correlation network model, we discovered that the correlation between the PDM phenotypes and mental health phenotypes was the most dominant among the complex inter-connections across different categories of phenotypes. Furthermore, employing a two-sample Mendelian randomization analysis, we systematically elucidated the genomic-level impact of PDM on the mental health traits of young women. Specifically, we identified an increased risk of depression and anxiety associated with PDM, potentially influenced by several Single-nucleotide polymorphism (SNP) variants such as ZMIZ1, DIO1, GRIK4 and RBFOX1. This study offers valuable insights into the genetic mechanism through which dysmenorrhea impacts mental health, which contributes to a better understanding of the comprehensive management of PDM and its associated psychological challenges.

Schematic diagram of the design and analysis pipeline of the study
4. Comparative Transcriptomic and Metabolomic Analysis of Two Related Kandelia obovata Populations in Response to Cold Wave
论文DOI链接:
https://doi.org/10.1007/s43657-024-00204-7
论文引用格式:
Zhang, J., Fan, T., Cai, X. et al. Comparative Transcriptomic and Metabolomic Analysis of Two Related Kandelia obovata Populations in Response to Cold Wave. Phenomics 5, 518–534 (2025). https://doi.org/10.1007/s43657-024-00204-7
Abstract
Temperature plays a pivotal role in shaping the distribution of mangroves, as episodes of low temperature have severe impacts on their survival and geographical range. Kandelia obovata has gained recognition as an ideal species for investigating mangroves response mechanisms to cold stress. However, there is a paucity of reports focusing on its response to freezing stress and its adaptive mechanisms during recovery stages. In this study, we subjected two populations of K. obovata (southern F-J and northern Z-J) collected from the southeast coastal area of China to a simulated cold wave. We conducted phenotype analyses along with comparative transcriptomics and metabolomics investigations on these two populations, which exhibited differential freeze resistance. Our clustering analyses highlighted groups of K. obovata genes and metabolites that may contribute to the enhanced plant adaptability and survival capacity when exposed to cold wave. Notably, the freeze-resistant Z-J population exhibited thickened cuticle layer and enhanced jasmonic acid pathway during their recovery stage. This study provides novel insights into comprehending the molecular responses and survival mechanisms employed by K. obovata against cold waves, while also offering a valuable transcriptome and metabolome resource for future investigations in molecular ecology and conservation strategies for mangroves in both their native habitats and introduced environments.

Phenotypic response of K. obovata in F-J and Z-J populations under simulated cold wave conditions
5. Retinol-driven Gene Signatures Predict Lung Adenocarcinoma Outcomes and Highlight PAICS as a Therapeutic Opportunity
论文DOI链接:
https://doi.org/10.1007/s43657-025-00223-y
论文引用格式:
Shan, G., Pan, B., Zhang, Y. et al. Retinol-driven Gene Signatures Predict Lung Adenocarcinoma Outcomes and Highlight PAICS as a Therapeutic Opportunity. Phenomics 5, 535–550 (2025). https://doi.org/10.1007/s43657-025-00223-y
Abstract
Retinol, a pivotal regulator of cellular growth and apoptosis, has garnered substantial attention for its intricate involvement in cancer development. To explore Vitamin A's impact on lung adenocarcinoma (LUAD), we utilized comprehensive datasets from The Cancer Genome Atlas (TCGA) and Gene Expression Omnibus (GEO) to dissect the intricate role of retinol in cancer progression. The unsupervised clustering analysis, grounded on retinol metabolism gene sets, divided patients into two distinct clusters, with cluster 1 exhibiting significantly inferior survival outcomes. Through differential analysis, we uncovered 349 differentially mutated and 394 differentially expressed genes between these clusters. Leveraging these discoveries, we built a seven-gene signature model that precisely predicted poorer survival for patients with a higher risk score, which was subsequently validated in four independent GEO cohorts, demonstrating its robustness and reliability. Our drug sensitivity analysis further revealed that high-risk patients were more susceptible to gefitinib and erlotinib. Notably, leveraging gene dependency scores and RNA-seq data from LUAD cell lines, we identified Phosphoribosylaminoimidazole Carboxylase And Phosphoribosylaminoimidazolesuccinocarboxamide Synthase (PAICS) as a potential therapeutic target. Single-RNA sequencing confirmed PAICS's predominant expression in cancer cells, and functional assays underscored its oncogenic role in promoting cell proliferation, migration, and invasion. These novel findings offer profound insights into potential therapeutic avenues for LUAD patients with poor prognoses, paving the way for future research endeavors.

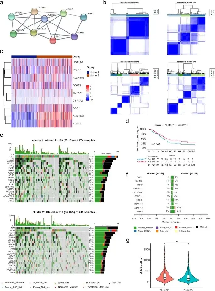
Consensus Clustering Analysis
6. Immunophenotyping of Mouse Colonic Unconventional T Cells by Mapping Cell Phenomics With 22-Color Flow Cytometry Assays
论文DOI链接:
https://doi.org/10.1007/s43657-025-00237-6
论文引用格式:
Pan, L., Shen, C., Huang, S. et al. Immunophenotyping of Mouse Colonic Unconventional T Cells by Mapping Cell Phenomics With 22-Color Flow Cytometry Assays. Phenomics 5, 551–564 (2025). https://doi.org/10.1007/s43657-025-00237-6
Abstract
The intestinal epithelium is continually exposed to food-derived antigens and microbiota. This continual exposure requires a delicate immune homeostasis for food tolerance and protection against infection. Unconventional T lymphocytes, including γδT cells, Natural killer T (NKT) cells, Mucosal-Associated Invariant T (MAIT) cells, and Double-Negative T (DNT) cells, typically reside in the mucosal tissue, such as the colon. These cells play crucial roles in maintaining the integrity of the mucosal barrier and immune homeostasis through cytokine secretion and direct cell-mediated effects. Understanding the proportions and functional status of unconventional T lymphocytes in the colon is crucial for elucidating disease mechanisms. In this study, we developed a 22-color flow cytometry panel for comprehensive immunophenotyping of unconventional T lymphocytes in the murine colon. Our optimized protocol included antibody titration and customized gating strategies. We identified distinct populations of unconventional T lymphocytes, including γδT cells, NKT cells and DNT cells, and compared them with conventional T lymphocyte subsets (CD4+ T, CD8αα+ T, and CD8αβ+ T). We assessed their proliferation, cytotoxicity, cytokine production, and immune checkpoint molecule expression. Inhibitory receptor levels on intraepithelial and lamina propria unconventional T lymphocytes differed, suggesting distinct local environments and regulatory mechanisms. Our findings elucidate the status and function characteristics of unconventional T cells in colonic tissues, providing insights for mechanistic studies and the development of therapies for gastrointestinal diseases.

High-dimensional flow cytometry staining scheme and titrate antibody concentration
7. Ratiometric core/shell Nanosensors for Simultaneously Measuring Mitochondrial ATP Production and Oxygen Consumption in Living Cells
论文DOI链接:
https://doi.org/10.1007/s43657-025-00234-9
论文引用格式:
Jiang, R., Lian, Y., Yang, E. et al. Ratiometric core/shell Nanosensors for Simultaneously Measuring Mitochondrial ATP Production and Oxygen Consumption in Living Cells. Phenomics 5, 565–576 (2025). https://doi.org/10.1007/s43657-025-00234-9
Abstract
A ratiometric dual nanosensor for simultaneously measuring intracellular ATP and oxygen concentration was developed. The nanosensor had a unique core/shell nanostructure, and the hydrophobic oxygen sensitive probe and reference dye are physically encapsulated inside polystyrene nanoparticles. The outer surface of polystyrene nanoparticles was coated with a thin layer of hydrophilic silica oxide, then the ATP-sensitive probe was covalently labelled on the silica surface. The synthesized nanoparticles have uniform size, excellent control in both size and morphology. They are monodispersed and had good stability in aqueous solution. Their net positive surface charge fascinates their uptake by living cells, and the nanosensor showed good biocompatibility with rather low cytotoxicity. The high photostability and fully reversible response of the dual nanosensors made them suitable to measure the oxygen consumption and ATP production in real time. Therefore, we can directly measure the oxygen consumption rate and ATP production, and calculate the P/O ratio in real-time and directly in living cells.

Preparation of the dual nanosensors for oxygen and ATP
8. Mendelian Randomization Combined with Bioinformatics Revealed Specific Allergy-Mediated Protective Mechanisms Against Renal Cell Carcinoma
论文DOI链接:
https://doi.org/10.1007/s43657-025-00229-6
论文引用格式:
Xing, Z., Lei, H., Jiang, Y. et al. Mendelian Randomization Combined with Bioinformatics Revealed Specific Allergy-Mediated Protective Mechanisms Against Renal Cell Carcinoma. Phenomics 5, 577–589 (2025). https://doi.org/10.1007/s43657-025-00229-6
Abstract
There is evidence that allergic diseases are associated with carcinogenesis. According to translational and epidemiological data, it appears that different cancer types yield different associations. We investigated the relationship between allergic diseases and 28 cancers by Mendelian randomization. Quantitative trait locus analysis was utilized to determine genes expressed in kidney tissue that were affected by allergy-related loci. We further explored the underlying molecular mechanism between allergic diseases and renal cell carcinoma (RCC) with bioinformatics. Of the 28 cancers, evidence suggested that allergies specifically suppressed kidney cancer. Seventy single nucleotide polymorphisms associated with allergic diseases affected the expression of 134 genes in kidney tissue. These 134 genes were enriched in immune-related pathways represented by the major histocompatibility complex class II antigen presentation pathway. Among them, seven core genes were significantly positively correlated with T helper 2 cells. Allergic diseases specifically suppressed RCC through multiple immune pathways. Among them, the major histocompatibility complex class II antigen presentation pathway and T helper 2 cells were the most critical. Our study sheds light on the underlying mechanisms of allergic diseases and RCC and provides therapeutic targets for RCC.

Schematic of the study design and flowchart of analyses performed in this study
9. Integrin α6 Targeted Tumor Theranostics
论文DOI链接:
https://doi.org/10.1007/s43657-024-00194-6
论文引用格式:
Li, X., Xie, K., Wang, Q. et al. Integrin α6 Targeted Tumor Theranostics. Phenomics 5, 590–606 (2025). https://doi.org/10.1007/s43657-024-00194-6
Abstract
Integrins mediate cell adhesion and transmit cellular chemical and mechanical signals bidirectionally. Abnormal activation of integrin signals drives tumor initiation, invasion, metastasis, and therapeutic resistance. Therefore, integrins are ideal tumor theranostic biomarkers. Among the 24 known human integrins, the integrin αvβ3 has been the most intensively studied in tumor theranostics in the past 20 years. Here, we focus on the laminin receptors integrin α6β1 and α6β4, which consist of the α6 integrin subunit and either the β1 or β4 integrin subunit, respectively. Both of these proteins are overexpressed in many cancers, and their expression has been linked to poor prognosis in some cancers. Over the last decade, we and our collaborators have developed several types of integrin α6-targeted probes, including single-photon emission computed tomography (SPECT), positron emission tomography (PET), magnetic resonance imaging (MRI) and near-infrared fluorescent imaging (NIRF) probes, for the molecular imaging of tumors. Among them, an integrin α6-targeted SPECT probe has been proven to be safe and efficient for detecting breast cancer in the first-in-human pilot study. Moreover, we have developed integrin α6-targeted therapeutic strategies for the treatment of tumors. In this review, we highlight the latest progress in integrin α6-targeted tumor theranostics.

The gene expression profile of ITGA6 in paired tumor and normal tissues
10. Protocol for Retinal Imaging and Extraction of Imaging-Derived Phenotypes from the Chinese Human Phenome Project
论文DOI链接:
https://doi.org/10.1007/s43657-023-00155-5
论文引用格式:
Lan, L., Xu, B., Yan, Z. et al. Protocol for Retinal Imaging and Extraction of Imaging-Derived Phenotypes from the Chinese Human Phenome Project. Phenomics 5, 607–622 (2025). https://doi.org/10.1007/s43657-023-00155-5
Abstract
Retinal imaging is pivotal in the evaluation of ocular and systemic health, presenting significant promise for extensive population studies. However, the lack of standardized and automated techniques for extracting Imaging-Derived Phenotypes (IDPs) from retinal images is a major impediment. To counteract this challenge, the Chinese Human Phenome Project (CHPP) has developed a comprehensive protocol that includes Quality Control (QC), preprocessing, and automated or semi-automated extraction of IDPs from fundus photography and Optical Coherence Tomography (OCT) images. This protocol incorporates Artificial Intelligence (AI)-based methods to achieve accurate and efficient IDP extraction, facilitating standardized analysis of large-scale populations. We hope that this Standard Operating Procedure (SOP) guideline will impart valuable insights for ophthalmology-related disciplines and provides support for future research endeavors utilizing retinal imaging data.

Deep Range Imaging (DRI) OCT Triton device
11. Treating Metabolic Syndrome: P4 Medicine Meets Functional Medicine
论文DOI链接:
https://doi.org/10.1007/s43657-025-00247-4
论文引用格式:
Liu, J., Dong, Y. Environmental Toxins and its Potential Influence on the Imbalance of Sex Hormone Homeostasis in Children and Adolescents. Phenomics 5, 627–629 (2025). https://doi.org/10.1007/s43657-025-00247-4
Summary
Metabolic syndrome, first described as Syndrome X by Gerald Reaven in 1989, represents a significant global health problem (Reaven 1993). Its hallmark clinical signs include hyperlipidemia, hypertension, insulin resistance and obesity. It is linked to chronic diseases such as type 2 diabetes, cardiovascular diseases, non-alcoholic fatty liver disease, chronic kidney disease, and Alzheimer’s disease (Swarup et al. 2024; Wieckowska-Gacek et al. 2021). These conditions stem from interconnected factors—insulin resistance, hypertension, dyslipidemia, obesity, and systemic inflammation—underscoring the need for early detection and personalized interventions. The P4 Medicine metabolic syndrome study indicates the power of a systems biology approach to personalizing an intervention program focused on improvement in physical, metabolic, cognitive, and behavioral functions associated with wellness (Huang et al. 2024).
12. Environmental Toxins and its Potential Influence on the Imbalance of Sex Hormone Homeostasis in Children and Adolescents
论文DOI链接:
https://doi.org/10.1007/s43657-025-00247-4
论文引用格式:
Liu, J., Dong, Y. Environmental Toxins and its Potential Influence on the Imbalance of Sex Hormone Homeostasis in Children and Adolescents. Phenomics 5, 627–629 (2025). https://doi.org/10.1007/s43657-025-00247-4
Summary
Environmental toxins, such as heavy metals, organic pollutants, microplastics and persistent organic pollutants (POPs), are a global concern due to their link to various human health issues, particularly reproductive toxicity, which can disrupt the reproductive system’s function. In both men and post-menopausal women, distinct patterns of hormone dysregulation had also been observed as serum concentrations of POPs increased (Abasilim et al. 2025).
In conclusion, Mei et al. (2025) conducted the first investigation into the associations between aldehydes, HAAs, and terpenes and sex steroid hormones in children and adolescents aged 6–19, while also examining the potential modifying role of vitamin D status. Future research should aim to address the study’s limitations and provide experimental evidence to uncover the underlying mechanistic pathways.

Potential mechanisms for aldehydes, heterocyclic aromatic amines (HAAs) and sex hormones in children and the modifying role of Vitamin D levels
13. New Highlights: The Microbiome of Bronchoalveolar Lavage Fluid Predicts the Prognosis of Lung Cancer
论文DOI链接:
https://doi.org/10.1007/s43657-025-00222-z
论文引用格式:
Xu, Q., Lv, T. New Highlights: The Microbiome of Bronchoalveolar Lavage Fluid Predicts the Prognosis of Lung Cancer. Phenomics 5, 630–632 (2025). https://doi.org/10.1007/s43657-025-00222-z
Summary
The field of human microbiome-disease interactions is rapidly evolving. Several studies have demonstrated a correlation between the microbiome in bronchoalveolar lavage fluid (BALF) and disease. A significant reduction in microbiome diversity has been observed in BALF samples from patients with chronic obstructive pulmonary disease (COPD) compared to healthy individuals (Pragman et al. 2012). Furthermore, a decrease in microbiome diversity has been linked to an increased severity of bronchiectasis, cystic pulmonary fibrosis, and other diseases. At present, the majority of existing studies are retrospective with heterogeneity in patient selection, comorbidities, tumor burden, and treatment lines. There was also firm heterogeneity in the type of antibiotic, single or multiple antimicrobial combinations, treatment duration, and administration route. A critical and unresolved issue is whether the potential negative impacts on immune checkpoint inhibitors (ICIs) outcomes are due to the antibiotics rather than the underlying infections. Additionally, whether specific microbes or microbiota can enhance the effectiveness of immunotherapy and other treatment strategies remains to be determined. To explore these questions, it is crucial to understand the fundamental mechanisms through which the human microbiome influences tumor development and progression. Thus, prospective studies are urgently needed to clarify the relationship between the type of antibiotic used, the route of administration, the timing of treatment, and the use of concurrent medications and their impact on the efficacy of ICIs.
Archiver|手机版|科学网 ( 京ICP备07017567号-12 )
GMT+8, 2026-5-30 16:36
Powered by ScienceNet.cn
Copyright © 2007- 中国科学报社