||
抗生素耐药性日益普遍,加之针对人类呼吸道合胞病毒 (hRSV) 等病原体的抗病毒药物选择有限,凸显了开发新型植物来源抗菌物质的迫切需求。橙桑 (Maclura pomifera) 作为桑科落叶乔木,原产于美国中南部,其木材、果实提取物已被证实具有抗菌、驱虫等特性,但叶片提取物的抗病毒活性,尤其是抗hRSV活性尚未明确;留兰香 (Mentha spicata) 作为广泛分布的多年生草本植物,也常称绿薄荷、香薄荷、荷兰薄荷,传统上用于治疗呼吸道疾病、消化紊乱等病症,其精油中的主要成分香芹酮 (carvone) 被证实具有多种生物活性,但对hRSV的抑制作用尚未见报道。
2025年8月,来自美国巴特勒大学的Christopher C.Stobart教授及其团队在 Pathogens 期刊发表题为”Osage Orange (Maclura pomifera) and Spearmint (Mentha spicata) Leaf Extracts Exhibit Antibacterial Activity and Inhibit Human Respiratory Syncytial Virus (hRSV)”的研究论文,首次评估了橙桑 (M.pomifera) 和留兰香 (M.spicata)——水溶叶提取物的抗增殖、抗菌和抗病毒活性。通过气相色谱质谱 (GC-MS) 鉴定出三种关键活性成分:3-羟基苯醇、4-羟基苄醇 (橙桑) 和R-(-)-卡尔沃酮 (留兰香) 并阐明了其对大肠杆菌、金黄色葡萄球菌及hRSV的抑制效应。这些发现凸显了橙桑和留兰香叶片提取物的治疗潜力,为进一步临床研究提供了重要的理论基础。
研究过程与结果
为系统评估橙桑和留兰香叶片提取物的生物活性,研究团队构建了涵盖细胞毒性、抗菌活性、抗病毒活性及活性成分鉴定的多维度实验体系,以HEp-2人癌细胞系 (hRSV易感细胞)、大肠杆菌 (E. coli)、金黄色葡萄球菌 (S.aureus) 及重组荧光报告株hRSV(A2-mKate2) 为研究对象,开展了系统性实验。
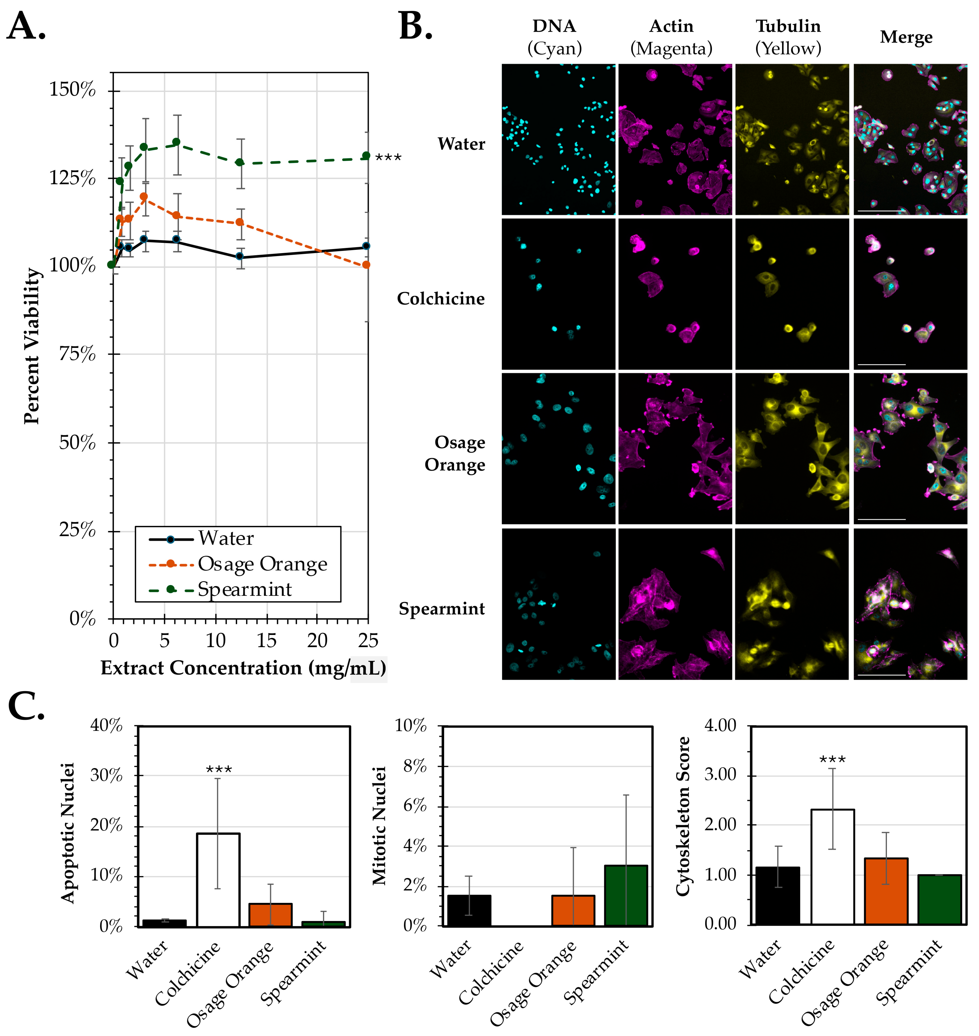
研究团队首先通过比色测定和免疫荧光显微镜观察,评估了两种植物提取物对HEp-2细胞的毒性效应。结果显示,在剂量不超过25 mg/mL的浓度下,橙桑和留兰香叶片提取物均未表现出显著细胞毒性,留兰香提取物在多数浓度下甚至能显著提高细胞活力 (p = 0.001)。免疫荧光分析表明,用10 mg/mL提取物处理后,细胞核形态、肌动蛋白微丝及微管结构与对照组无显著差异,而阳性对照秋水仙碱则导致明显的细胞凋亡和细胞骨架破坏,结果证实两种提取物在有效浓度范围内对宿主细胞均无明显结构损伤。

图1. 橙桑与留兰香叶片提取物对HEp-2细胞活力及形态的影响
接下来团队通过细菌增殖抑制实验,证明了在至少1 mg/mL浓度下,橙桑提取物和留兰香提取物对大肠杆菌和金黄色葡萄球菌的复制具有显著的抗菌活性。通过纸片扩散实验进一步测试抑菌性,显示两种提取物在100 mg/mL浓度下均可完全抑制大肠杆菌和金黄色葡萄球菌活性。

图2. 橙桑和留兰香提取物的抗菌活性
在抗病毒实验中,研究团队以鼠尾草提取物为阳性对照,评估了提取物对hRSV感染性和复制的抑制效应。结果显示,留兰香提取物在至少1 mg/mL浓度下能够分别抑制hRSV的感染性和病毒复制。橙桑提取物相较于留兰香提取物对hRSV感染力的抑制作用较为温和,在1 mg/mL浓度范围内,病毒的复制未见显著减少。

图3. 橙桑与留兰香叶片提取物对hRSV的抑制作用
最后团队通过GC-MS析,从橙桑叶片提取物中鉴定出两种主要活性成分:3-羟基苄醇和4-羟基苄醇;从留兰香提取物中鉴定出主要成分R-(-)-香芹酮。进一步证实4-羟基苄醇和4-羟基苄醇分别在390 μM和170 μM浓度下对两种细菌表现显著抑制作用。其中只有R-(-)-香芹酮对hRSV表现出显著抑制作用且呈剂量依赖性 (p = 0.003),证实R-(-)-香芹酮是留兰香提取物抗hRSV的关键活性成分。

图4. 提取物主要成分的细胞毒性及形态学影响

图5. 提取物主要成分的抗菌抗病毒活性
研究总结
本研究通过从细胞安全性验证到抗菌抗病毒活性评估,再到活性成分鉴定的系统性研究,首次证实了橙桑和留兰香叶片水提取物在≥1 mg/mL浓度下可有效抑制大肠杆菌和金黄色葡萄球菌增殖;其中留兰香提取物以R-(-)-香芹酮为关键活性成分,对主要呼吸道病原体hRSV具有强效抑制作用 (EC₅₀=1.01 mg/mL),橙桑提取物也表现出一定的hRSV抑制活性(EC₅₀=3.85 mg/mL)。本研究证实了水提这一简单制备方式即可保留植物中的抗菌抗病毒成分,为开发低成本植物源抗感染制剂提供了新路径,除此之外还为解决抗生素耐药性和hRSV治疗匮乏等临床难题提供了潜在解决方案,为后续开展活性成分的作用机制研究及制剂开发奠定了重要基础。
阅读英文原文:https://www.mdpi.com/2076-0817/14/8/776
Pathogens 期刊介绍
主编:Moriya Tsuji, Texas A&M University, USA
期刊涵盖有关病原体和病原体与宿主相互作用的所有方面研究,为该领域提供前沿的学术交流平台。期刊已经被 Scopus、SCIE (Web of Science)、PubMed、PMC、MEDLINE 等数据库收录。
2024 Impact Factor:3.3
2024 CiteScore:6.8
Time to First Decision:14.1 Days
Acceptance to Publication:2.6 Days
期刊主页:https://www.mdpi.com/journal/pathogens

Archiver|手机版|科学网 ( 京ICP备07017567号-12 )
GMT+8, 2026-4-22 21:23
Powered by ScienceNet.cn
Copyright © 2007- 中国科学报社