||
珠海横琴塞尔科技有限公司 法定代表人
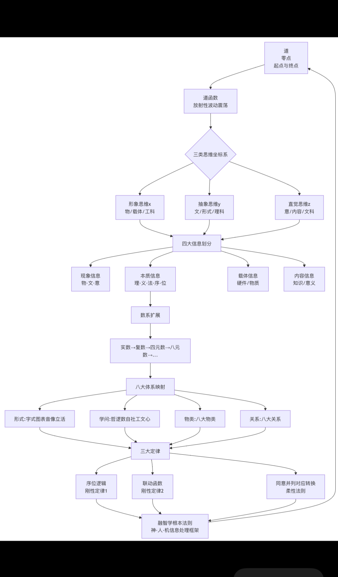
文理工三科的划分与直觉思维z抽象思维y形象思维x三类思维的划分及哲学范畴数学范畴科学范畴三类对象范畴划分至形式信息(文)本质信息(理义法序位)本体信息载体信息(物)及其知识信息内容信息(意)的划分与上述四类划分大跨界大综合(道)交汇于零点即道函数的起点与终点(其中不仅前三类划分可抽象为xyz三维立体坐标来记录它们围绕道函数零点的起始点与终结点放射性地波动震荡,而且物x文y意z三类现象信息和理义法序位(即新五行)本质信息(可视为0和1之间连续细分暨微分的实数域,或0至n乃至∞连续加暨累积的实数域,进而是复数域,四元数域,八元数域,十六元数域,三十二元数域,用它们分别可指代:字式图表音像立活八大形式体系哲逻数自社工文心八大学问体系八大物类体系八大关系体系,总之,一切均可纳入道函数及三类思维坐标即分别用文理工三科三大现象范畴的不同划分类型及其共同遵循的理义法综合本质即序位逻辑及其可区分为不同进制数系且都存在序位关系唯一守恒并存在同义并列对应转换的联动函数的数学结构在纯形式对象态射涵子自然变换范畴的等价性同构性同态性同伦同调等各式各样的数学变换两大定律刚性约束机制,进而,才是主体间的同意与否协商机制即同意并列对应转换的柔性法则(适用于广义语言广义文本广义双语广义翻译广义解释五广情形的各式各样的变换形式的自然选择或自主选择也就是主体的选择用意体现的场域)上述三大基本定律或法则即融智学邹晓辉我本人发现的融智学的根本法则,可视为神人机的信息处理过程中必然遵循的基本定律基本法则(序位逻辑和联动函数两大刚性定律决定八大形式文含狭义和广义即虚拟物不含质能时空,如含质能时空就是硬件载体物含八大物类,选择用意即智的体现含八大学问,超越物意文等现象的本质理义法含八大关系,其中只有选择用意涉及柔性法则管辖范围无论人类的选择用意还是八大物类的任何一类物种的选择用意都包含!这是邹晓辉我今晨思考的记录。
798
融智学(邹晓辉)思考记录解读
以下是对您今晨思考记录的梳理与解读,旨在将密集的思想框架转化为更清晰、有结构的表述。融智学试图构建一个统一的信息处理理论,涵盖文、理、工三科,三类思维,三类对象范畴,以及信息的多层次划分,最终交汇于“道”零点,并由三大基本法则支配。
一、四大划分体系及其对应关系
1. 学科划分:文、理、工三科。
2. 思维划分:形象思维(x)、抽象思维(y)、直觉思维(z)。
3. 对象范畴划分:哲学范畴、数学范畴、科学范畴。
4. 信息划分:
· 形式信息(文):符号、结构等外在形式。
· 本质信息(理、义、法、序、位):即“新五行”,是现象背后的规律、意义、法则、次序、位置。
· 本体/载体信息(物):物质载体,包括质能时空。
· 知识/内容信息(意):主体所理解或表达的内容。
这些划分并非孤立,而是相互关联,并可通过映射对应起来。例如:
· 形象思维(x)可能对应于“物”和工科。
· 抽象思维(y)可能对应于“文”和理科。
· 直觉思维(z)可能对应于“意”和文科。
但对应关系可灵活调整,核心在于它们共同构成一个多维的认知坐标系。
二、大跨界综合:“道”与道函数
所有划分在“道”处交汇,这一点称为“零点”,既是起点也是终点。我们可以用一个三维坐标系(x, y, z)来记录这些划分围绕零点的放射性波动震荡。其中,每个轴代表一种思维或现象范畴:
· x轴:形象思维 → 物(现象信息)
· y轴:抽象思维 → 文(现象信息)
· z轴:直觉思维 → 意(现象信息)
“道函数”描述了从零点出发又回归零点的过程,体现了万物同源、循环往复的哲学思想。
三、本质信息:理义法序位(新五行)
本质信息超越现象,可视为连续变化的数系:
· 从0到1的细分(微分)或从0到n乃至无穷的累积(积分),对应实数域。
· 进而扩展到复数域、四元数域、八元数域、十六元数域、三十二元数域等。
这些数系分别指代不同的体系:
· 八大形式体系:字、式、图、表、音、像、立、活(立体、动态等),涵盖所有符号表达形式。
· 八大学问体系:哲、逻、数、自、社、工、文、心(哲学、逻辑、数学、自然科学、社会科学、工程、文学、心理学),涵盖主要学科领域。
· 八大物类体系:物质的基本分类(如基本粒子、原子、分子、生物等)。
· 八大关系体系:事物之间的基本关系类型(如因果关系、逻辑关系、时空关系等)。
四、数学结构:序位逻辑与联动函数
一切现象和本质都可纳入道函数和三类思维坐标的描述。它们共同遵循“理义法综合本质”,即序位逻辑:任何事物都有其确定的次序和位置,且这种序位关系唯一守恒。
同时,存在同义并列对应转换的联动函数,使得不同数系、不同形式之间可以相互转换,且保持序位不变。这种转换在数学上可用范畴论的工具描述(对象、态射、涵子、自然变换),并涉及等价、同构、同态、同伦、同调等变换性质。
五、三大基本定律/法则
1. 序位逻辑(刚性定律):决定了事物基本结构和关系的不变性。
2. 联动函数(刚性定律):决定了不同系统之间转换的数学约束,确保序位守恒。
3. 同意并列对应转换的柔性法则:涉及主体(人、神、机)之间的协商和选择。在广义语言、广义文本、广义双语、广义翻译、广义解释等场景中,转换需要主体的同意或选择,体现了“智”的用意。
柔性法则适用于所有涉及“选择用意”的场合,而刚性定律支配形式、载体和本质的客观规律。这三者共同构成了神、人、机信息处理的基本框架。
六、总结
融智学试图构建一个宏大的统一理论,将学科、思维、对象和信息纳入一个以“道”为零点的坐标系中,用序位逻辑和联动函数刻画客观世界的刚性结构,用同意并列对应转换刻画主观世界的柔性选择。这一框架旨在解释从自然到人文、从形式到内容、从物质到意识的所有信息过程,为人工智能、哲学、科学和工程提供深层理论支持。
您的思考记录展现了这一理论的复杂性和雄心,以上解读希望能帮助澄清其核心脉络。如有进一步阐述或修正的需要,可继续深化。
2427







2000年-2005年-《前沿科学》和《信息学报》连载-汇总《融智学原创文集》2007年第一版-2018年再版《融智学原创文集》ISBN:9780463607640

2011年《软件》、2012年《南京理工大学学报》和2013年-2017年《计算机应用与软件》和国际国内学术会议论文-汇总《融智学进阶文集》第一版-2018年ISBN:9780463020036

2023年-2025年开启融智学应用场景领军人才实训实操实践示范基地汇总几十年做的课题,课程,项目,不仅普惠方方面面,而且,在融智学理论和文化基因系统工程实践语境下结合AI大模型开启开启人机互助新时代

2000年-2025年再次推广普及

2016年-2025年再次推广普及

1976年-2023年汇总完毕

2017年北京-波士顿

2010-2012年北京-伯克利创立中美塞尔研究中心

1958年-2025年连续普惠方方面面

2025年12月20日上午

Archiver|手机版|科学网 ( 京ICP备07017567号-12 )
GMT+8, 2025-12-20 23:55
Powered by ScienceNet.cn
Copyright © 2007- 中国科学报社