||
全球气候变暖导致极端高温事件频发,严重威胁水稻安全生产。据估算,全球平均气温每升高1°C,主要粮食作物产量将下降3.1%-7.4%。水稻作为全球一半以上人口的主粮,其产量对保障粮食安全至关重要。然而,水稻对高温极为敏感,热胁迫会显著降低其生产力。因此,挖掘水稻耐热基因资源、培育耐热品种是应对气候变暖的关键策略。
近期,武汉生物工程学院植物抗逆与分子育种团队程明星博士联合武汉大学杂交水稻全国重点实验室李绍清教授团队合作完成的题为“A Caseinolytic proteases ATPase family gene OsClpI3 contributes to thermotolerance in rice”的研究在Journal of Integrative Agriculture(JIA)优先在线发表。
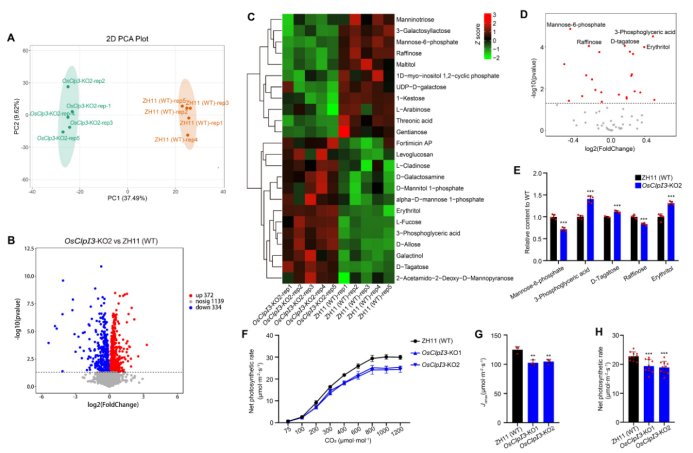
该研究以典型粳稻品种中花11(ZH11)为材料,通过系统分析酪蛋白水解蛋白酶(Clp)ATPase基因家族,鉴定出一个新的耐热基因OsClpI3,通过CRISPR-Cas9构建敲除突变体,结合转录组、代谢组、光合参数测定及自然群体单倍型分析,解析了该基因的生理功能并初步揭示了其增强水稻耐热性的分子机制。
该研究发现OsClpI3编码叶绿体定位蛋白,具有ATPase活性,在苗期和抽穗期均正向调控水稻耐热性。转录组分析发现,OsClpI3敲除突变体在高温下光合电子传递相关基因显著下调;代谢组和光合参数测定证实,突变体中3-磷酸甘油酸(3-PGA)积累、最大电子传递速率和净光合速率显著下降。这表明OsClpI3通过保护光合电子传递系统,维持ATP和NADPH供应,保障碳同化效率,从而缓解高温对光合作用的损伤。
该研究在自然群体中分析鉴定出4种该基因的主要单倍型,其中Type4为优异单倍型,具有最佳的耐热性、ATPase活性和光合效率,且在低纬度地区分布频率较高,呈现与环境温度相适应的地理分布模式,为耐热育种提供了重要的遗传资源和理论依据。




该研究提出了OsClpI3调控水稻耐热性的工作模型:在高温胁迫下,OsClpI3通过其ATPase活性维持光合电子传递相关基因的表达,保障光反应产物ATP和NADPH的生成,促进3-PGA还原和碳同化,从而维持光合效率和耐热性;当OsClpI3功能缺失时,高温导致光合电子传递相关基因表达显著下调,ATP和NADPH生成受阻,3-PGA还原受抑而积累,碳固定效率下降,最终造成光合速率大幅降低以及耐热性丧失。这一发现不仅拓展了Clp ATPase家族在植物抗逆中的功能认知,也为培育耐热高产水稻品种提供了优异的基因资源。
武汉生物工程学院植物抗逆与分子育种团队程明星博士、武汉大学杂交水稻全国重点实验室李绍清教授和范峰峰博士为论文共同通讯作者,范峰峰博士、杨子涵硕士生和袁焕然博士(现为湖北时珍实验室副研究员)为论文共同第一作者。该研究得到国家自然科学基金(32401801)、武汉生物工程学院高层次人才科研启动基金(2024KQ07)、杂交水稻全国重点实验室(武汉大学)开放课题基金(KF202502)和湖北省教育厅科学技术研究项目(B2024293)的资助。
Cite the article:
Fengfeng Fan, Zihan Yang, Huanran Yuan, Ayaz Ahmad, Kai Lv, Fei Xu, Manman Liu, Yu Guo, Fengfeng Si, Nengwu Li, Shaoqing Li, Mingxing Cheng. 2026. A Caseinolytic proteases ATPase family gene OsClpI3 contributes to thermotolerance in rice. Journal of Integrative Agriculture, Doi:10.1016/j.jia.2026.03.017
https://doi.org/10.1016/j.jia.2026.03.017
Journal of Integrative Agriculture(《农业科学学报(英文)》, JIA)由中华人民共和国农业农村部主管,中国农业科学院与中国农学会主办,中国农业科学院农业信息研究所承办。综合性英文学术期刊,月刊。创刊于2002年,现任主编为中国科学院院士陈化兰。JIA主要栏目有作物科学、园艺、植物保护、动物科学、动物医学、农业生态环境、食品科学、农业经济与管理等。刊稿类型有综述、研究论文、简报以及评述等。全部论文在Elsevier-ScienceDirect (SD) 平台OA出版。最新SCI影响因子4.4,位于SCI-JCR农业综合学科Q1区。中国科学院分区农林科学1区。2016年以来先后获得中国科协等部委 “提升计划”“登峰计划”“卓越计划”项目支持。
Archiver|手机版|科学网 ( 京ICP备07017567号-12 )
GMT+8, 2026-4-19 11:52
Powered by ScienceNet.cn
Copyright © 2007- 中国科学报社