||
非洲猪瘟(ASF)是由非洲猪瘟病毒(ASFV)引起的烈性传染病,具有传染性强、发病急促的特点,家猪感染后致死率接近100%。目前,尚无安全有效的疫苗及特效治疗药物,该病对全球养猪业造成了毁灭性打击,防控工作面临巨大挑战。病毒感染宿主细胞后,需成功逃避宿主天然免疫应答才能完成复制与传播,其中cGAS-STING信号通路是宿主识别DNA病毒、启动免疫应答的关键防线。ASFV作为一种大型双链DNA病毒,其基因组进入宿主细胞后,会被胞质DNA识别受体cGAS感知,进而激活cGAS-STING信号通路,诱导I型干扰素产生,启动宿主对病毒的免疫应答。为实现免疫逃逸,ASFV已进化出复杂的免疫逃逸策略,可编码多种蛋白靶向cGAS-STING信号通路关键分子。本研究聚焦ASFV编码的pD345L蛋白,系统揭示其抑制cGAS-STING通路、帮助病毒实现免疫逃逸的具体分子机制。
近期,哈尔滨兽医研究所翁长江研究员团队完成的题为“African swine fever virus pD345L negatively regulates the cGAS-STING signaling pathway by inhibiting the binding of STING and IRF3”的研究在Journal of Integrative Agriculture(JIA)优先在线发表。
pD345L剂量依赖性抑制cGAS-STING通路激活
为了解析pD345L蛋白的作用机制,研究团队通过双荧光素酶报告基因检测系统,检测pD345L对cGAS-STING通路下游启动子活性的影响,结果显示,ASFV pD345L以剂量依赖性方式显著抑制cGAS-STING通路介导的IFN-β、IFN-α及ISG54启动子活性;通过qRT-PCR检测pD345L对cGAS-STING诱导的IFN-I相关基因mRNA表达水平的调控作用,结果证实,pD345L可明显降低cGAS-STING诱导的IFNβ、ISG54、ISG56基因mRNA表达水平(图1)。说明其能有效抑制IFN-I的产生。

图1 非洲猪瘟病毒pD345L抑制cGASSTING介导的I型干扰素产生
pD345L靶向STING和IRF3
进一步通过免疫共沉淀实验证实,外源过表达以及ASFV感染时表达的pD345L均可与cGAS-STING通路中的关键分子STING和IRF3发生相互作用(图3)。

图3 非洲猪瘟病毒pD345L与STING和IRF3相互作用
pD345L抑制I型干扰素产生依赖于其C末端,不依赖于其酶活性
为探究pD345L负调控I型干扰素的结构域,本研究构建其截短突变体及酶活性位点突变体。结果显示,pD345L抑制I型干扰素依赖其174‑346位氨基酸区域,不依赖于其酶活性。利用AlphaFold2预测发现,pD345L的D336位点与IRF3的K358位点是二者结合的关键氨基酸,进一步证实pD345L通过C端结构域负调控cGAS-STING信号通路。

图4 非洲猪瘟病毒pD345L的C端结构域抑制I型干扰素产生
pD345L抑制STING-IRF3复合物形成
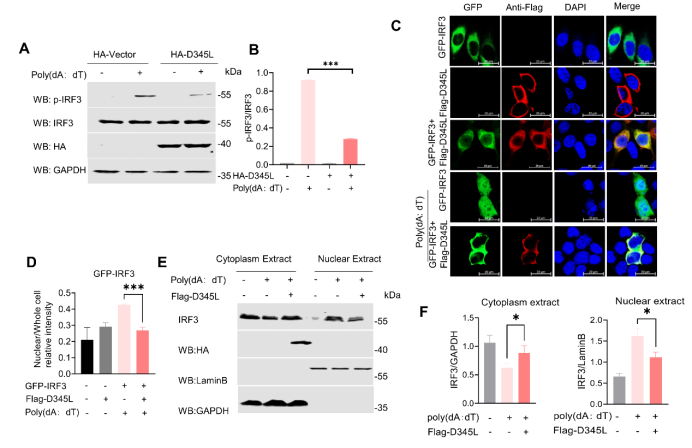
进一步研究发现,pD345L与IRF3的IAD结构域结合,直接阻断STING与IRF3信号复合物的形成(图5);该复合物形成受阻会进一步抑制IRF3的磷酸化修饰及核转位过程(图6),最终导致IFN-I产生显著下调,从而抑制宿主天然免疫应答。

图5 非洲猪瘟病毒pD345L抑制STINGIRF3复合物的形成

图6 非洲猪瘟病毒pD345L抑制IRF3的磷酸化与核转位
综上,本研究首次揭示了ASFV pD345L蛋白通过靶向结合STING与IRF3,阻断STING-IRF3复合物形成,进而抑制cGAS-STING通路介导的IFN-I产生的全新机制,不仅丰富了ASFV免疫逃逸的理论研究,更为后续新型疫苗、药物的研发奠定了坚实基础。
哈尔滨兽医研究所黄丽研究员和翁长江研究员为共同通讯作者,博士生刘晓红和硕士生贺筱萍为共同第一作者。本研究由国家自然科学基金(项目编号:32322081、32270156)、黑龙江省自然科学基金(ZD2025C009)、中国农业科学院科技创新工程(CAAS CSLPDCP 202401、CAAS CSLPDCP 2023002)、中央级公益性科研院所基本科研业务费专项资金(Y2025YC123)资助。
Cite the article:
Xiaohong Liu, Xiaoping He, Hongyang Liu, Yutong Wang, Siqi Dong, Hanyu Wu, Yi Zeng, Tingting Li, Zhaoxia Zhang, Jiangnan Li, Changjiang Weng, Li Huang. 2026. African swine fever virus pD345L negatively regulates the cGAS-STING signaling pathway by inhibiting the binding of STING and IRF3. Journal of Integrative Agriculture, Doi:10.1016/j.jia.2026.04.005
https://doi.org/10.1016/j.jia.2026.04.005
Journal of Integrative Agriculture(《农业科学学报(英文)》, JIA)由中华人民共和国农业农村部主管,中国农业科学院与中国农学会主办,中国农业科学院农业信息研究所承办。综合性英文学术期刊,月刊。创刊于2002年,现任主编为中国科学院院士陈化兰。JIA主要栏目有作物科学、园艺、植物保护、动物科学、动物医学、农业生态环境、食品科学、农业经济与管理等。刊稿类型有综述、研究论文、简报以及评述等。全部论文在Elsevier-ScienceDirect (SD) 平台OA出版。最新SCI影响因子4.4,位于SCI-JCR农业综合学科Q1区。中国科学院分区农林科学1区。2016年以来先后获得中国科协等部委 “提升计划”“登峰计划”“卓越计划”项目支持。
Archiver|手机版|科学网 ( 京ICP备07017567号-12 )
GMT+8, 2026-4-19 11:52
Powered by ScienceNet.cn
Copyright © 2007- 中国科学报社