||
棉花是重要的经济作物,其产量直接关系到纺织工业原料供给与产业安全。衣分(lint percentage)作为衡量皮棉产量水平的核心指标,主要由开花初期纤维起始效率决定,是典型的多基因控制数量性状。解析衣分的遗传基础,对提升棉花产量和育种效率具有重要意义。
近期,浙江农林大学棉花遗传育种团队完成的题为“Integrative BSR-seq and association analysis identify GhLPA1 as a candidate gene associated with lint percentage in cotton”的研究在Journal of Integrative Agriculture(JIA)优先在线发表。该团队在棉花衣分遗传调控研究方面取得新进展。
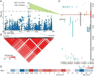
该研究以‘中棉所50’(‘CRI50’)和标准系材料‘TM-1’为亲本,构建了包含300个家系的重组自交系(RIL)群体。多环境表型鉴定结果显示,衣分在群体中呈连续分布,且遗传力较高,表明该性状具有稳定的遗传基础。研究团队将基于极端表型混池的转录组测序(BSR-seq)与全基因组关联分析(GWAS)相结合,并联合QTL热点区间分析在D03染色体上定位到一个主效QTL(qLP-D03-1)。
在目标区间内,研究鉴定到一个编码核糖体蛋白的关键候选基因GhLPA1。通过病毒诱导基因沉默(VIGS)实验发现,沉默GhLPA1会显著降低棉花衣分,表明该基因在衣分形成过程中发挥正向调控作用。进一步的单倍型分析显示,携带‘CRI50’型等位基因(Hap1)的材料,其衣分显著高于携带‘TM-1’型等位基因(Hap2)的材料。基于GhLPA1基因的关键SNP位点,研究团队开发了竞争性等位基因特异性PCR(KASP)标记,可有效区分不同衣分表型的基因型,为分子标记辅助育种提供了理论依据。

该研究明确了GhLPA1是调控棉花衣分的重要功能基因,其优异等位变异及配套分子标记的开发,为棉花高产育种中开展分子标记辅助选择(MAS)提供了新的技术支撑。研究成果不仅加深了对棉花衣分遗传调控机制的认识,为棉花纤维产量性状的遗传改良提供了重要的基因资源和育种技术支撑。
浙江农林大学棉花遗传育种团队李黎贝副教授和冯震老师为论文的通讯作者,博士研究生曹耀亮为论文第一作者。该研究在开展过程中,得到了黄冈市农业科学院李蔚正高级农艺师、赵树琪农艺师和华中农业大学袁道军教授的指导与支持,并感谢华中农业大学博士研究生孟庆营在数据分析方面提供的帮助。本研究得到棉花生物育种与综合利用全国重点实验室开放课题基金(CB2025A15)和浙江农林大学科研发展基金项目(2025LFR076)的资助。
Cite the article:
Yaoliang Cao, Zehua Qiu, Ziqi Wang, Ming Tan, Shuqi Zhao, Zhiyang He, Feifei Li, Wei Li, Shuxun Yu, Zhen Feng, Libei Li. 2026. Integrative BSR-seq and association analysis identify GhLPA1 as a candidate gene associated with lint percentage in cotton. Journal of Integrative Agriculture, Doi:10.1016/j.jia.2026.03.004
https://doi.org/10.1016/j.jia.2026.03.004
Journal of Integrative Agriculture(《农业科学学报(英文)》, JIA)由中华人民共和国农业农村部主管,中国农业科学院与中国农学会主办,中国农业科学院农业信息研究所承办。综合性英文学术期刊,月刊。创刊于2002年,现任主编为中国科学院院士陈化兰。JIA主要栏目有作物科学、园艺、植物保护、动物科学、动物医学、农业生态环境、食品科学、农业经济与管理等。刊稿类型有综述、研究论文、简报以及评述等。全部论文在Elsevier-ScienceDirect (SD) 平台OA出版。最新SCI影响因子4.4,位于SCI-JCR农业综合学科Q1区。中国科学院分区农林科学1区。2016年以来先后获得中国科协等部委 “提升计划”“登峰计划”“卓越计划”项目支持。
Archiver|手机版|科学网 ( 京ICP备07017567号-12 )
GMT+8, 2026-4-19 14:57
Powered by ScienceNet.cn
Copyright © 2007- 中国科学报社