||
猪繁殖与呼吸综合征(PRRS,俗称猪蓝耳病)始终是制约全球养猪业发展的“顽疾”。在复杂的谱系演变中,NADC34-like 毒株(Lineage 1.5)以其极高的重组频率和多变的致病性,近年来已成为我国乃至全球防控监测的重中之重。尽管这类毒株在田间表现出极强的扩张性,但其在全球视野下的重组轨迹如何、不同国家间是否存在演化差异,长期以来缺乏标准化的分类框架和深度时空剖析。
近期,扬州大学兽医学院李向东教授团队完成的题为“Genetic diversity and recombination analysis of NADC34-like porcine reproductive and respiratory syndrome viruses”的研究在Journal of Integrative Agriculture(《农业科学学报(英文)》,JIA)优先在线发表。
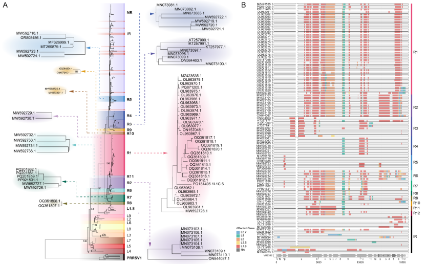
该研究通过对176条来自NCBI公共数据库的NADC34-like PRRSV全基因组序列的深度挖掘,首次构建了涵盖12种重组模式的分类体系,并捕捉到了中国毒株重组热点发生的关键演化位移。
全球视野下的重组版图:R1-R12模式的建立
研究团队依托1,598条PRRSV全基因组背景库,精准锁定了来自中国、美国和韩国的176条NADC34-like高质量序列。研究发现,虽然该谱系毒株内部分类特征明确(组内距离 5.68%),但其重组形式却极其复杂。
通过对全基因组重组特征的系统梳理,研究人员首次界定了12种重组模式(R1-R12)。其中,NADC34-R1是目前美国的优势重组模式,展现出显著的地理聚集特征;而中国毒株则呈现出更加多元化、碎片化的重组格局,反映了复杂的流行背景。

图1 基于全基因组分析的NADC34-like PRRSV进化特征与R1-R12重组模式图
演化“引擎”:Lineage 1.8驱动的多样性增长
重组不仅是病毒逃避宿主免疫的手段,更是其获取生存优势的关键途径。研究数据揭示,在所分析的NADC34-like亚群中,重组毒株的比例已高达56.82%。
在众多的重组参与者中,Lineage 1.8(即NADC30-like谱系)被证实是驱动NADC34-like遗传多样化的“核心供体”。在全球范围内,超过54%的重组事件均有L1.8谱系的参与。这种基因交换模式,如同为病毒安装了高效的演化引擎,使其能迅速吸纳其他毒株的遗传优势,增加了防控的难度。

图2 NADC34-like PRRSV次要亲本谱系贡献率及重组频率分析
趋势位移:中国毒株独特的时空演化路径
不同于美国和韩国毒株重组热点长期稳定在ORF1ab区域,研究人员敏锐捕捉到了中国毒株在时间轴上的“演化位移”:
2017-2019年:中国毒株的重组主要集中在编码结构蛋白的区域(ORFs 2-7);
2020年以后:重组热点显著向ORF1a区域转移。
这种从结构基因向非结构基因区转移的趋势,揭示了NADC34-like毒株在我国养殖环境和免疫选择压力下,正在经历深度的适应性改造。这一发现不仅为病毒的流行病学溯源提供了新线索,也为未来针对性疫苗的设计提供了关键靶区提示。

图3 中、美、韩三国毒株重组热点的时空动态对比
本研究不仅为NADC34-like PRRSV提供了全球统一的分类参考(R1-R12),更通过对中国毒株重组规律的深度刻画,强调了全基因组监测在蓝耳病防控中的核心地位。研究结果提示,防控NADC34-like毒株不能“孤军作战”,必须兼顾对其核心重组亲本(如L1.8谱系)的净化,并根据重组热点的位移及时调整分子诊断与监测策略。
扬州大学兽医学院博士研究生叶正琴为论文第一作者,李向东教授为通讯作者。本研究得到了国家自然科学基金国际(地区)合作与交流项目(NSFC-CGIAR)等项目的资助。
Cite this article:Zhengqin Ye, Wenqiang Wang, Zhenbang Zhu, Wei Wen, Hu Suk Lee, Xiangdong Li. 2026. Genetic diversity and recombination analysis of NADC34-like porcine reproductive and respiratory syndrome viruses. Journal of Integrative Agriculture, Doi:10.1016/j.jia.2026.01.006
https://doi.org/10.1016/j.jia.2026.01.006
Journal of Integrative Agriculture(《农业科学学报(英文)》, JIA)由中华人民共和国农业农村部主管,中国农业科学院与中国农学会主办,中国农业科学院农业信息研究所承办。综合性英文学术期刊,月刊。创刊于2002年,现任主编为中国科学院院士陈化兰。JIA主要栏目有作物科学、园艺、植物保护、动物科学、动物医学、农业生态环境、食品科学、农业经济与管理等。刊稿类型有综述、研究论文、简报以及评述等。全部论文在Elsevier-ScienceDirect (SD) 平台OA出版。最新SCI影响因子4.4,位于SCI-JCR农业综合学科Q1区。中国科学院分区农林科学1区。2016年以来先后获得中国科协等部委 “提升计划”“登峰计划”“卓越计划”项目支持。
Archiver|手机版|科学网 ( 京ICP备07017567号-12 )
GMT+8, 2026-5-18 23:16
Powered by ScienceNet.cn
Copyright © 2007- 中国科学报社