||

癌症作为高死亡率疾病对人类健康构成严重威胁,化学动力学治疗(CDT)虽能利用肿瘤微环境(TME)中的 Fenton 类反应生成细胞毒性活性氧(ROS)实现肿瘤选择性杀伤,但存在 ROS 生成效率低、组织穿透深度不足等局限;声动力治疗(SDT)通过超声激活声敏剂产 ROS,具备深层组织穿透、无创可控等优势,二者结合的化学-声动力协同治疗(CSDT)成为提升抗癌效果的理想策略。然而,现有 CSDT 试剂多存在稳定性差、水溶性不佳、协同效应弱、代谢快等问题,难以满足临床需求。多金属氧酸盐(POMs)作为一类阴离子过渡金属氧簇,具有结构可调、生物相容性好、生理稳定性高等特点,在抗癌领域潜力显著,但原子级精确且兼具 CDT 与 SDT 活性的 POM 基 CSDT 试剂仍较为稀缺。鉴于 Er₂O₃基材料的声敏特性与 Sb 基 POM 的 CDT 潜力,将 Er 与 Sb 原子级整合到 POM 结构中,开发兼具高效协同治疗性能与良好生物安全性的 CSDT 试剂,成为突破深层肿瘤治疗瓶颈的关键方向。
福州大学郑寿添、李新雄、高瑜与福建医科大学尚秀玲等成功合成了原子级精确的声敏异金属多金属氧酸盐 ErSbW,创新性地将 Er 的声敏特性与 Sb 的化学动力学活性整合到 POM 结构中,解决了现有 CSDT 试剂稳定性差、水溶性不佳、协同效应弱的核心难题。该材料不仅在生理环境中保持结构稳定,还具备优异的生物安全性,对癌细胞展现出高选择性杀伤能力。更重要的是,ErSbW 在超声激活下可显著增强 ROS 生成,体外实现 10 倍以上的细胞内 ROS 积累,体内仅需 35μg/kg 的低剂量结合超声就能完全根除深层黑色素瘤,且对正常器官无损伤。这项工作不仅开发出一种新型高效的 CSDT 试剂,还为多金属氧酸盐在抗癌领域的应用开辟了新方向,对推动深层肿瘤治疗技术的革新具有重要意义,为临床抗癌药物研发提供了宝贵的候选方案。相关研究成果发表于国际顶级期刊Angewandte Chemie International Edition。
研究内容
作者通过混合溶剂热法成功合成了一种异金属多金属氧酸盐 ErSbW(H₁₁[Er₂Sb₂W₇O₂₃(OH)(DMF)₂(SbW₉O₃₃)₂]·17H₂O),并对其结构、稳定性及生物相容性进行了系统表征。单晶 X 射线衍射(SCXRD)分析表明,ErSbW 结晶于正交晶系 Pnma 空间群,为四层三明治结构,高度约 1.9nm,其中 W 原子呈 WO₆八面体配位(W-O 键长 1.651-2.358Å),Sb 原子为 SbO₃三角锥构型,Er 原子则形成 ErO₇单帽三角棱柱结构并结合 DMF 分子(Er-O 键长 2.160-2.370 Å)(图 1a)。粉末 X 射线衍射(PXRD)与模拟谱图吻合,证实晶体纯度高;傅里叶变换红外光谱(FT-IR)显示 POM 特征振动峰(954、856、778、602 cm⁻¹)及 Er-O 键振动峰(448 cm⁻¹);紫外可见光谱(UV-vis)呈现 O→W 电荷转移峰及 Er 离子特征电子跃迁峰(488、519、544、650 nm)。ErSbW 水溶性达 17.69 g/100 g 水,动态光散射(DLS)显示其在 PBS 中分散均匀,水动力直径 1.9 nm;负模式电喷雾电离质谱(ESI-MS)在不同时间(0-72 h)和 pH(5-8)条件下均能检测到完整簇结构的特征峰,FT-IR 谱图无明显变化,证实其在生理环境中稳定性优异(图 1c-e)。溶血实验显示,即使浓度达 200 μM,溶血率仍低于 3%,满足生物医用安全阈值(图 1f)。

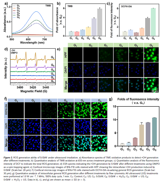
为评估 ErSbW 的 ROS 生成能力,作者采用多种方法进行检测。以四甲基联苯胺(TMB)为显色底物,ErSbW 在 H₂O₂存在下可催化生成·OH,使溶液呈蓝色;加入超声(1.0W·cm⁻²、1MHz)后,650nm 处吸光度显著提升,ErSbW+H₂O₂+US组吸光度为对照的 6 倍(图 2a-b)。利用 2',7'-二氯荧光素二乙酸酯(DCFH-DA)检测总 ROS,该组荧光强度为对照的 6 倍,证实超声可显著增强 ROS 生成(图 2c)。电子自旋共振(ESR)实验中,以 5,5-二甲基-1-吡咯啉 N-氧化物(DMPO)捕集·OH,ErSbW+US 组信号强度为 ErSbW+H₂O₂组的 3 倍,ErSbW+H₂O₂+US 组则达 5 倍;以 2,2,6,6-四甲基哌啶(TEMP)捕集 ¹O₂,仅 ErSbW+H₂O₂+US 组出现强信号,表明超声可加速 Fenton 类反应(图 2d)。细胞内实验中,用羟基苯基荧光素(HPF)检测·OH、DCFH-DA 检测总 ROS,共聚焦激光扫描显微镜(CLSM)与流式细胞术显示,ErSbW+H₂O₂+US 组在 B16-F10 细胞内的荧光强度最高,是对照的 10 倍以上,证实其可高效诱导细胞内 ROS 积累(图 2e-g)。

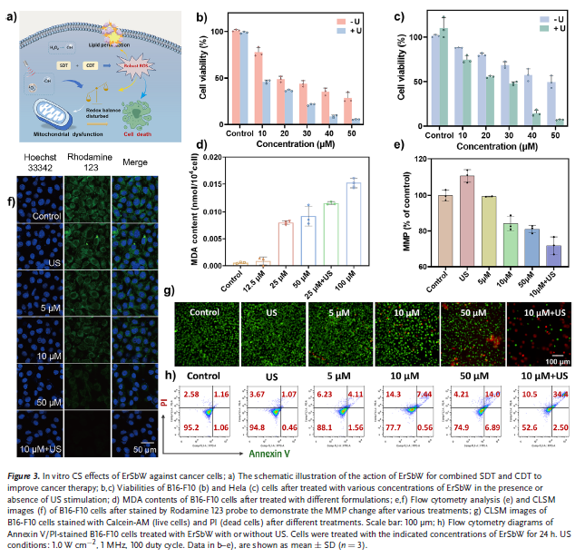
体外 CSDT 效果及机制研究表明,ErSbW 对多种癌细胞(B16-F10、HeLa、A549 等)具有选择性毒性,半数抑制浓度(IC₅₀)为 76.07-133.44 μM,而对正常 L929 细胞IC₅₀>945 μM;超声处理后,B16-F10 细胞的 IC₅₀从 23.43 μM 降至 10.02 μM,HeLa 细胞从 50.49 μM 降至 21.54 μM(图 3b-c)。丙二醛(MDA)含量检测显示,ErSbW 浓度升高或结合超声时,MDA 含量显著增加,表明脂质过氧化程度加剧(图 3d)。线粒体膜电位(MMP)检测中,罗丹明 123 荧光在 ErSbW+US 组几乎完全消失,证实线粒体功能严重紊乱(图 3e-f)。Calcein-AM/碘化丙啶(PI)双染实验显示,随 ErSbW 浓度升高或超声处理,红色荧光(死细胞)比例明显增加;Annexin V-FITC/PI 流式细胞术表明,凋亡细胞比例随 ErSbW 浓度升高而上升,低浓度(10μM)结合超声时,几乎所有 B16-F10 细胞均发生凋亡(图 3g-h)。

体内实验以 B16-F10 黑色素瘤荷瘤小鼠为模型,将小鼠分为 5 组:对照、US 单独、ErSbW(70 μg/kg)、ErSbW(35 μg/kg)+US。每 3 天静脉注射试剂,8h 后对 US 组及联合组进行超声处理。结果显示,仅 ErSbW(35 μg/kg)+US组实现肿瘤完全根除,其他组仅表现出不同程度的肿瘤生长抑制(图 4b-d)。苏木精-伊红(H&E)染色显示,联合治疗组肿瘤组织细胞核严重受损,而心脏、肝脏、脾脏、肺脏、肾脏等主要器官无明显病理变化(图 4)。CLSM 检测证实联合治疗组肿瘤内·OH 生成量显著高于其他组;末端脱氧核苷酸转移酶 dUTP 缺口末端标记(TUNEL)染色显示,该组肿瘤细胞凋亡比例最高(图 4f-g)。

研究结论
本研究成功合成并表征了一种原子级精确的异金属多金属氧酸盐 ErSbW,该材料具有良好的水溶性、分子稳定性与生物相容性,可作为高效的化学-声动力协同治疗(CSDT)试剂。ErSbW 通过超声激活能显著增强Fenton反应活性,在肿瘤微环境中高效生成 ROS,体外实验中其诱导的细胞内 ROS 水平较对照提升 10 倍以上,对癌细胞具有选择性杀伤作用,超声处理可使 B16-F10 细胞的 IC₅₀降低约 57%;体内实验中,仅 35 μg/kg 剂量的 ErSbW 结合超声即可完全根除 B16-F10 黑色素瘤,且对正常器官无明显毒性。机制研究表明,ErSbW 介导的 CSDT 通过过量 ROS 引发脂质过氧化、线粒体功能紊乱,最终诱导肿瘤细胞凋亡。作为首个原子级精确的 POM 基 CSDT 试剂,ErSbW 不仅突破了现有 CSDT 试剂稳定性差、协同效应弱的局限,还拓展了无机声敏剂的种类,为深层肿瘤的高效、安全治疗提供了新思路,展现出重要的基础研究价值与临床应用潜力。
文献信息
Man-Yi Du, Hui-Ping Xiao, Ruo-fei Xu, Xian-bin Sun, Xin-Yi Wang, Dong-Miao Li, Sheng-Nan Yue, Zi-Zhong Zhang, Xing Huang, Yu Gao*, Xiu-Ling Shang*, Xin-Xiong Li*, and Shou-Tian Zheng*. A Sonosensitive Heterometallic Polyoxometalate for Highly Efficient Chemo-Sonodynamic Synergistic Cancer Therapy. Angew. Chem., Int. Ed., https://doi.org/10.1002/anie.202514859.
识别二维码或点击文末“阅读原文”阅读文章

期刊介绍
Polyoxometalates于2022年创刊,由清华大学主办,清华大学魏永革教授担任主编的国际首个多金属氧簇等团簇领域跨学科学术期刊,旨在传播多金属氧簇等团簇领域前沿基础研究和创新性应用研究最新进展,致力于为国内外多金属氧簇等团簇领域的学者搭建一流的国际学术交流平台,促进多金属氧簇等团簇领域学术交流和发展。
Polyoxometalates发表内容涵盖多金属氧簇等团簇领域各方面的原创研究和综述论文,包括合成、组装、理论计算,基于多金属氧簇等团簇的超分子、分子器件及其它功能材料,以及多金属氧簇等团簇在催化、能源、环境、生物学和医学中的应用等。本刊为开放获取期刊。已被ESCI、Scopus、Ei Compendex、CAS、DOAJ数据库收录。欢迎大家选择Polyoxometalates发表前沿、创新、新颖的研究成果!

全部论文均为开放获取,识别二维码免费下载阅读文章

Polyoxometalates——Call for papers
❖ 包括但不限于多金属氧簇等团簇的合成、组装、理论计算,基于多金属氧簇等团簇的超分子、分子器件及其它功能材料,以及多金属氧簇等团簇在催化、能源、环境、生物学和医学中的应用等。
❖ Polyoxometalates邀请您提交原创研究、研究快报、综述、观点、研究亮点及评论等。所有论文一经录用,24小时内在线发表。
投稿网址:
https://mc03.manuscriptcentral.com/pomc
投稿请联系:
pom@tup.tsinghua.edu.cn
Archiver|手机版|科学网 ( 京ICP备07017567号-12 )
GMT+8, 2025-12-31 19:21
Powered by ScienceNet.cn
Copyright © 2007- 中国科学报社