||
本研究通过盆栽实验发现,按4:1比例施用生物炭与草木灰的组合能最有效地缓解三七连作障碍。该策略通过提高根际土壤pH值和养分有效性,富集丛枝菌根真菌(AMF)Rhizophagus等形成核心有益微生物网络,并上调苯丙氨酸-酪氨酸-色氨酸生物合成途径,从而降低自毒酚酸积累、增加氨基酸含量,最终抑制土传病原菌镰刀菌(Fusarium),恢复根际微生态健康。

1题目
文章题目:Rhizosphere ecological restoration: interactions between nutrient mobilization, core microbial assembly, and phenylalanine metabolism circulation
发文单位:浙江大学 生命科学学院 生物系统稳态与保护教育部重点实验室、云南省农业科学院 药用植物研究所
2杂志
Biochar;IF=13.5分
3链接
Li, J., Xu, Z., Yang, T. et al. Rhizosphere ecological restoration: interactions between nutrient mobilization, core microbial assembly, and phenylalanine metabolism circulation. Biochar 7, 64 (2025). https://doi.org/10.1007/s42773-024-00402-6
4检测方法
Norminkoda提供了以下检测:PH,全氮, 全磷, 全钾, 有机质,硝态氮 ,速效磷, 速效钾,阳离子交换量
5主要内容
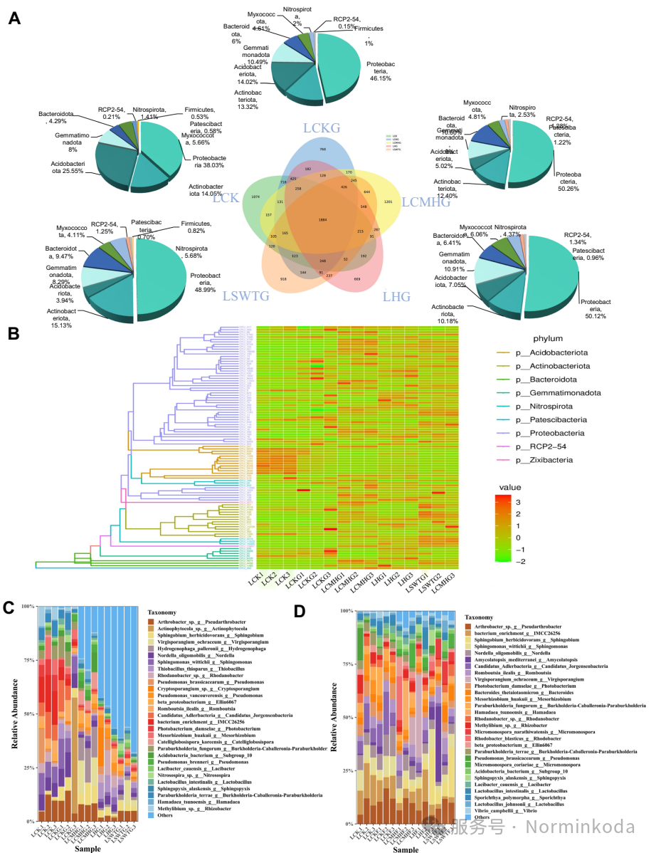
微生物群落重塑:单独施用生物炭会降低真菌多样性,而生物炭与草木灰组合(LHG处理) 则显著提高了根际土壤中真菌和细菌的α多样性。该处理 specifically 富集了有益微生物,如丛枝菌根真菌(AMF)Rhizophagus、生防菌Trichoderma(木霉)、Bacillus(芽孢杆菌)和Pseudomonas(假单胞菌),同时显著抑制了核心病原菌Fusarium(镰刀菌)** 的丰度。




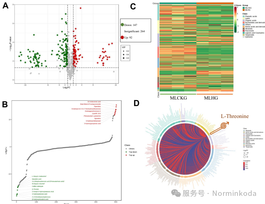
2.代谢通路调控:代谢组学分析揭示,LHG处理上调了苯丙氨酸-酪氨酸-色氨酸的生物合成途径。这一关键转变导致根际土壤中自毒酚酸类物质(如4-羟基苯甲酸、咖啡醛)的含量显著下降,而氨基酸(如L-苯丙氨酸、L-酪氨酸、L-苏氨酸)的含量则积累增加。这减少了对植物根部的自毒作用,并为有益微生物提供了营养。


3.土壤环境改善:LHG处理有效中和了土壤酸度(显著提高pH),并大幅提升了土壤有机质(OM)、全氮(TN)、全磷(TP)、速效磷(AP)和速效钾(AK)的含量,为植物和微生物创造了更适宜的生存环境。

4.网络互作机制:通过共现网络分析和结构方程模型(SEM)构建了“土壤环境-微生物-代谢物”互作框架。证实AMF Rhizophagus作为核心菌群,通过营养竞争(争夺氨基酸)和占据生态位直接抑制病原菌;而土壤pH的升高和酚酸的减少间接削弱了病原菌的生存环境。


6总结
本研究阐明了一种协同修复根际生态以克服连作障碍的有效策略:
1.组合施用优于单一施用:生物炭与草木灰按4:1比例组合(LHG)的效果最佳,其在提升微生物多样性、抑制病原菌、改善土壤肥力和调控根际代谢方面均表现突出。
2.核心微生物驱动健康:LHG处理富集的AMF Rhizophagus作为“基石物种”,组装成一个有益微生物功能圈,通过竞争性排斥直接抑制土传病原菌。
3.代谢重编程是关键:LHG处理通过上调苯丙氨酸代谢途径,将根际代谢从产生自毒酚酸“切换”至积累有益氨基酸,从根源上消除了连作障碍的一个重要成因。
4.构建多维互作框架:研究提出了一个“土壤环境-核心微生物群-关键代谢通路”的综合性根际生态修复框架,强调了多维度协同作用的重要性。
5.这项研究不仅为三七的可持续栽培提供了具体可行的农艺措施,也为理解和管理其他经济作物的连作障碍提供了重要的理论依据和微生物-代谢物联合调控的新思路。
声明:本文内容观点仅代表个人解读,具体参考原文
Archiver|手机版|科学网 ( 京ICP备07017567号-12 )
GMT+8, 2025-12-25 03:04
Powered by ScienceNet.cn
Copyright © 2007- 中国科学报社