||

自闭症谱系障碍(ASD)是一种神经发育障碍,越来越多的研究表明它与“微生物群-肠道-大脑轴”的功能失调有关,但其中起因果作用的微生物介质和分子机制仍不清楚。
2021年,谷禾团队参与构建并分析包含上千名中国儿童的大规模ASD队列,证实ASD儿童的肠道菌群发育早期即发生偏离,该研究成果发表于《Gut》期刊上。
近日,刘星吟教授研究团队基于之前发表的ASD队列研究,发现患有ASD的儿童体内乳酸杆菌属(Lactobacillus)的减少与更严重的肠胃道症状和社交缺陷相关。孕期母体免疫激活(MIA)已被确定为ASD的一个关键环境风险因素。在MIA诱导的ASD小鼠模型中,补充植物乳杆菌(Lactobacillus plantarum)或其衍生物苯甲酸钠(NaB),能够减轻自闭症小鼠的肠道菌群失调,改善其社交行为缺陷、谷氨酸-谷氨酰胺水平以及神经元活动异常。
单细胞RNA测序显示,苯甲酸钠(NaB)恢复了自闭症小鼠星形胶质细胞中Cxcl16等基因的表达,这与神经元和星形胶质细胞之间的谷氨酸代谢活动有关。该研究成果近日发表《Molecular Psychiatry》。

该研究构建了一个完整和严谨的证据链,从大规模人群的菌群分层观察,到代谢物鉴定,再到动物模型的因果验证和分子机制探索。它成功地回答了“是什么”(菌群差异)、“产生了什么”(苯甲酸钠)、以及“如何起作用”(调节星形胶质细胞等方面)的完整科学问题,是肠-脑轴领域从关联性研究向因果机制研究转变的典范。
本文将带大家深入了解这项研究及其对自闭症儿童未来基于菌群治疗干预的潜在价值。
研 究 设 计为了实现上述目标,研究团队设计了严谨的多层次研究方案,并在方法学上展现出显著的创新性。
队列设计与分层策略
该研究利用了前期已建立的大规模队列,包括773名ASD儿童和448名年龄、性别匹配的正常发育(NT)儿童。

研究者基于16S rRNA测序数据,检测了每位受试者肠道中乳杆菌的相对丰度。他们定义了一个阈值(例如,相对丰度 > 0),将773名ASD儿童分为两个亚组:
乳杆菌定植组(ASD-L): 肠道中检测到乳杆菌定植的ASD儿童 (n=546)。
乳杆菌非定植组(ASD-WL): 肠道中未检测到乳杆菌的ASD儿童 (n=227)。
这一分层策略在于,它将宏观的“ASD菌群失调”问题,转化为一个更具体、更可控的比较生物学问题,即比较NT、ASD-L和ASD-WL三组之间的差异,更精准评估乳杆菌在ASD肠道微生态中的独特作用。
多组学分析与网络构建
研究团队采用了多种先进的分析方法来揭示菌群结构和功能的改变:
PM2RA微生物网络分析
采用自主研发的PM2RA分析框架,构建并比较了三组(NT, ASD-L, ASD-WL)的微生物互作网络,揭示了乳杆菌作为对网络稳定性的影响。
宏基因组功能分析
在明确了网络结构差异后,研究进入功能层面。利用PICRUSt2等工具,分析了与肠道菌群相关的肠-脑功能模块(GBMs)和肠道代谢模块(GMMs)的活性变化,锁定了与神经递质和能量代谢相关的差异通路。
注:GBMs特指那些与神经递质合成、代谢(如多巴胺、GABA、色氨酸代谢)相关的通路,是连接肠道与大脑功能的桥梁。
靶向代谢组学验证
在功能预测的基础上,采用靶向气质联用(GC-MS)技术,直接定量检测了粪便和脑组织样本中关键代谢物(如苯甲酸钠)的浓度,实现了从“功能预测”到“实测验证”。
动物模型的功能验证
为了探究因果关系和分子机制,研究团队使用了母体免疫激活(MIA)小鼠模型。
注:该模型通过在母鼠孕期注射Poly(I:C)来模拟病毒感染,其后代会表现出类似ASD的核心行为缺陷。
益生菌与代谢物干预
对MIA模型小鼠分别灌胃植物乳杆菌(L. plantarum)或其代谢产物苯甲酸钠,并评估其对肠道菌群、肠道通透性及ASD样行为(社交缺陷、重复刻板行为)的改善效果。
单细胞转录组测序 (scRNA-seq)
对不同处理组小鼠的海马组织进行10x Genomics单细胞测序,以细胞类型特异性的方式解析苯甲酸钠对大脑基因表达谱的影响,从而锁定关键的细胞亚群(星形胶质细胞)和靶基因(Cxcl16)。
机制探索与功能验证
在证明苯甲酸钠能够改善行为后,研究者进一步探索其作用机制。他们检测了苯甲酸钠是否能穿过血脑屏障,并分析了其对大脑特定脑区(如下丘脑、前额叶皮层)中与社交行为密切相关的基因表达的影响。
这一系列从人体观察到动物模型验证,再到细胞、分子及表观遗传机制的深入探索,为揭示苯甲酸钠在肠-脑轴中的关键作用提供了强有力的证据。
核心研究发现与深度解析该研究的核心发现层层递进,描绘了从菌群定植到行为改善的完整路径。
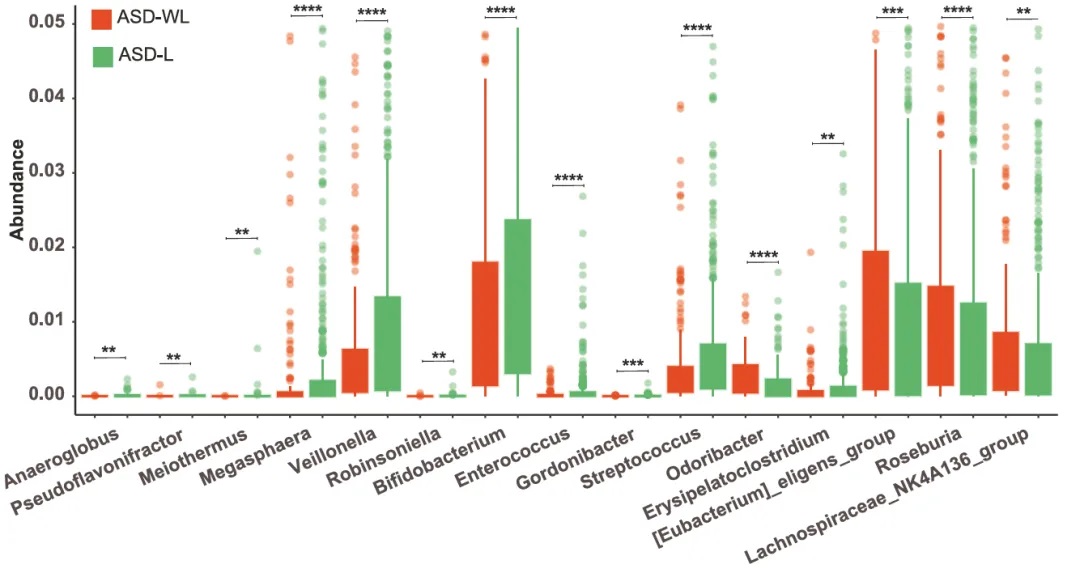
与没有乳杆菌定植的ASD儿童(ASD-WL)相比,ASD-L组携带有益共生菌(如双歧杆菌)的可能性更高,携带机会性致病菌(如Odoribacter)的可能性更低。

1人群发现:乳杆菌缺失加剧ASD儿童肠道生态失调与功能异常
研究的第一个重要发现是,在ASD儿童群体中,乳杆菌的定植与否,是决定其肠道微生态网络结构和功能的关键变量。通过PM2RA网络分析,研究者发现:
菌群结构失调
与健康对照组(NT)相比,ASD-WL组(无乳杆菌)的微生物网络表现出最严重的失调,其网络复杂性和稳定性均显著降低,节点间的连接变得稀疏和脆弱。这表明缺乏乳杆菌的肠道生态系统更为混乱和不稳定。
改变的微生物群落网络:
ASD-WL与NT 和 ASD-L与NT

红色节点代表ASD组中上调的微生物群,绿色节点代表自闭症谱系障碍组中下调的微生物群。
ASD-L、ASD-WL和NT的微生物网络改变程度

ASD-L组(有乳杆菌)的网络结构则呈现出一种介于NT组和ASD-WL组之间的“中间态”或“恢复态”,乳杆菌的定植可能部分“纠正”或“缓冲”了ASD状态下的严重生态失调,使其网络结构向健康状态靠近。
代谢功能异常
功能层面的分析(GBM和GMM)进一步揭示了这种结构差异背后的功能后果。
在ASD-WL组中,多个与神经系统功能密切相关的肠-脑模块(GBM)出现显著异常。
兴奋性神经递质谷氨酸合成相关的通路丰度异常增高
与抑制性神经递质GABA合成相关的通路丰度则显著下降
更重要的是,这种代谢功能的失衡与ASD核心症状的严重程度(如ADOS评分)以及胃肠道不适(如便秘)显著相关。
而在ASD-L组中,这些与神经递质和胃肠道功能相关的代谢通路则与NT组无显著差异。

这些结果首次在大型队列中证实,乳杆菌的缺失与ASD儿童更严重的神经-胃肠道共病表型紧密相连,其机制可能在于调节了整个菌群的代谢产出。
乳杆菌定植和GMM及其与肠道不适的关系

这些发现的意义在于,它超越了简单地将乳杆菌视为一个有益菌的层面,而是揭示了乳杆菌作为网络核心,能够重塑整个生态系统的结构。这为理解益生菌如何发挥作用提供了全新的网络视角。
2动物模型验证:植物乳杆菌及其关键代谢产物苯甲酸钠可逆转ASD样行为
为了验证人群中的关联发现并探究因果关系,研究者在MIA诱导的ASD小鼠模型中进行了干预实验。
首先,他们给MIA小鼠灌胃了在人群研究中富集的植物乳杆菌(L. plantarum)。结果显示:
菌群与代谢重塑
植物乳杆菌干预改变了小鼠的肠道菌群组成,能显著逆转MIA模型引起的肠道菌群结构失调。

功能通路富集分析显示,植物乳杆菌恢复了MIA小鼠中异常的氨基酸代谢通路。

行为改善
这种肠道层面的改善直接转化为了行为上的获益。植物乳杆菌干预显著改善了MIA小鼠的重复刻板行为(图G)和社交缺陷(图H,I)。

那么,植物乳杆菌是通过什么物质来发挥作用的呢?
研究团队通过代谢组学分析其培养上清液,发现其中富含一种神经活性代谢物——苯甲酸。随后,他们直接给MIA小鼠灌胃其更稳定、易于使用的盐式——苯甲酸钠(NaB),发现苯甲酸钠同样能够显著改善MIA小鼠的社交新颖性偏好和重复刻板行为(下图I, J)。

研究发现,粪便中苯甲酸钠的水平与ASD的核心症状严重程度(通过ADOS和ABC量表评估)呈现显著的负相关。也就是说,苯甲酸钠水平越高的ASD儿童,其社交障碍和重复刻板行为的症状越轻。
这一结果有力地证明:
苯甲酸钠是介导植物乳杆菌改善ASD样行为的关键效应分子之一。
3机制解析(一):苯甲酸钠修复肠道屏障、穿透血脑屏障并纠正脑内神经病理
为了厘清苯甲酸钠的作用路径,研究者首先考察了它对肠-脑连接的影响。研究发现,苯甲酸钠通过两个关键步骤连接肠道和大脑:
修复肠漏
MIA小鼠表现出肠道通透性显著增高,即“肠漏”现象,这可能导致肠道内有害物质进入血液。
而苯甲酸钠(NaB)干预能够有效降低MIA小鼠异常增高的肠道通透性,修复受损的肠道屏障功能,从源头上减少了潜在的负面影响。

穿透血脑屏障
作为一种小分子代谢物,苯甲酸钠(NaB)能够成功穿过血脑屏障,并在脑组织中有效富集。

这一发现至关重要,它打通了从肠道到大脑的直接物理通路,证实了肠道微生物代谢产物可以直接进入中枢神经系统发挥作用。
▶▷
进入大脑后,苯甲酸钠对MIA小鼠的神经病理状态产生了广泛的纠正作用。MIA小鼠表现出典型的神经病理特征,包括:
初级体感皮层神经元过度激活(c-Fos表达增加)
海马区突触密度异常增高(PSD95增加)
星形胶质细胞数量减少和形态萎缩
而补充植物乳杆菌或其代谢产物苯甲酸钠,均能显著缓解这些神经病理学上的异常现象,使大脑从一种“应激”和“失衡”的状态中恢复过来。

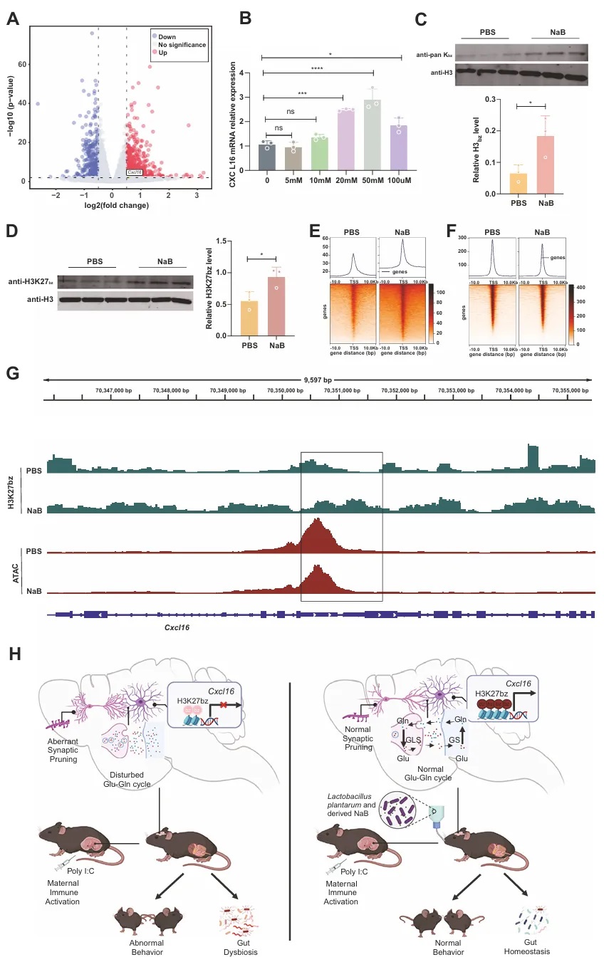
3机制解析(二):苯甲酸钠通过调控星形胶质细胞Cxcl16,恢复谷氨酸稳态
为了找到苯甲酸钠在大脑中发挥作用的具体靶点,研究者利用单细胞RNA测序技术,高精度地解析了苯甲酸钠对海马区不同细胞类型的影响。结果清晰地指向了一类关键的非神经元细胞——星形胶质细胞。在MIA小鼠中,这类细胞的基因表达谱发生紊乱,而苯甲酸钠处理能够特异性地“纠正”这种紊乱。在众多被纠正的基因中,Cxcl16基因的变化最为显著。

与人群研究中观察到的谷氨酸代谢通路异常相呼应,MIA小鼠脑组织中的兴奋性神经递质谷氨酸(Glu)和谷氨酰胺(Gln)水平异常升高,提示大脑处于过度兴奋状态。而植物乳杆菌和苯甲酸钠干预均能显著降低其水平,使其恢复至正常。

星形胶质细胞正是调控脑内谷氨酸循环的关键。
一系列精巧的实验证实了Cxcl16的核心地位:在MIA小鼠海马的星形胶质细胞中特异性地过表达Cxcl16,可以直接恢复其社交缺陷和异常的神经元活动模式。

星形胶质细胞中的Cxcl16是介导肠道代谢物苯甲酸钠改善社交行为的关键分子。
3机制解析(三):苯甲酸钠通过H3K27表观遗传修饰诱导Cxcl16表达
最后,来自肠道的代谢物苯甲酸钠,是如何在大脑中调控Cxcl16基因表达的?研究揭示了一个全新的表观遗传学通路。
研究发现,苯甲酸钠(NaB)可以作为底物,参与一种新型的组蛋白翻译后修饰——组蛋白H3第27位赖氨酸的苯甲酰化(H3K27bz)。
苯甲酸钠处理显著提升了星形胶质细胞内H3K27bz的水平,并且这种修饰特异性地富集在Cxcl16基因的调控区域,从而打开了该基因的转录。

这一发现首次将肠道微生物代谢物与宿主大脑中的新型表观遗传修饰直接联系起来,为理解肠-脑轴的调控深度提供了开创性见解。
科学意义与未来展望科 学 意 义
提出ASD分层干预的新范式
该研究强调了ASD的异质性,并提出基于微生物特征(如乳杆菌定植)进行分层的精准医疗概念。这提示我们,未来的干预措施可能不适用于所有ASD患者,而是需要为具有特定肠道微生物特征个性化定制。“ASD-L”和“ASD-WL”的分组,可能代表了两种不同的病理生理亚型,需要不同的干预策略。
发现内源性神经调节剂
苯甲酸钠作为一种由特定菌群结构产生的、能够调节大脑关键社交通路的内源性分子,为我们理解共生微生物如何塑造宿主行为提供了全新的视角。未来可以挖掘更多能够调节宿主神经系统的神经活性代谢物(Neuroactive Metabolites)。
局 限 性
研究虽有重大突破,但仍有一些问题有待未来研究深入探讨:MIA小鼠未能完全模拟ASD;需在其他遗传模型验证NaB效果,评估其高浓度安全性;NaB仅部分改改善ASD行为,该益生菌产生的其他代谢物(如吲哚-3-乳酸)可能也发挥了协同作用;其作用机制和Cxcl16染色质可及性等都需进一步研究。
实 际 应 用
开发新型益生菌或合生元
针对缺乏乳酸杆菌的ASD-WL亚群,开发能够高效定植并产生苯甲酸钠的下一代益生菌或合生元产品,将成为极具前景的治疗策略。
苯甲酸钠作为潜在治疗药物
苯甲酸钠本身是一种FDA批准的食品防腐剂和临床药物,其安全性已得到广泛验证。这意味着将其重新定位为治疗ASD社交缺陷的药物,其临床转化路径可能相对较短。
诊断与分层标志物
肠道菌群健康检测,可以测粪便中的乳杆菌定植情况,有望成为筛选适合接受特定微生物疗法或苯甲酸钠疗法的ASD儿童的生物标志物,从而实现精准干预。
参考文献:
Li T, Chen J, Mi K, Lei J, Ning Z, Lu L, Su Z, Zhu Q, Lin M, Wang Y, Wang J, Xu R, Khaib L, Knight R, Hu Z, Liu X. Probiotics derived sodium benzoate improves social behavior of offspring exposed in the maternal immune activation through regulation of histone lysine benzoylation in astrocytes. Mol Psychiatry. 2025 Aug 25.
Lou M, Cao A, Jin C, Mi K, Xiong X, Zeng Z, Pan X, Qie J, Qiu S, Niu Y, Liang H, Liu Y, Chen L, Liu Z, Zhao Q, Qiu X, Jin Y, Sheng X, Hu Z, Jin G, Liu J, Liu X, Wang Y. Deviated and early unsustainable stunted development of gut microbiota in children with autism spectrum disorder. Gut. 2022 Aug;71(8):1588-1599.
本文转自:谷禾健康
Archiver|手机版|科学网 ( 京ICP备07017567号-12 )
GMT+8, 2025-12-20 07:36
Powered by ScienceNet.cn
Copyright © 2007- 中国科学报社