||
作为全球重要的大麦(Hordeum vulgare L.)生产国和出口国,澳大利亚供应了全球约30%的麦芽与20%的饲料大麦。OzBarley种质库汇集了澳大利亚过去一个世纪的核心种质,完整呈现了该国大麦的育种历程与遗传多样性。本研究依托这一资源,对穗长、穗粒数等关键穗型性状展开遗传解析,旨在挖掘高产优质基因位点,为优化穗部结构、提升品种竞争力提供理论依据。
近期,澳大利亚技术科学与工程院院士、澳大利亚莫道克大学西部作物联盟主任李承道研究团队完成的题为“Genetic dissection of spike morphology in Australian barley panel: Insights from a multi-model GWAS and haplotype analysis”的研究在Journal of Integrative Agriculture(JIA)优先在线发表。
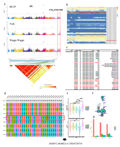
该研究利用包含214个澳大利亚优良大麦种质资源的OzBarley群体,整合高密度标记(65,465个SNPs)和多环境表型数据,对六个穗部性状的遗传结构进行了解析,这些性状包括:芒长(AL)、单穗粒数(GNS)、穗密度(SD)、穗长(SL)、单穗小穗数(SNS)和结实率(SSR)。全基因组关联分析共鉴定出27个稳定的数量性状基因座(QTLs),分布在6条染色体上,可解释最高达22.52%的表型变异。



基于单倍型的分析重点解析了两个主效位点:QAL.Murdoch.7H.1和QGNS/SD/SNS.Murdoch.4H.1。在QAL.Murdoch.7H.1位点中,基因HORVU.MOREX.r3.7HG0720710的一个错义突变(Lys372Asn)与芒长抑制相关;而在QGNS/SD/SNS.Murdoch.4H.1位点,基因HORVU.MOREX.r3.4HG0336810的非同义突变(Ala127Thr)则与增加小穗数和粒数相关。纵向分析显示,优势单倍型QGNS/SD/SNS.Murdoch.4H.1-Hap002和QAL.Murdoch.7H.1-Hap004经历了定向选择,其在现代澳大利亚栽培品种中的频率显著上升。
这些发现为大麦穗部形态的遗传调控与育种演化提供了新见解,并为标记辅助选择和培育高产大麦品种提供了重要目标,也进一步证实了OzBarley种质库在基础研究与应用育种中的双重价值。
澳大利亚莫道克大学在读博士生张顺麟为本文第一作者,作科所郭宝晋博士、澳大利亚莫道克大学李承道院士为本文通讯作者。莫道克大学何田华博士,周高峰博士,西澳农业部韩勇博士以及阿德莱德大学Bettina Berger也参与了该研究。本研究得到了澳大利亚谷物研发公司(GRDC)资金支持。
Cite the article:
Shunlin Zhang, Tianhua He, Yong Han, Gaofeng Zhou, Bettina Berger, Baojin Guo, Chengdao Li. 2026. Genetic dissection of spike morphology in Australian barley panel: Insights from a multi-model GWAS and haplotype analysis. Journal of Integrative Agriculture, Doi:10.1016/j.jia.2026.03.030
https://doi.org/10.1016/j.jia.2026.03.030
Journal of Integrative Agriculture(《农业科学学报(英文)》, JIA)由中华人民共和国农业农村部主管,中国农业科学院与中国农学会主办,中国农业科学院农业信息研究所承办。综合性英文学术期刊,月刊。创刊于2002年,现任主编为中国科学院院士陈化兰。JIA主要栏目有作物科学、园艺、植物保护、动物科学、动物医学、农业生态环境、食品科学、农业经济与管理等。刊稿类型有综述、研究论文、简报以及评述等。全部论文在Elsevier-ScienceDirect (SD) 平台OA出版。最新SCI影响因子4.4,位于SCI-JCR农业综合学科Q1区。中国科学院分区农林科学1区。2016年以来先后获得中国科协等部委 “提升计划”“登峰计划”“卓越计划”项目支持。
Archiver|手机版|科学网 ( 京ICP备07017567号-12 )
GMT+8, 2026-5-1 00:19
Powered by ScienceNet.cn
Copyright © 2007- 中国科学报社