||
马铃薯(Solanum tuberosum L.)作为全球重要的非谷物粮食作物,在保障粮食安全与满足膳食需求中具有关键地位。然而,马铃薯易受拟枝孢镰刀菌(Fusarium sporotrichioides)等镰刀菌侵染。在植物应对病原菌的免疫机制中,低浓度 DON 可作为激发子激活植物防御反应,且苯丙烷代谢通路在这一免疫反应中发挥核心作用。咖啡酸-O-甲基转移酶(COMT)作为苯丙烷代谢通路的关键酶,已在多个作物中被证实与抵抗生物胁迫与非生物胁迫相关。
近期,东北农业大学李凤兰教授团队完成的题为“StCOMT1 enhances potato resistance to Fusarium sporotrichioides by regulating coumarin-related substance accumulation and the ROS system”的研究在Journal of Integrative Agriculture(JIA)2026年3期正式发表。
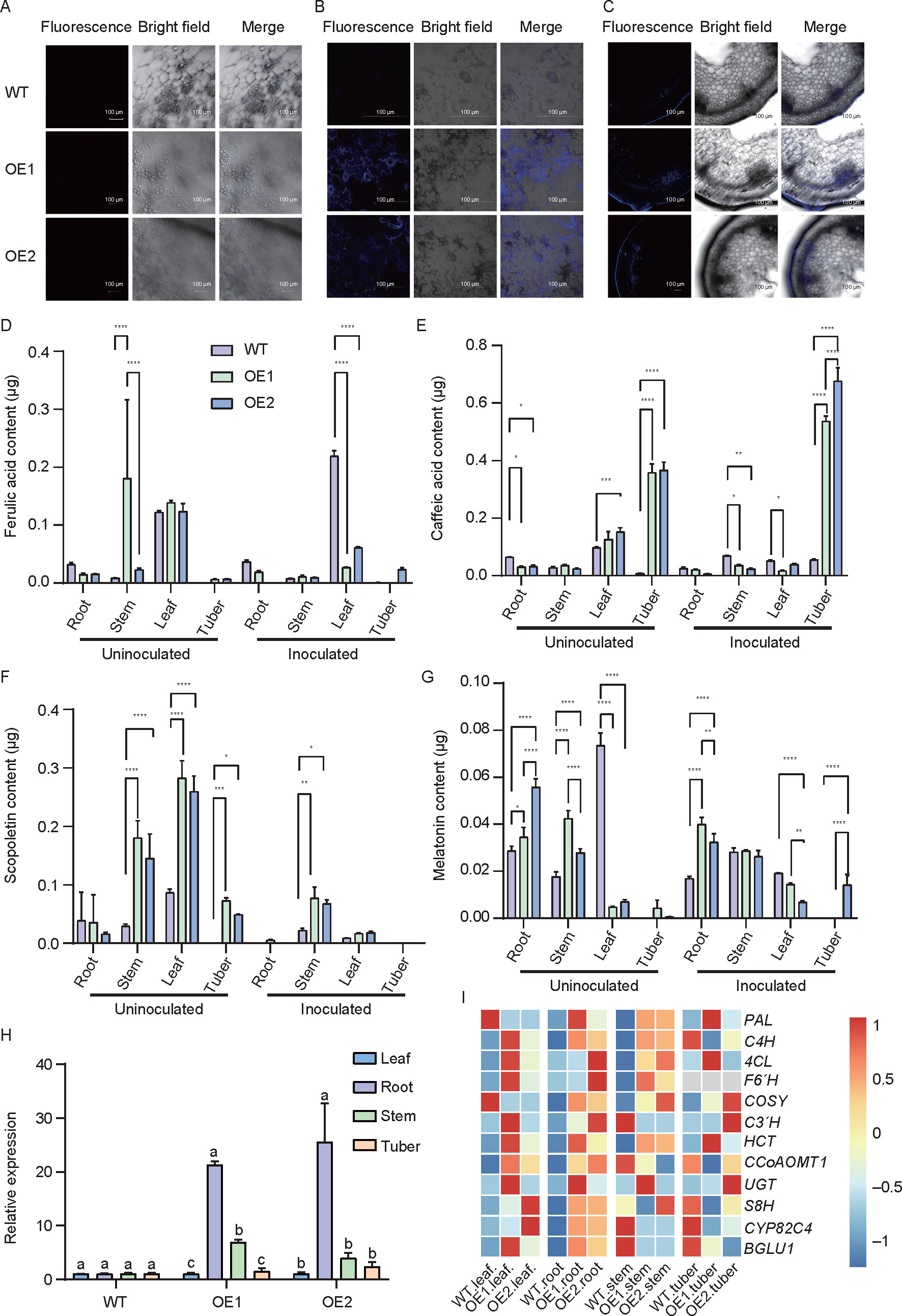
该研究通过对“大西洋”马铃薯COMT基因家族进行全基因组鉴定,经系统发育、转录组及WGCNA分析,筛选出DON诱导下显著上调的抗病候选基因StCOMT1。功能验证显示,StCOMT1定位于叶绿体,体外可催化生成阿魏酸与褪黑素;过表达StCOMT1的马铃薯株系接种病原菌后,病斑更小,ROS清除能力增强。研究发现,StCOMT1过表达可激活香豆素合成通路关键基因(PAL、4CL等),并促使阿魏酸、褪黑素、东莨菪内酯等物质器官特异性积累。

图2 COMTs在马铃薯、拟南芥、番茄中的演化与对关键基因的转录联合分析

图5 过表达StCOMT1基因的马铃薯株系感染拟枝孢镰刀菌后的响应特征

图6 香豆素相关物质及基因表达的组织特异性
综上,StCOMT1通过增强ROS清除与促进香豆素相关物质器官特异性积累,提升马铃薯对拟枝孢镰刀菌的抗性,为马铃薯抗病分子育种提供关键基因与理论支撑。
东北农业大学博士研究生王佳琪和已毕业硕士研究生赵彪(现海南大学博士研究生)为共同第一作者,东北农业大学李凤兰教授和王英男副教授为本文通讯作者。该研究得到了国家自然科学基金(U22A20443)、中国黑龙江省属科研院所科研业务费项目(CZKYF2023-1-B020)、黑龙江省重点研发计划项目(GA23B015)及国家自然科学基金青年科学基金项目(32201717)的资助。
Cite the article:
Jiaqi Wang, Biao Zhao, Dan Liu, Fumeng He, Chong Du, Yunzhu Che, Zengli Zhang, Xu Feng, Xue Wang , Yingnan Wang, Fenglan Li. 2026. StCOMT1 enhances potato resistance to Fusarium sporotrichioides by regulating coumarin-related substance accumulation and the ROS system. Journal of Integrative Agriculture, 25(3): 1020-1035.
https://doi.org/10.1016/j.jia.2025.11.021
Journal of Integrative Agriculture(《农业科学学报(英文)》, JIA)由中华人民共和国农业农村部主管,中国农业科学院与中国农学会主办,中国农业科学院农业信息研究所承办。综合性英文学术期刊,月刊。创刊于2002年,现任主编为中国科学院院士陈化兰。JIA主要栏目有作物科学、园艺、植物保护、动物科学、动物医学、农业生态环境、食品科学、农业经济与管理等。刊稿类型有综述、研究论文、简报以及评述等。全部论文在Elsevier-ScienceDirect (SD) 平台OA出版。最新SCI影响因子4.4,位于SCI-JCR农业综合学科Q1区。中国科学院分区农林科学1区。2016年以来先后获得中国科协等部委 “提升计划”“登峰计划”“卓越计划”项目支持。
Archiver|手机版|科学网 ( 京ICP备07017567号-12 )
GMT+8, 2026-4-23 03:24
Powered by ScienceNet.cn
Copyright © 2007- 中国科学报社