||
‘南红梨’作为‘南果梨’的芽变品种,果皮呈现鲜艳红色,其花青素积累的差异机理有待解析。近期,沈阳农业大学园艺学院果树栽培与生理生态团队汪晓谦课题组完成的题为“The PuMYB93–PuGSTF12 regulatory module promotes anthocyanin accumulation in ‘Nanhong’ pear fruit”的研究在Journal of Integrative Agriculture(JIA)2026年2期正式发表。
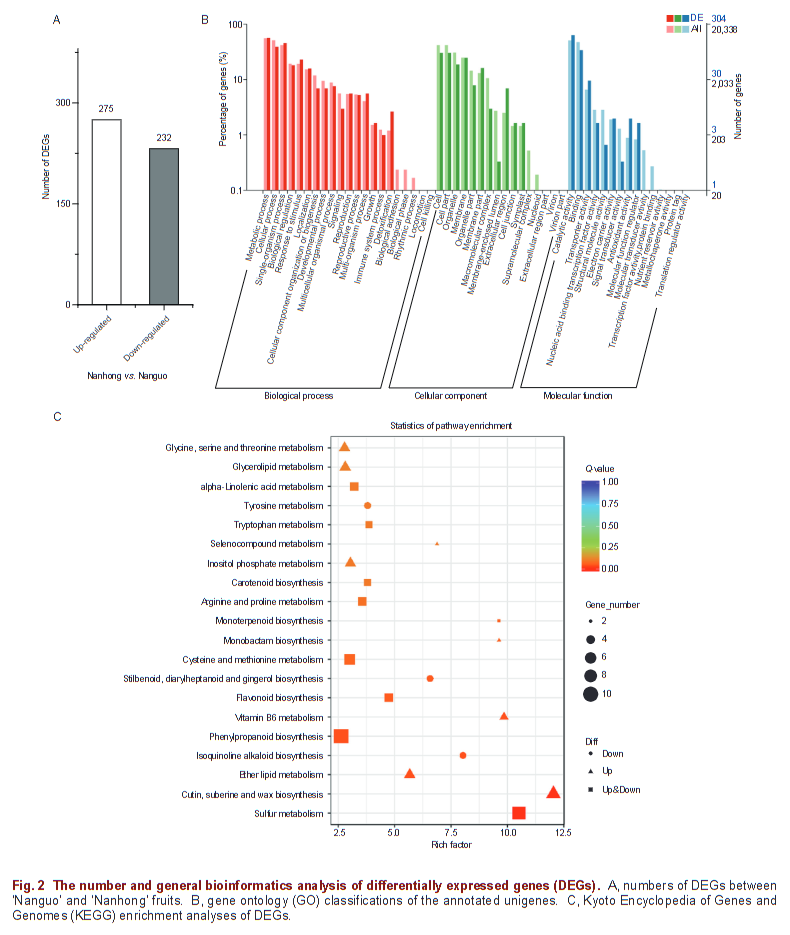
该研究通过对 ‘南果梨’与‘南红梨’果皮进行代谢成分和转录组学分析,系统揭示了花青素转运的关键调控模块。研究首先确认‘南红梨’果皮的花青素含量显著高于‘南果梨’。转录组分析共鉴定出507个差异表达基因,其中花青素转运相关基因PuGSTF12在‘南红梨’中的表达量上调高达167.67倍,提示其可能承担梨花青素转运的核心功能。进一步筛选发现,一个新型R2R3-MYB转录因子PuMYB93的表达与花青素含量呈正相关,且在果皮中特异性高表达。


通过酵母单杂交、凝胶迁移阻滞和GUS报告基因试验,证实PuMYB93可直接结合PuGSTF12启动子区的MYB结合位点,并激活其转录。此外,PuGSTF12的沉默能够逆转PuMYB93过表达引起的果皮着色,表明PuGSTF12是PuMYB93的下游直接靶标,从而揭示了PuMYB93-PuGSTF12模块在梨花青素转运中的核心作用。

沈阳农业大学园艺学院汪晓谦副教授为论文通讯作者。该研究得到了国家自然科学基金、辽宁省自然科学基金等项目资助。
论文链接:https://doi.org/10.1016/j.jia.2025.12.002
Cite the article: Huili Sun, Xinyue Wang, Qiuping Ren, Chunyan Liu, Xiaoqian Wang. 2026. The PuMYB93–PuGSTF12 regulatory module promotes anthocyanin accumulation in ‘Nanhong’ pear fruit. Journal of Integrative Agriculture, 25(2): 671-681.
Journal of Integrative Agriculture(《农业科学学报(英文)》, JIA)由中华人民共和国农业农村部主管,中国农业科学院与中国农学会主办,中国农业科学院农业信息研究所承办。综合性英文学术期刊,月刊。创刊于2002年,现任主编为中国科学院院士陈化兰。JIA主要栏目有作物科学、园艺、植物保护、动物科学、动物医学、农业生态环境、食品科学、农业经济与管理等。刊稿类型有综述、研究论文、简报以及评述等。全部论文在Elsevier-ScienceDirect (SD) 平台OA出版。最新SCI影响因子4.4,位于SCI-JCR农业综合学科Q1区。中国科学院分区农林科学1区。2016年以来先后获得中国科协等部委 “提升计划”“登峰计划”“卓越计划”项目支持。
Archiver|手机版|科学网 ( 京ICP备07017567号-12 )
GMT+8, 2026-5-17 08:31
Powered by ScienceNet.cn
Copyright © 2007- 中国科学报社