Lucia 刘玉娥分享 http://blog.sciencenet.cn/u/Lucia427947 工商管理&基础医学双博士,哈佛医学院博士后,凤凰涅槃之路公众号主理人,聚焦医药行业最新学术发现、BD交易以及行业洞察

博文

[转载]PD-L1 ADC 第二代已然来临:“IO+ADC”广谱抗癌新基石

已有 1008 次阅读 2026-4-8 00:33 |系统分类:科研笔记|文章来源:转载

PD-L1 ADC 第二代已然来临:“IO+ADC”广谱抗癌新基石

Original 华人抗体协会 华人抗体 2026年3月30日 19:31Image

图片十年同行,共筑抗体药未来|诚邀您参加华人抗体协会2026年年会暨成立十周年庆典

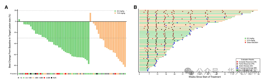
Image2025年6月,复宏汉霖美国临床肿瘤学会(ASCO)年会上首次公布了HLX43(PD-L1 ADC)治疗晚期/转移性实体瘤患者的I期临床试验数据,凭借精准的分子设计和多重创新机制,HLX43在晚期/转移性实体瘤患者中显示出优异的抗肿瘤活性和良好的安全性,尤其在非小细胞肺癌(NSCLC)和胸腺鳞状细胞癌(TSCC)患者人群中展现了令人鼓舞的初步疗效,有望解决PD-1/L1免疫疗法不响应或耐药问题。在去年的WCLC会议上,复宏汉霖进一步披露了HLX43在晚期或转移性非小细胞肺癌(NSCLC)患者的疗效数据。数据显示,无论是在2.0 mg/kg给药组还是2.5mg/kg给药组,疗效相较于ASCO数据基本保持了疗效甚至在部分患者中还有所提升。最关键的是,临床数据显示其疗效不受PD-L1表达限制:在PD-L1阴性(TPS<1%,n=43)患者群体中,HLX43展现了差异化的治疗潜力,ORR和DCR分别达到39.5%和86.0%,提示HLX43疗效不受PD-L1表达限制,有望覆盖更广泛的患者群体。Image复宏汉霖官网HLX43在临床中展现了较好的安全性,并且在多个临床中展现了广谱的抗癌疗效,最重要的是,疗效不受PD-L1表达限制,使其将来可能有潜力成为一款广谱抗肿瘤重磅药物。另外,辉瑞的PD-L1 ADC PF-08046054 快速推进到Ⅲ期临床,也在一定程度上提升了PD-L1 ADC成药性的信心。两款药物出色的疗效也引爆了相关药物的开发,后续国内将会有多款相关PD-L1 ADC会相继进入临床。然而,在卷出天际的中国,下一代PD-L1 ADC竞争已经非常激烈,康宁杰瑞的PD-L1/VEGFR2双抗ADC药物JSKN027 已经率先进入临床,而在今年的AACR上,国内多个PD-L1相关ADC临床前数据将会相继披露,包括宜联生物、启愈生物、德琪医药,博奥信等。Image在这些PD-L1双抗ADC中,其中B7H3是组合最多的靶点,B7-H3是一种免疫调节检查点糖蛋白,其在肿瘤中广泛高表达,,研究显示,B7-H3在多种实体瘤中普遍存在,包括非小细胞肺癌、小细胞肺癌、卵巢癌、肝细胞癌、胃癌、头颈癌、神经母细胞瘤等与之形成鲜明对比的是,B7-H3在人体正常组织中表达量非常有限。因此,理论上靶向B7-H3的药物能够更精准地攻击癌细胞,而对正常组织的“误伤”可能更小,潜在的副作用也更低。ImageB7H3在肿瘤和正常组织的表达分布DOI 10.3389/fimmu.2024.1495283翰森制药近日在Cancer Cell 杂志上发表B7-H3靶向ADC Risvutatug Rezetecan Ia/b期肺癌研究数据。在剂量扩展阶段,入组的广泛期小细胞肺癌(ES-SCLC)或晚期非小细胞肺癌(NSCLC)患者接受Risvutatug rezetecan 8.0 mg/kg或10.0 mg/kg静脉输注,每三周一次。在可评估人群中:65例经治ES-SCLC患者中约60%既往接受过≥2线治疗,cORR为52.3%,中位缓解持续时间(DoR)为7.1个月,中位无进展生存期(PFS)为6.2个月,中位总生存期(OS)为13.0个月。Image152例经治 NSCLC患者中超60%既往接受≥2线治疗,cORR为22.4%,中位DoR为9.7个月,中位PFS为5.5个月,中位OS为13.7个月。值得注意的是,在接受 8.0 mg/kg方案治疗的驱动基因阴性的非鳞状NSCLC患者中,ORR达33.3%,中位PFS达7.0个月。在安全性方面,Risvutatug rezetecan 在经治肺癌患者中表现出可控的安全性和耐受性。最常见的 ≥3 级治疗相关不良事件包括中性粒细胞计数降低、白细胞计数降低和贫血。Imagedoi.org/10.1016/j.ccell.2026.02.006除了在NSCLC和ES-SCLC领域的良好疗效,Risvutatug rezetecan在前列腺癌中也获得了初步的积极数据。另外,齐鲁,宜联等ADC也取得了不错的疗效,该靶点的有效性目前基本得到了验证。PD-L1 ADC和B7H3 ADC的初步疗效证明两个靶点在ADC领域有较高的成药性,而且多项研究表明,B7H3和PD-L1在多种肿瘤中共表达,如在SCLC中,相当部分的肿瘤同时表达B7H3和PD-L1,虽然PD-L1的表达低于B7H3。但是这也为两个靶点的协同提供了一定的基础,而且PD-L1阻断不仅可以降低免疫检查点对免疫细胞的抑制,还可以通过定位到肿瘤协同增强B7H3结合或者内吞,从而进一步增强双抗ADC的疗效,因此,两个靶点开发的ADC也非常具有潜力成为自带IO+ADC的广谱抗肿瘤药物。Imagedoi.org/10.1186/s40425-019-0540-1对于下一代的PD-L1双抗ADC,VEGF是位于B7H3之后的组合第二多的靶点。PD-L1和VEGF双抗理论上可以同时结合肿瘤细胞表面的 PD-L1 与肿瘤微环境中的VEGF,抑制 VEGF 诱导的血管内皮细胞增殖与新生血管形成,“饿死” 肿瘤的同时减少免疫抑制微环境的形成,PD-L1双抗可以阻断肿瘤上的PD-L1和免疫细胞上的PD-1结合,从而重新激活 T 细胞杀伤功能。ImageBioNTech 官网临床中,普米斯的PD-L1/VEGF双抗PM8002在多个适应症中都取得了不错的疗效,包括TNBC,SCLC和NSCLC等,后续BioNTech结合相关免疫管线和ADC等管线,将会彻底且深入的探究其在多种肿瘤中的疗效。PD-L1/VEGF双抗和ADC联合,本质上是IO+ADC的理念,而PD-L1/VEGF双抗ADC的底层设计理念就是IO+ADC,因此不知后续否能对BioNTech造成一定的压力。ImagePD-L1 ADC自带IO+ADC属性,因此基于PD-L1构建的双抗的ADC,如果是调节肿瘤微环境的靶点如B7H3或者VEGF,理论上能够对PD-L1赋能,并增强PD-L1的疗效。而对于纯粹的肿瘤相关靶点组合,靶点介导的特异性可以将PD-L1双抗ADC拉入肿瘤微环境或者相关组织,一方面靶点ADC介导抑制肿瘤,另一方面,PD-L1可以调节肿瘤微环境免疫功能,从而进一步增强抗肿瘤效果。2026年,华人抗体协会迎来十周年华诞。协会将于2026年5月9 - 10日在美国马萨诸塞州剑桥市(Cambridge, MA) 举办2026年年会暨十周年庆典,主题为:10 Years Together: Forging the Future of Antibody Therapeutics.年会将广泛探讨关于下一代ADC开发的创新话题,其中包括四个聚焦ADC细分前沿热点领域的报告以及一个聚焦新型ADC技术以及未来发展方向的专题讨论(panel discussion)。

本次年会暨十年庆典分为两部分:591:00pm – 6:00pm,半日专题论坛,聚焦抗体工程、转化研究与药物开发的前沿进展5108:30am-6:00pm,为全天会议,汇集特邀演讲嘉宾、行业视角、青年学者报告,以及抗体与生物药领域的深度交流机会。5106:00pm-9:00pm,晚宴

目前已经确定将出席本次年会的演讲嘉宾,panelist以及session chairs包括

Dr. Nils Lonberg(Executive in Residence of Canaan Partners, CEO of Tripeaks Therapeutics);Dr. Timothy A. Springer (Latham Family Professor of Boston Children’s Hospital/ Harvard Medical School);Dr. Zhiqiang An (Professor and the Robert A. Welch Distinguished University Chair in Chemistry, Director of the Texas Therapeutics Institute, and Vice President of Drug Discovery at the University of Texas Health Science Center at Houston (UTH));Dr. Mitchell Ho (Senior Investigator and Deputy Chief of the Laboratory of Molecular Biology; Director of Antibody Engineering Program at National Cancer Institute (NCI), NIH);Dr. Gabriel WC Cheung (Vice President, Biologics Discovery at Johnson & Johnson Innovative Medicine);Dr. Christoph Rader(CTO of Aethon Therapeutics); Dr. Kyoji Tsuchikama (Associate Professor of UTHealth Houston); Dr. Jingsong Wang (Founder, Chairman & CEO of Harbour BioMed, Chairman of Nona Biosciences);Dr. Keting Chu (Founder, CEO and Chairman of the Board of Bluejay Therapeutics Inc.); Dr. Jing Li (Founder and CEO of VelaVigo);Dr. Oxana Beskrovnaya (Chief Innovation Officer at Dyne Therapeutics); Dr. Surge Biswas (Co-founder & CEO of Nabla Bio); Dr. Likun Gong (Associate Director of CDSER, Shanghai Institute of Materia Medica); Dr. Hiroki Akiba (Lecturer of Kyoto University);Dr. Marie Zhu (CTO of WuXi XDC); Dr. Tianlei Ying (Distinguished Professor of Fudan University); Dr. Zhaohui Sunny Zhou (Professor of Northeastern University); Dr. Weian Zhao (Founder & CEO of Aureka Biotechnologies);Dr. Yu Qiu (Executive Director of Biologics Design and Technology at AstraZeneca);Dr. Per Jr. Greisen (President & Head of Protein Design at BioMap);Dr. Kevin Yang (Principal Researcher of Microsoft);Dr. Kaisong Zhou (Chairman & CEO of Altruist Biologics);

另外,本年度墙报环节获奖的前三位团队也将带来演讲。他们将带来创新抗体药物前沿领域的技术报告及热点话题讨论,更多重量级演讲嘉宾仍在邀请确认中。

ImageImage

墙报展示(Poster Presentation)

为进一步增进同行交流,拓展参会形式和渠道,协会将在本次年会继续举办Poster Presentation(墙报)环节。基于协会庞大的会员数量和专业覆盖面,本次年会的Poster Presentation将是工业界和学术界展示抗体相关成果的绝佳平台。在此我们竭诚欢迎抗体和相关领域同行投稿摘要!墙报摘要投稿的网站为www.casconferenceposter.org,截止日期为2026331日。具体详情,请关注微信文章《欢迎投稿!2026年华人抗体协会年会Poster Presentation》。若有任何问题,请在任何一个协会的会员群或者专业交流群里提出,或者通过邮件联系我们:poster@chabs.org

Image赞助商招募ImageImageImage目前2026年会暨十年庆活动的赞助商招募工作已经全面启动。特别值得注意的是,本次年会提供特别冠名权机会(晚宴,午餐,胸牌,WiFi,茶歇,Poster),除了享受Premium相关权益外,更将享受独家冠名权,目前部分冠名权已被提前预订。感谢以下赞助合作伙伴。Image希望国内外有志于参与华人抗体药物社区平台建设的企业机构,有优质项目、产品和服务希望展示的企业机构,欲了解更多关于2026年年会暨十年庆典赞助的信息,可以第一时间邮件与筹委会(Sponsor@chabs.org)进行咨询联系。Image

华人抗体协会2026年年会暨十年庆时间和地点

美东时间 202659(1:00PM – 6:00PM, 星期六),半日专题论坛 

美东时间 2026510(8:30AM  6:00PM,星期日),全天会议

美东时间 2026510( 6:00PM – 9:00PM,星期日),晚宴

Boston Cambridge Marriott Hotel

50 Broadway, Cambridge, MA 02142

华人抗体协会2026年年会注册Image

自即日起,华人抗体协会2026年会启动On-line注册,相关注册方式如下,请访问:https://www.chabs.org/events-1/2026-annual-conference或扫描以下二维码,或点击文末左下角原文链接。华人抗体协会会员优享25%折扣,欢迎大家注册华人抗体协会会员(注册链接https://www.chabs.org/become-a-member-new。早鸟票截止日期为2026年3月31日。 

Image

请点击二维码注册年会

最后,再次诚邀各位参加华人抗体2026年会暨十年庆典,更多关于活动详情,请关注华人抗体协会公众号及官方网站后续更新。下一个十年,华人抗体协会将继续与您同行。

Image

华人抗体协会华人抗体协会(ChAbS)是一个聚焦于治疗性抗体领域的独立的、非营利、非政府性质的全球性专业组织。协会的宗旨是致力于打造一个全球性抗体领域的交流、沟通与合作的专业性平台。协会与牛津大学出版社合作出版其官方期刊《Antibody Therapeutics》,该期刊已被 ESCI、PubMed 和 Scopus 收录。

华人抗体协会网站:

www.chabs.org

Antibody Therapeutics 网站:https://academic.oup.com/abt

Follow us at LinkedIn: 

https://www.linkedin.com/company/chabs-org/点击下方“阅读原文”注册Read moreReads 1209国产pdl1单抗价格



https://blog.sciencenet.cn/blog-3592244-1529354.html

上一篇:[转载]《Antibody Therapeutics》佳作推荐:亲和力优化的双载荷TROP2 ADC
下一篇:$21亿之后,诺和诺德到底买到了什么?
收藏 IP: 134.174.45.*| 热度|

0

该博文允许注册用户评论 请点击登录 评论 (0 个评论)

数据加载中...

Archiver|手机版|科学网 ( 京ICP备07017567号-12 )

GMT+8, 2026-5-30 11:50

Powered by ScienceNet.cn

Copyright © 2007- 中国科学报社

返回顶部