Lucia 刘玉娥分享 http://blog.sciencenet.cn/u/Lucia427947 工商管理&基础医学双博士,哈佛医学院博士后,凤凰涅槃之路公众号主理人,聚焦医药行业最新学术发现、BD交易以及行业洞察

博文

[转载]《Antibody Therapeutics》佳作推荐:亲和力优化的双载荷TROP2 ADC

已有 923 次阅读 2026-4-8 00:32 |系统分类:科研笔记|文章来源:转载

《Antibody Therapeutics》佳作推荐:亲和力优化的双载荷TROP2 ADC

华人抗体 华人抗体 2026年4月1日 19:30图片

图片十年同行,共筑抗体药未来|诚邀您参加华人抗体协会2026年年会暨成立十周年庆典

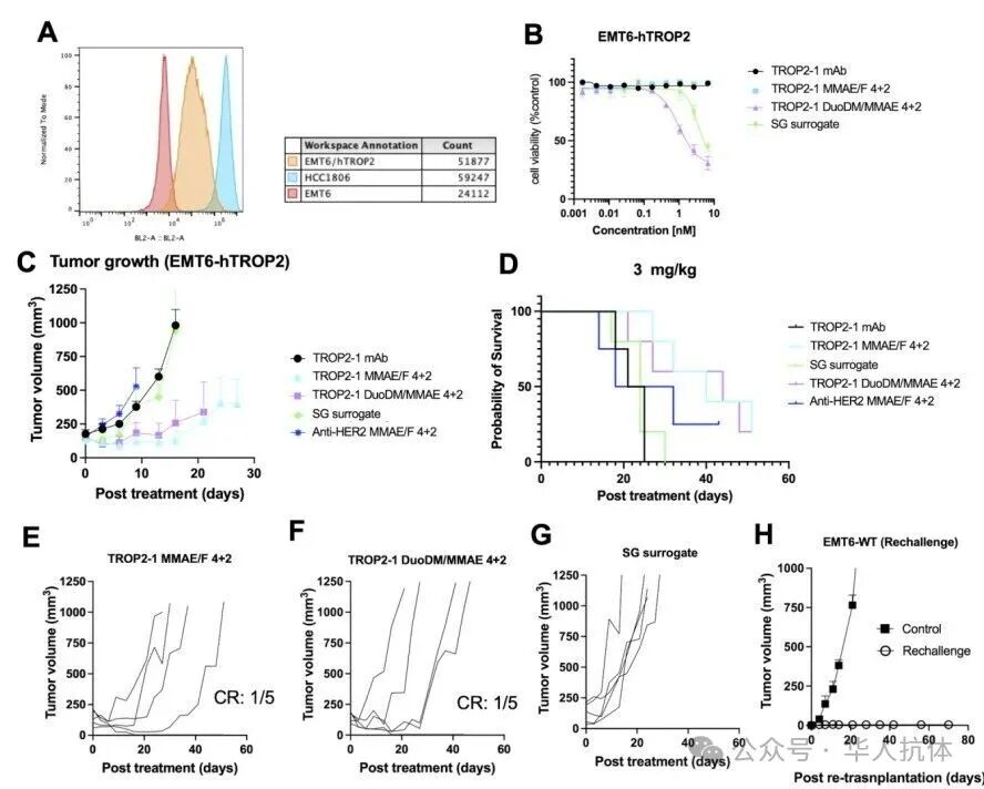
TROP2 靶向ADC 已在三阴性乳腺癌等难治性实体瘤中有被验证了的明确临床价值。然而,现有药物面临两大核心瓶颈:疗效受限于肿瘤抗原表达的异质性与耐药机制,安全性则受制于TROP2 在正常组织的广泛表达。以已上市药物TROP2 ADC sacituzumab govitecan(SG)为例,其3-4 级中性粒细胞减少症发生率高达 47%,凸显了了安全性问题的现实挑战。如何在不牺牲疗效的前提下提升安全性,是 TROP2 ADC 领域亟待解决的关键问题。德州大学休斯顿健康科学中心Kyoji Tsuchikama(土釜恭直)、张凝艳、安志強联合课题组近日在华人抗体协会旗下期刊、牛津大学出版社出版的《Antibody Therapeutics》 发表原创研究论文,提出了一种基于抗体亲和力调控与双载荷偶联的新策略(参见如下该文的截图)。原文网址:https://doi.org/10.1093/abt/tbag011请点击文末“阅读原文”直达期刊原文Image一、核心思路:亲和力不是越高越好对于TROP2 这类在正常组织亦有表达的靶点,过高的亲和力是把双刃剑。一方面,高亲和力抗体难以区分肿瘤细胞与正常细胞,加剧靶点介导的肿瘤外毒性( on-target, off tumor)。另一方面,既有研究提示"结合位点屏障"效应:超高亲和力抗体进入肿瘤后易被截留在血管周围,难以渗透至低灌注的肿瘤核心区,而中等亲和力抗体因解离速率较快,理论上可在肿瘤内均匀扩散,覆盖更深层的肿瘤细胞。研究者进一步假设,中等亲和力抗体在高抗原密度的肿瘤细胞上可通过双价结合(avidity)产生强效结合,在低抗原密度的正常组织中则结合力相对减弱,不过这一密度依赖性机制尚尚缺乏系统性的定量验证,仍有待后续研究证实二、新抗体的发现与独特表位研究团队通过噬菌体展示文库筛选,发现两株全人源抗体 TROP2-1(KD = 9.59 nM)和TROP2-2(KD = 25.6 nM),亲和力低于Sacituzumab(KD = 1.38 nM)。表位精细定位显示,TROP2-1识别的是TROP2 胞外域CPD 区的α2 螺旋构象表位(A174–R181),在还原条件下构象破坏即失去结合能力,提示其为典型的构象依赖性表位。这与 Sacituzumab 所识别的线性表位形成鲜明对比。也为后续 ADC 工程化提供了差异化的抗体基础。Image图一、TROP2-1/TROP2-2抗体表征及表位定位数据 三、疗效数据:较低亲和力,仍可实现高效力体外实验在三种不同TROP2 表达水平的乳腺癌细胞系中显示:TROP2-1 ADC 在高/中表达细胞系中展现出与Sacituzumab ADC 相当的亚纳摩尔级杀伤效力(IC₅₀低至 0.012 nM),而在低表达细胞系中则无明显杀伤,体现了良好的靶向性选择。值得注意的是,亲和力更低的 TROP2-2 ADC 杀伤效力显著下降,提示ADC活性存在亲和力阈值,亲和力过低同样会削弱疗效体内疗效在两种模型中得到验证。在免疫缺陷小鼠异种移植模型中,单次 3 mg/kg 给药后,TROP2-1 MMAE/MMAF 双载荷ADC 肿瘤生长抑制率(TGI)达 110%,80 天以上全组无瘤;相比之下,对照组SG 仿制药同剂量下仅实现 40.4%的肿瘤生长抑制率,所有动物均在第 14 天前死亡或被安乐死。全程未观察到 与ADC 相关的急性毒性。在免疫活性小鼠同基因模型中,双载荷ADC 同样展现出显著的肿瘤抑制作用,各组均观察到完全缓解(CR)个例。尤为值得关注的是,在第51 天对CR 小鼠重新接种不表达人TROP2 的野生型肿瘤细胞后,肿瘤生长被完全抑制,并持续超过 70 天。作者据此初步推测,ADC治疗可能诱导了针对内源性肿瘤相关抗原的免疫记忆,但相关免疫细胞分析尚未完成,其机制仍有待进一步验证。Image图二、免疫活性模型肿瘤生长曲线、生存曲线四、局限性与展望作者亦坦诚指出:亲和力与 avidity 的关系尚未在不同抗原密度条件下定量评估;两种抗体的内化效率与胞内转运差异有待阐明;体内比较仅限于单一剂量下进行;此外,低表达模型及原代角质细胞的毒性评估尚缺。相关研究均在积极推进中。该文的核心启示这项研究的核心启示在于:中等亲和力+ 独特构象表位+ 双载荷设计,三者协同,有望在不牺牲疗效的前提下改善 TROP2 ADC 的安全窗口。这一策略对所有在肿瘤与正常组织之间存在抗原表达梯度的靶点,均具有方法论层面的参考价值。值得一提的是: Kyoji Tsuchikama博士(德州大学休斯顿健康科学中心终身副教授)是ADC领域的国际知名学者,其个人数次荣获World ADC Awards(世界ADC大会奖),该奖ADC领域最具权威性的全球行业奖项,由 World ADC San Diego 峰会颁发,其荣获的奖项至少包括:1)杰出学术研究员奖 (Outstanding Academic Investigator Award):他在2021年(第8届)获得了这一重磅个人奖项。该奖项旨在表彰在ADC基础研究和技术创新方面做出卓越贡献的学术领袖;2)最佳临床前论文奖(Best Preclinical Publication Award):他在2022年凭借其在新型连接子和ADC药理学性能方面的研究成果获得此奖。基于其开发的“双连接子-载荷”平台, Tsuchikama博士、安志強教授及Michael Torres 博士联合创立了生物技术公司CrossBridge Bio,旨在将学术成果转化为临床药物,该公司在2025年荣获了该年度World ADC Awards的Best Drug Developer大奖。华人抗体协会有幸邀请到KyojiTsuchikama博士在2026年5月10号的协会年会上做大会报告,其报告题目为: “Dual-Payload Conjugation Platform for Creating Next-Generation Antibody-Drug Conjugates”。欢迎访问协会官网注册年会:

https://www.chabs.org/annual-conference

Image

期刊简介

《Antibody Therapeutics》是华人抗体协会(ChAbS)的旗下期刊,由牛津大学出版社(Oxford University Press)出版。作为一本同行评审的开放获取期刊,Antibody Therapeutics 为全球科学界提供了一个平台,用于发表治疗性抗体在发现、研究、开发及相关方法学方面的最新进展与挑战。该期刊已被ESCI(影响因子=4.5)、Scopus(CiteScore=8.4)及PubMed Central等主要文献数据库收录。

期刊官网:https://academic.oup.com/abt (点击文末阅读原文直达官网)

期刊Linkedin: https://www.linkedin.com/company/antibody-therapeutics

华人抗体协会华人抗体协会(ChAbS)是一个聚焦于治疗性抗体领域的独立的、非营利、非政府性质的全球性专业组织。协会的宗旨是致力于打造一个全球性抗体领域的交流、沟通与合作的专业性平台。协会与牛津大学出版社合作出版其官方期刊《Antibody Therapeutics》,该期刊已被 ESCI、PubMed 和 Scopus 收录。

华人抗体协会网站:

www.chabs.org

Antibody Therapeutics 网站:https://academic.oup.com/abt

Follow us at LinkedIn: 

https://www.linkedin.com/company/chabs-org/声明:此文中文版系根据《Antibody Therapeutics》上发表的英文原文论文利用AI工具协助完成。中文作者:黄昊龙中文校阅:史东辉、刘玉娥、王守业中文编辑: 那慧敏

点击下方 “阅读原文” 直达英文原文。

Read moreReads 1231双载荷ADC临床试验进展



https://blog.sciencenet.cn/blog-3592244-1529353.html

上一篇:[转载]十年同行,连接社区:与一群有理想的人,一起做一件有意义的事——华人抗体协会十周年回忆
下一篇:[转载]PD-L1 ADC 第二代已然来临:“IO+ADC”广谱抗癌新基石
收藏 IP: 134.174.45.*| 热度|

0

该博文允许注册用户评论 请点击登录 评论 (0 个评论)

数据加载中...

Archiver|手机版|科学网 ( 京ICP备07017567号-12 )

GMT+8, 2026-5-30 11:49

Powered by ScienceNet.cn

Copyright © 2007- 中国科学报社

返回顶部