|
2025 hLife 最受欢迎封面

封面解读
栾晓东
In rodents, the heart possesses the remarkable ability for regeneration within the post-birth. Lactylation is related to the occurrence of heart disease such as heart failure. We determined an integrated study combining global proteomics, lactylome, and genome-wide RNA sequencing to elucidate the role of lactylation throughout postnatal heart development. Proteins in the mouse heart undergo substantial changes in the very early stages after birth and stabilize at 6 weeks and beyond. Lysine lactylation (Kla) plays a role in cardiac development and undergoes dynamic changes throughout the development cycle of the mouse heart, with distinct patterns during early postnatal stages for histones and non-histones. ChIP-seq data indicated that H4K12la plays a role in regulating downstream gene expression in the mouse heart, thereby influencing DNA replication and subsequently affecting the corresponding mouse phenotype. Our results suggest that histone Kla is expected to be a potential target for clinical induction of cardiac regeneration.
封面论文
点击文章标题可阅读原文
心脏病是导致人类死亡的最重要原因之一。啮齿类动物的心脏在出生后7天内具有显著的心脏再生能力。此外,富氧环境的转变和营养可利用性的改变会导致出生后心脏能量代谢产生剧烈变化。将代谢调节转化为持久基因表达模式的赖氨酸乳酸化修饰在这一过程中的作用已被科学家所公认。然而,其在心脏发育中的作用机制还缺乏深入的探索。
近日,北京协和医院临床医学研究所张抒扬、栾晓东研究团队联合中国科学院上海药物所生命过程小分子调控重点实验室黄河研究团队在hLife上发表题为“Epigenetic regulation of cardiac tissue development by lysine lactylation”的封面文章(图1)。
图1 论文标题及作者信息该研究通过多组学技术和测序技术研究不同发育阶段的小鼠心脏,发现一些蛋白质(组蛋白/非组蛋白)、蛋白质乳酸化修饰及其下游基因的表达调控发生了显著的变化,尤其体现在1周和6周这两个发育阶段(图2)。
图2 利用多组学和测序工具探究出生后小鼠心脏发育的复杂性之前研究表明,小鼠心脏在出生后会发生显著的糖酵解变化,导致乳酸生成增加,在心脏能量底物分布和利用中发挥重要作用。乳酸除了作为一种能量来源,它还可以驱动一种翻译后修饰,即赖氨酸乳酸化修饰(Kla)的形成,从而调节基因的表达和表观遗传模式。基于此,本研究通过对乳酸化修饰组进行分析和鉴定,结果表明一些蛋白质(组蛋白/非组蛋白)的Kla在小鼠心脏发育多个代谢过程中的水平发生显著动态变化,尤其体现在1周到6周这两个阶段(图3)。这一发现为后续研究Kla如何调控下游的基因表达提供了理论支撑。

图3 不同发育阶段小鼠心脏的乳酸化修饰组分析
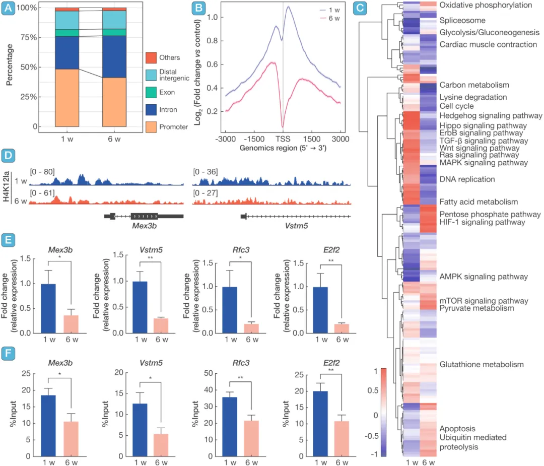
在这些所关注的组蛋白Kla位点中,H4K12la位点在小鼠心脏1周到6周的发育过程中表现出显著的变化。基于此,研究团队采用染色质免疫沉淀测序技术(ChIP-seq)对1周和6周小鼠心脏上的H4K12la位点进行对照分析,结果表明H4K12la主要富集在启动子区域,并且与1周相比,6周小鼠心脏上的H4K12la位点特异性的基因表达水平显著下调,这些基因主要富集在细胞周期和DNA复制等发育过程,涉及到的典型基因包括Mex3b, Vstm5, Rfc3以及E2F2(图4)。这一发现为进一步探究H4K12la位点调控的下游基因是如何影响对应的代谢通路提供了重要的研究思路。

图 41周和6周小鼠心脏组织H4K12la转录结果的全基因组分析
综上所述,本研究对Kla在心脏发育中功能作用的集中探究,突出了Kla在心脏再生和衰老中的潜在意义。通过多组学和测序分析,证明了H4K12la在调控下游基因中的关键作用。因此,组蛋白Kla作为心脏发育过程中心肌细胞周期的调节因子,有望成为临床诱导心脏再生的潜在靶点。
作者简介
栾晓东 青年研究员
第一作者/通讯作者
机构:北京协和医院国家转化医学重大科技基础设施(协和)药物研发与评价平台
研究方向:基于整合结构生物学的药物发现体系建立以及应用罕见病常见病共性机制研究
杜润华 博士研究生
第一作者
机构:上海药物研究所
研究方向:新型赖氨酸酰化修饰功能研究及调控酶鉴定
苏庚辰 博士研究生
第一作者
机构:清华大学基础医学院
研究方向:醛脱氢酶家族成员结构和生化机制的探究
黄河 研究员
通讯作者
机构:中国科学院上海药物所生命过程小分子调控重点实验室
研究方向:基于蛋白质动态修饰通路的新靶点鉴定及创新药物研究
张抒扬 教授
通讯作者
机构:中国医学科学院北京协和医院
研究方向:心血管疾病、罕见病以及突发传染病的分子机制、临床诊疗及新药研发
引用格式:Luan X, Du R, Su G, et al. Epigenetic regulation of cardiac tissue development by lysine lactylation. hLife 2025; 2: 82–97.
Archiver|手机版|科学网 ( 京ICP备07017567号-12 )
GMT+8, 2026-4-26 19:19
Powered by ScienceNet.cn
Copyright © 2007- 中国科学报社