||
研究背景
急性癫痫发作是犬猫急诊中最常见、也最让主人和兽医紧张的神经系统症状之一。突然的意识丧失、四肢抽搐、呕吐、倒地挣扎……每一次发作都可能带来危及生命的风险。而由于临床表现常与多种疾病相似,误诊和漏诊在实际临床中并不少见。
最近发表的一篇综述文章系统整理了犬猫急性癫痫的最新诊断思路和急救策略,为一线兽医提供了清晰且可直接应用的“应急流程图”。下文将从研究过程、主要发现和最终结论三个方面,带你快速了解这篇研究的核心价值。
研究过程与结果
该研究围绕“急性癫痫发作的急诊应对”展开,全面梳理了癫痫的临床表现、诊断路径和最新治疗证据。急性癫痫发作通常以短暂昏迷、四肢抽搐、意识丧失等为特征,但也可能出现轻微、不典型的抽动,因此极易与晕厥、前庭疾病、震颤等混淆。文章采用系统综述的方法,从临床症状、实验室检测、影像诊断到急救药物的使用,为兽医构建了完整的“症状→检查→诊断→治疗”证据链条。研究强调:在急诊现场,快速识别诱因并及时使用抗癫痫药物,是降低死亡率和神经损伤的关键。整体而言,这篇综述帮助兽医从混杂的病例经验中提炼出结构化知识框架,为急诊癫痫的标准化处理奠定了基础。
主要发现与数据解析
本研究系统整合了犬猫急性癫痫发作的最新诊断与治疗证据,并提出了清晰的临床决策路径。主要发现集中在以下几个方面:
(1) 快速识别与早期干预是影响预后的核心要素。
文献一致强调,在犬猫持续抽搐或短时间内多次发作时,应立即采取措施终止癫痫活动,否则极易引发脑水肿、神经元损伤及多系统代谢并发症。苯二氮䓬类药物 (如咪达唑仑、地西泮) 仍是首选急救药物,而当无法建立静脉通路时,经鼻或经直肠途径是可行替代方案。
(2)“癫痫样表现”需与多种相似症状区分。
研究强调,晕厥、前庭障碍、震颤综合征、运动障碍及某些行为发作与癫痫高度相似,因此准确的病例史采集与视频资料至关重要。文章整合了典型对照特征与关键提问要点,有助于提升一线兽医的鉴别诊断能力,减少误诊和不必要的治疗。
(3) 病因学分析应遵循从“代谢/体外因素”到“颅内疾病”的逻辑顺序。
多项研究显示,低血糖、电解质紊乱、肝性脑病、中毒等“可快速排查并立即干预”的原因在急诊中非常常见,因此作者建议优先完成床旁检测 (POC)。若代谢或外源性因素被排除,则应进一步开展影像学检查及脑脊液分析,以确认炎症、肿瘤、结构异常或血管性疾病等更深层病因。
(4) 群发癫痫与状态癫痫风险显著更高,并发症更为复杂。
研究收集的证据信息显示,此类患者更易出现高乳酸血症、横纹肌溶解、体温异常、颅内压升高及神经源性肺水肿等严重并发症。文章基于既往文献提供了相应的监测建议与管理策略,包括降颅压治疗 (如甘露醇和高渗盐水)、体温控制、血液生化监测等,为急诊处理提供了操作依据。
(5) 急救与维持治疗的药物证据进一步被系统化。
作者根据目前文献整合了常用抗癫痫药物的剂量、给药路径和注意事项,包括苯巴比妥、左乙拉西坦、丙泊酚及氯胺酮-右美托咪定组合等。这些数据以表格形式呈现,使临床应用更为直观,也便于在紧急情况下快速查阅。
(6) 流程化诊疗路径可显著提高临床效率。
通过整合大量证据,文章提出了急性癫痫的一体化管理流程,包括识别与稳定 → 病因快速筛查 → 急救药物选择 → 并发症处理 → 24小时监护原则,为兽医急诊实践提供了高度可操作的参考模型。
总体来看,本研究所呈现的数据解析与临床证据链条,将零散的经验整合为系统的诊疗框架,有助于提升犬猫急性癫痫在一线临床中的诊断效率与救治质量,也为后续的经验更新与指南制定提供了重要的循证基础。

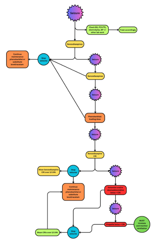
显示抗惊厥药物在丛集性癫痫发作和癫痫持续状态患者中的应用的流程图。
研究总结
综上所述,急性癫痫发作是一种可治疗但容易被忽视的急诊病症,关键在于早期识别、及时干预和规范治疗。在临床实践中,凡出现不明原因的癫痫发作,尤其是在有已知诱因 (如中毒、代谢紊乱、感染等) 或可疑病史的狗猫,应尽早进行全身检查并完成基本的血液学检查、影像学检查和必要的分子诊断 (如PCR检测) 以明确病因。在高风险情况下,应避免延误经验性治疗 (如使用苯二氮䓬类药物、苯巴比妥等)。同时,急诊治疗后,兽医应加强对潜在并发症的监控,尤其是持续发作或群发癫痫所带来的脑水肿、神经系统损伤等问题。从长期来看,兽医医院与诊所应加强急诊癫痫的诊疗规范,通过持续培训与病例分享提升临床医生的诊疗水平,确保及时的疾病识别与干预。在研究层面,未来仍需聚焦癫痫发作的个体差异、病因学的复杂性 (如继发性癫痫)、不同药物组合的疗效与副作用、以及长期预后的评估等,开展更多前瞻性、标准化、多中心的临床研究,进一步优化急诊处理路径、药物使用方案和患者的预后评估标准。本文提供的循证综述和临床管理模型可为一线兽医提供实用参考,帮助其在急诊场景中做出更快速、准确的判断和决策。希望能够为未来临床实践指南的更新、兽医教育培训材料的编写以及健康管理策略的制定提供坚实的理论基础和依据。
原文出自 Veterinary Sciences 期刊:https://doi.org/10.3390/vetsci11060277
Veterinary Sciences 期刊介绍
主编:Patrick Butaye, Ghent University, Belgium; City University of Hong Kong, China
发表与兽医科学领域相关的原创研究文章、评论、通讯和简短说明,主题包括动物疾病、紊乱和损伤的预防、诊断和治疗。
2024 Impact Factor:2.3
2024 CiteScore:3.5
Time to First Decision:17.8 Days
Acceptance to Publication:2.6 Days
期刊主页:https://www.mdpi.com/journal/vetsci

Archiver|手机版|科学网 ( 京ICP备07017567号-12 )
GMT+8, 2026-4-27 21:15
Powered by ScienceNet.cn
Copyright © 2007- 中国科学报社