||
近期,研究团队在国际期刊 Cells (IF = 5.2) 发表题为“Inhibition of Tumor Microenvironment-Driven JAK-STAT Signaling Enhances Response to Arginine Deprivation Therapy in Triple-Negative Breast Cancer”的研究论文,系统整合单细胞测序与空间转录组技术,深入解析特定组织微环境中细胞亚群的分布特征与功能状态,为理解组织稳态维持及病理进程中的细胞调控机制提供了新的理论依据。
研究背景
近年来,单细胞RNA测序 (scRNA-seq) 技术迅速发展,使研究者能够在单细胞分辨率下揭示组织内细胞异质性。然而,单细胞数据往往缺乏空间位置信息,难以完整呈现细胞之间的相互作用网络。空间转录组技术的出现弥补了这一不足,使得在保持组织结构完整性的前提下分析基因表达成为可能。
本研究正是在这一技术背景下展开,通过多组学联合分析,系统刻画目标组织中不同细胞亚群的空间分布格局及其功能通路活性,构建细胞间信号通讯网络,为相关疾病机制研究与精准干预策略开发奠定基础。
研究方法与技术路线
研究团队首先对目标组织进行单细胞RNA测序,经过严格质控与降维聚类分析,成功鉴定出多个细胞亚群,并通过经典标志基因进行注释。随后,将空间转录组数据与单细胞数据进行整合映射,实现了细胞类型在组织切片中的精准定位。
研究团队采用体外细胞模型、肿瘤微环境共培养体系及动物模型,系统分析:
肿瘤微环境相关细胞因子表达变化
JAK-STAT信号通路活化状态
精氨酸剥夺治疗下肿瘤细胞增殖与凋亡情况
联合JAK-STAT抑制剂后的治疗响应变化
通过蛋白质印迹、免疫荧光、转录组分析及体内肿瘤负荷评估,多层面验证分子机制。
主要研究结果
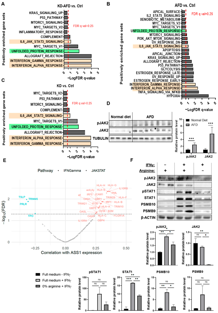
1. 肿瘤微环境激活JAK-STAT信号
研究发现,在肿瘤微环境条件下,炎症相关细胞因子显著上调,导致JAK-STAT信号持续激活。这种激活状态增强了肿瘤细胞的存活与抗凋亡能力。

图1. 展示了肿瘤微环境条件下JAK-STAT信号通路的激活情况。
2. 空间分布揭示微环境调控模式
空间转录组结果显示,某些功能相关细胞群体在组织特定结构区域高度富集。结合单细胞表达谱,研究发现这些区域同时富集多种炎症及信号转导通路相关基因,提示局部微环境可能驱动细胞功能状态转变。

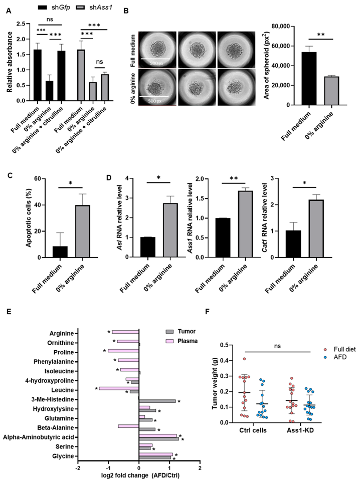
图2. 展示了精氨酸剥夺治疗对肿瘤细胞增殖及信号通路影响。
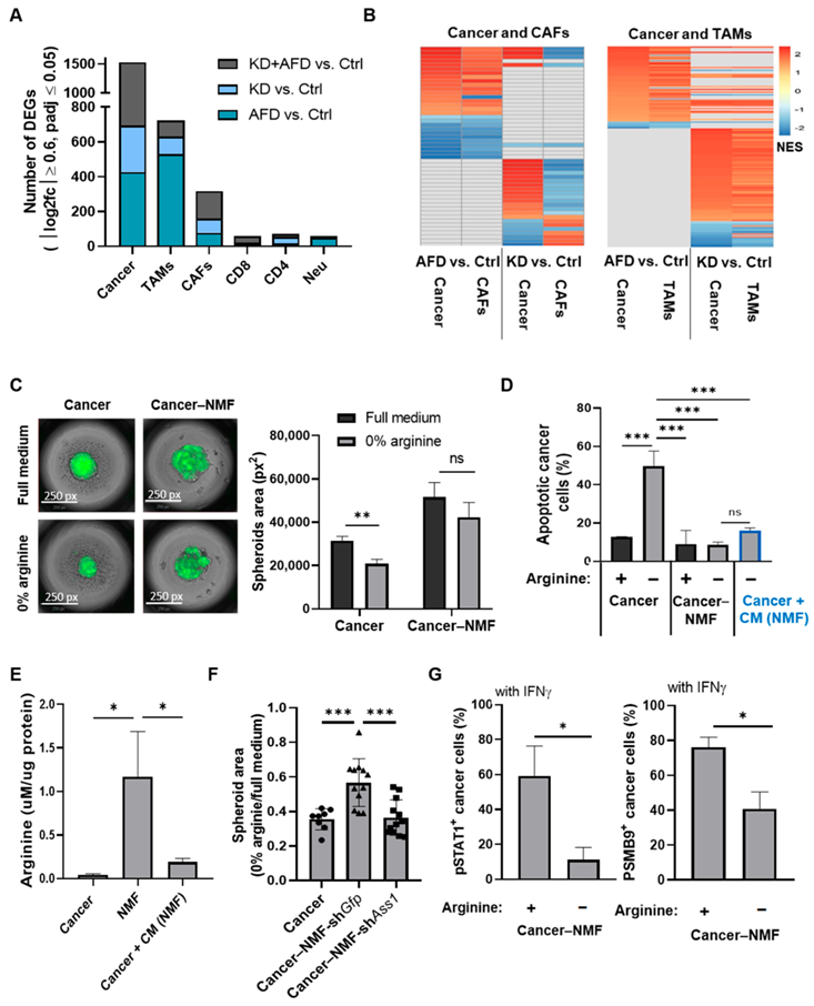
3. 细胞通讯网络构建
通过配体-受体分析,研究识别出多个潜在的细胞间信号通路轴,例如炎症调控相关信号轴及生长因子相关信号轴。这些信号网络可能在维持组织稳态或介导病理改变中发挥关键作用。当联合使用JAK-STAT通路抑制剂后,肿瘤细胞对精氨酸剥夺治疗的敏感性显著提高,细胞凋亡增强,体内肿瘤生长明显受抑。

图3. 展示了联合抑制策略对肿瘤生长及细胞凋亡的增强效果。
4. 细胞命运轨迹分析
拟时序分析揭示部分细胞群体存在明显的分化轨迹,提示其可能由前体样细胞逐步转变为功能成熟细胞。关键转录因子在不同阶段呈现动态表达变化,为调控机制研究提供了重要线索。

图4. 展示了肿瘤微环境驱动JAK-STAT信号影响治疗响应的机制模型。
研究意义
本研究具有重要的基础与转化医学价值:
1.揭示TNBC精氨酸剥夺治疗耐受的新机制;
2.明确肿瘤微环境在治疗响应中的关键调控作用;
3.提出“代谢治疗 + 信号通路抑制”的联合策略;
4.为TNBC精准治疗提供新的干预方向。
在当前代谢靶向治疗快速发展的背景下,本研究为优化精氨酸剥夺治疗方案提供了坚实的机制依据,也为未来临床联合治疗设计奠定理论基础。
阅读英文原文:https://www.mdpi.com/2073-4409/15/1/25
Cells 期刊介绍
主编:Cord Brakebusch, The University of Copenhagen, Denmark; Alexander E. Kalyuzhny, University of Minnesota, USA
期刊涵盖细胞生物学、分子生物学和生物物理学等方面的研究。目前已被SCIE (Web of Science)、PubMed、MEDLINE、PMC等数据库收录。
2024 Impact Factor:5.2
2024 CiteScore:10.5
Time to First Decision:15.5 Days
Acceptance to Publication:2.8 Days
期刊主页:https://www.mdpi.com/journal/cells

Archiver|手机版|科学网 ( 京ICP备07017567号-12 )
GMT+8, 2026-4-25 00:53
Powered by ScienceNet.cn
Copyright © 2007- 中国科学报社