|||


原文链接:https://doi.org/10.1016/j.gce.2026.02.005
1. 文章导读
随着风能、太阳能等绿色能源技术的快速发展,以及塑料制品和包装材料的广泛使用,塑料相关污染问题正日益凸显。设备老化与材料降解过程中产生的大量微塑料(MPs)和纳米塑料(NPs),已成为一种不容忽视的新型环境污染物,并对生态环境与人类健康构成潜在威胁。目前的大多数研究主要依赖于动物模型或传统的二维(2D)细胞模型(如人脐静脉内皮细胞HUVECs),这些模型无法真实重现人类动脉血管的发育特征、三维空间结构以及多细胞间的复杂相互作用。为了弥补这一空白,本研究利用人类诱导多能干细胞(hiPSC)衍生的动脉样内皮细胞和平滑肌细胞,构建了3D生物打印血管类器官(BVO)平台,以精确评估40 nm和100 nm聚苯乙烯纳米塑料(PS-NPs)的血管毒性 。

图1. 文章摘要图。
2. 研究亮点
利用3D生物打印的血管类器官评估了具有尺寸依赖性的纳米塑料血管毒性。
100 nm纳米塑料将内皮节点减少至373.7个/视野,并造成了近90%的血管连接丢失。
纳米塑料暴露严重损害了3D血管网络的组装能力以及细胞活力。
scRNA-seq揭示了具有血管生成能力的内皮细胞亚群数量因纳米塑料处理而减少。
通过scRNA-seq识别出了类似内皮-间充质转化(EndMT)的谱系转移以及相关信号通路的失调。
3. 内容概述
3.1 血管细胞分化与纳米塑料表征
纳米塑料理化性质表征结果显示,相较于40 nm PS-NPs,100 nm PS-NPs表现出更强的表面负电势(-5.71±0.56 mV vs. -0.77±0.14 mV,p = 0.0009)。流式细胞术证实了hiPSC衍生血管细胞的高纯度,其中内皮细胞(hiPSC-ECs)的CD31阳性率达98.2%,平滑肌细胞(hiPSC-SMCs)的SM22α阳性率为93.1%。在细胞活力测定中,40 nm PS-NPs未引起明显的活力改变,而100 nm PS-NPs则导致内皮细胞存活率呈浓度依赖性下降,在80 μg/mL浓度下细胞存活率降至77.5%±6.1%(p < 0.001)。

图2. PS-NPs理化性质表征。(a) NPs 40nm和NPs 100nm的扫描电镜图像。(b) 动态光散射(dynamic light scattering,DLS)测定的纳米塑料颗粒水动力学粒径分布。(c) 40 nm和100 nm纳米塑料颗粒在水分散体系中的平均ζ电位。
3.2 二维模型中的内皮激活与血管生成功能障碍和炎症表型激活
体外Matrigel基质胶成管实验中,100 nm PS-NPs暴露可显著损伤内皮细胞的新生血管生成(de novo angiogenesis)能力。与对照组相比,血管网络节点(nodes)数量从1329.7±132.7个/视野下降至373.7±62.5个/视野,血管连接数(junctions)从381.0±35.2个/视野降至105.0±18.2个/视野。分子水平表征结果显示,100 nm PS-NPs可诱导内皮细胞促炎表型,其中TNF-α和ICAM1的转录水平分别显著上调至对照组的2.93倍和2.20倍。批量RNA测序(Bulk RNA-seq)及基因集变异分析(GSVA)进一步表明,100 nm PS-NPs不仅显著下调血管生成相关通路,还异常激活血管通透性正向调节通路、急性炎症反应通路及半胱天冬酶(Caspase)依赖的细胞凋亡级联通路。
图3. PS-NPs对内皮细胞的毒性损伤。(a) 纳米塑料处理后hiPSC-ECs的透射电子显微镜图像。白箭头示线粒体,红箭头示负载电子致密纳米塑料聚集体的溶酶体,黄箭头示逃逸至胞质中的纳米塑料颗粒,黑箭头示明显的核膜内陷与皱缩。(b) Matrigel成管实验6 h的代表性相差图像。比例尺为675 µm。
3.3 3D打印的血管类器官中纳米塑料导致血管生成功能障碍
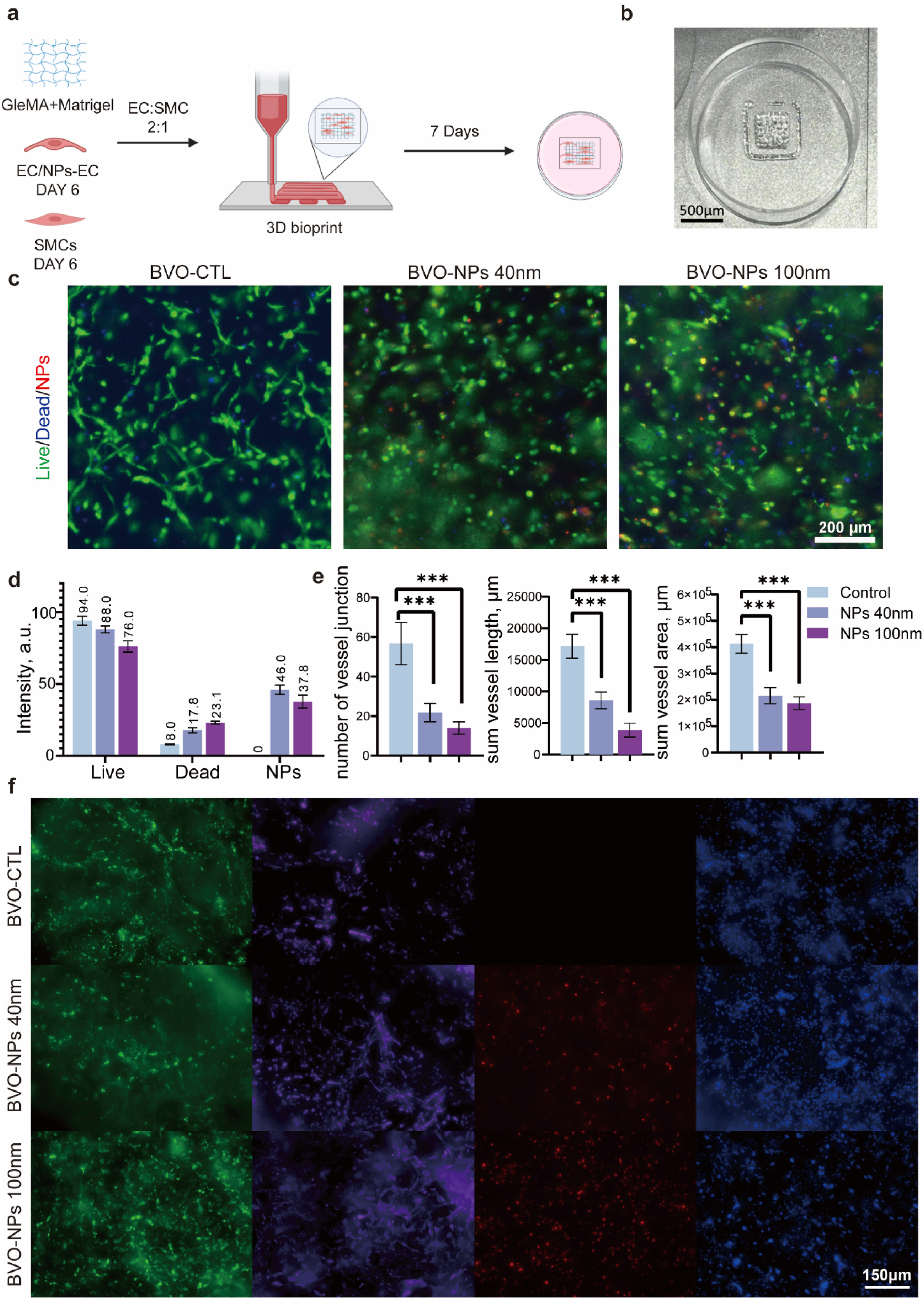
在更具生理相关性的3D生物打印类器官(BVO)平台中,纳米塑料暴露可导致微血管网络结构发生严重破坏。定量形态学分析显示,100 nm PS-NPs的破坏作用尤为显著:血管连接数由对照组的56.8±4.6个/视野降至14.0±1.4个/视野(p < 0.001);血管网络总长度由17,138.8±828.6 μm缩减至3,874.6±472.0 μm(p < 0.001);总血管面积亦显著减少,较对照组下降约54%(从413,174.4±15,907.3 μm2降至186,897.0±11,260.6 μm2,p < 0.001)。

图4. 纳米塑料持续损害生物打印血管类器官的三维血管形成。(a) 3D血管类器官构建示意图。(b) 3D打印血管类器官。比例尺为500 µm。(c) 第3天活/死细胞染色图像。比例尺为200 µm。(d) 各荧光通道强度定量分析。(e) 第7天三维血管网络形态学定量分析。(f) 第7天CD31和SM22α免疫荧光染色图像。比例尺为150 µm。数据以均值±标准误表示;***p < 0.001。
3.4 单细胞转录组学(scRNA-seq)揭示血管类器官细胞组成变化与EndMT转化
对培养第7天的BVO进行scRNA-seq分析,结果揭示了PS-NPs应激状态下细胞群体构成的改变。在100 nm PS-NPs处理组中,总内皮细胞(EC)占比从对照组的39.91%降至31.73%,而间充质基质细胞(MSC)占比则从16.15%显著升高至34.94%。更为重要的是,负责血管出芽的核心细胞亚群——血管生成型内皮细胞(EC_angiogenic),其细胞数量从对照组的968个降至100 nm PS-NPs处理组的0个。转录特征及功能模块评分证实,暴露于PS-NPs的内皮细胞表现出未折叠蛋白反应(UPR)和细胞凋亡信号的强烈激活,并高度富集内皮-间充质转化(EndMT)特征谱。这一结果表明,存活的内皮细胞正逐渐丧失其生理性屏障功能与血管生成能力,转而向促纤维化间充质表型发生病理性转化。

图5. 单细胞转录组揭示纳米塑料驱动的谱系可塑性变化及BVOs中EndMT样转变。(a) 第7天BVOs的UMAP图,显示对照组、NP40组和NP100组中12类细胞亚群的分布。(b) 各细胞亚群比例环形图,显示100 nm组中EC_angiogenic亚群完全缺失。(c) 主要细胞谱系相对丰度堆叠柱状图,包括EC、SMC、Fibroblast、MSC和Macrophage。(d) 内皮细胞亚群中未折叠蛋白反应、EMT或EndMT及凋亡功能模块评分热图。
4. 总结与展望
本研究证实,环境中的聚苯乙烯纳米塑料可严重破坏人类血管稳态与形态发生过程。其中,平均直径为100 nm的PS-NPs相较于40 nm PS-NPs,对血管结构和功能造成的损伤更为严重。机制层面而言,纳米塑料进入细胞后,会在内体-溶酶体中蓄积并导致细胞核膜皱缩变形,这种物理压力可引发内质网应激、血管屏障失稳及强烈的炎症反应,并主动驱动内皮细胞向间充质细胞转化(EndMT),最终导致具有功能活性的血管生成内皮亚群数量减少,进而破坏微血管网络的完整性与功能性。未来研究可进一步探索纳米塑料对血管毒性的长期影响及潜在干预策略,为环境纳米塑料污染相关心血管疾病的防控提供理论依据与实验支撑。
5. 通讯作者简介

那洁,清华大学基础医学院长聘副教授、博士生导师,长期致力于干细胞与再生医学研究,聚焦于人类多能干细胞向心血管组织分化的调控机制,构建基于干细胞的类器官模型以研究人类器官发育和疾病机理,并推动干细胞技术在血管重建、组织缺血及心脏疾病治疗中的临床转化应用。获得科技部重点研发计划、国家自然科学基金等的资助。在Nature、Science等国际权威刊物发表干细胞、胚胎发育、类器官方面论文90余篇。

周博达副教授任职于清华大学医学院临床医学院、北京清华长庚医院心内科,长期从事心血管代谢与表观遗传调控机制研究,重点关注心脏衰老、心力衰竭及代谢性心肌病的分子机制。研究方向整合多组学、表观转录组学及空间转录组学技术,系统解析DNA甲基化、组蛋白修饰、RNA修饰(如m6A、m5C)在心脏代谢重塑中的作用,探索靶向表观遗传与表观转录组途径的新型治疗策略。相关成果发表于The Journal of Cardiovascular Aging 、European Heart Journal 等心血管领域权威期刊。

王雪,北京清华长庚医院临床药学科主管药师,长期从事心血管疾病药理学及发病机制研究,重点关注环境中潜在有害化学物质对心血管系统的损伤机制及药物治疗。主持及参与多项国家级科研项目。相关成果发表在Pharmacological Research、Separation and Puriffcation Technology 、Frontiers in Pharmacology等权威期刊。
文章信息
R. Zhang, X. Wang, X. Fu, L. Ouyang, B. Zhou, J. Na, Impact of nanoplastics on human induced pluripotent stem cell-derived endothelial cells and blood vessel organoids, Green Chem. Eng., https://doi.org/10.1016/j.gce.2026.02.005.
撰稿:原文作者
编辑:GreenChE编辑部
【期刊简介】
Green Chemical Engineering(GreenChE)于2019年入选“中国科技期刊卓越行动计划高起点新刊”,2020年9月正式创刊,最新影响因子7.6,位列Q1区,最新CiteScore为15.5,目前已被ESCI、EI、DOAJ、Scopus和CSCD等多个权威数据库收录。GreenChE以绿色化工为学科基础,聚焦"绿色",立足"工程" ,注重绿色化学、绿色化工及其交叉领域的前沿问题,紧紧围绕低碳化、清洁化和节能化的发展要求。目前是对读者和作者双向免费的开源期刊。
竭诚欢迎各位老师同学积极投稿!

E-mail: gce@ipe.ac.cn
Tel: 86-10-82544856
Web: http://www.keaipublishing.com/gce
微信公众号: GreenChemEng
Twitter: GreenChE
Facebook: Journal Greenche
科学网: GreenChE
关注我们,获取最新绿色化学工程资讯。

Archiver|手机版|科学网 ( 京ICP备07017567号-12 )
GMT+8, 2026-5-19 08:59
Powered by ScienceNet.cn
Copyright © 2007- 中国科学报社