aBIOTECH分享 http://blog.sciencenet.cn/u/aBIOTECH

博文

aBIOTECH | 最新上线『植物-病原互作』主题精选(二)

已有 305 次阅读 2025-10-29 14:55 |个人分类:论文|系统分类:论文交流

aBIOTECH | 最新上线『植物-病原互作』主题精选(二)

图片

本期精选 aBIOTECH 最新上线的『植物-病原互作相关文章,点击文章题目可以下载全文,欢迎学者们阅读、转发。

1

Exploiting viral vectors to deliver genome editing reagents in plants

aBIOTECH | 万建民团队综述植物病毒载体在基因编辑元件递送中的应用

Yilin Shen, Tao Ye, Zihan Li, Torotwa Herman Kimutai, Hao Song, Xiaoou Dong & Jianmin Wan

图片

Fig. 4 Delivering genome editing reagents in plants using PSVs and NSVs for heritable edits

2

Epigenetic regulation of plant immunity: from chromatin codes to plant disease resistance

aBIOTECH | 段成国课题组综述植物免疫调控中的表观遗传机制

Si-Si Xie & Cheng-Guo Duan

图片

Fig. 1 Pathogen-triggered transcriptional reprogramming in the plant immune response

3

The RNA-binding domain of DCL3 is required for long-distance RNAi signaling

aBIOTECH | 郭惠珊团队揭示DCL3蛋白参与RNAi信号系统传递的新功能

Jie Li, Bo-Sen Zhang, Hua-Wei Wu, Cheng-Lan Liu, Hui-Shan Guo & Jian-Hua Zhao

图片

Fig. 1 Reduction of the systemic PDS silencing phenotype in the dcl3 mutant background

4

FHBDSR-Net: Automated measurement of diseased spikelet rate of Fusarium Head Blight on wheat spikes

aBIOTECH | 刘唯真/兰彩霞团队合作研发基于计算机视觉技术的小麦赤霉病小穗率智能测量方法

Ze Wu, Haowei Zhao, Zeyu Chen, Yongqing Suo, Seena Joseph, Xiaohui Yuan, Caixia Lan & Weizhen Liu

图片

Fig. 5 Correlation analysis between predictions of the DSR measurement algorithm and manual observation

5

Early surveillance of rice bakanae disease using deep learning and hyperspectral imaging

aBIOTECH | 刘羽飞团队基于高光谱与深度学习技术实现水稻恶苗病早期高效监测

Sishi Chen, Xuqi Lu, Hongda Fang, Anand Babu Perumal, Ruyue Li, Lei Feng, Mengcen Wang & Yufei Liu

图片

Fig. 1 The procedures for data collection and processing

6

Development of an RNA virus vector for non-transgenic genome editing in tobacco and generation of berberine bridge enzyme-like mutants with reduced nicotine content

aBIOTECH | 李正和团队及合作者开发RNA病毒介导的基因编辑技术

Haiying Xiang, Binhuan Chen, Shuo Wang, Wanli Zeng, Jiarui Jiang, Weisong Kong, Haitao Huang, Qili Mi, Shuang Ni, Qian Gao & Zhenghe Li

图片

Fig. 1 Targeted gene mutagenesis in tobacco plants using the engineered EMDV vector for CRISPR/Cas9 delivery

7

Thiophanate-methyl and its major metabolite carbendazim weaken rhizobacteria-mediated defense responses in cucumbers against Fusarium wilt

aBIOTECH | 中国农科院植保所揭示甲基硫菌灵及代谢物削弱根际微生物介导对黄瓜枯萎病的防御反应

Kai Cui, Xiaoming Xia, Youwei Wang, Yueli Zhang, Ying Zhang, Junli Cao, Jun Xu, Fengshou Dong, Xingang Liu, Xinglu Pan, Yongquan Zheng & Xiaohu Wu

图片

Fig. 2 Comparison of the rhizosphere bacteria community between FOC-resistant and FOC-susceptible cucumber cultivars based on analysis of 16S rDNA amplicons (DB, black soil; HB, fluvo-aquic soil)

8

Emerging roles of histone methylation in phytopathogenic fungi

aBIOTECH | 陶增课题组综述植物病原真菌中组蛋白甲基化的作用

Qi Zhang & Zeng Tao

图片

Fig. 1 Schematic model of histone lysine methylation and its regulatory roles in filamentous fungal pathogens

9

Shining in the dark: the big world of small peptides in plants

aBIOTECH | 于洋课题组综述植物小肽“暗物质”的功能与作用机制

Yan-Zhao Feng, Qing-Feng Zhu, Jiao Xue, Pei Chen & Yang Yu

图片

Fig. 2 Molecular mechanisms of plant small peptides

10

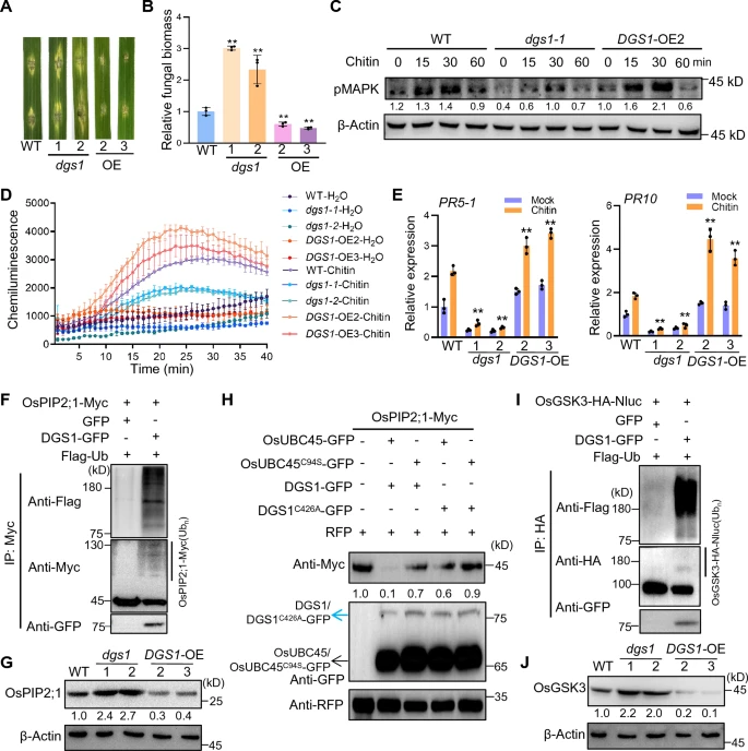
DGS1 improves rice disease resistance by elevating pathogen-associated molecular pattern-triggered immunity

aBIOTECH | 彭友良/陈倩-揭示E3连接酶DGS1介导的抗稻瘟病机制

Yu Wang, Chuan Zheng, You-liang Peng & Qian Chen

图片

Fig. 1 DGS1 enhanced resistance to rice blast by positively regulating PTI

11

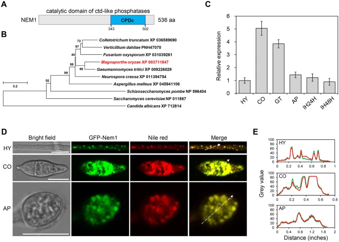
A lipid droplet-associated protein Nem1 regulates appressorium function for infection of Magnaporthe oryzae

aBIOTECH | 陈小林课题组鉴定稻瘟菌脂质代谢相关蛋白Nem1及其信号通路

Deng Chen, Xuan Cai, Junjie Xing, Shen Chen, Juan Zhao, Zhiguang Qu, Guotian Li, Hao Liu, Lu Zheng, Junbin Huang & Xiao-Lin Chen

图片

Fig. 1 Protein property of Nem1

12

Deoxynivalenol accumulation and detoxification in cereals and its potential role in wheat–Fusarium graminearum  interactions

aBIOTECH | 罗坤课题组综述真菌毒素DON的累积与解毒及其在病害-小麦互作关系中的潜在作用

Kun Luo, Jiao Guo, Dejia He, Guangwei Li & Thérèse Ouellet 

图片

Fig. 2 The potential pathways of deoxynivalenol accumulation and detoxification in cereal plants preinfected with F. graminearum

13

Characterization and functional analysis of gerbera plant defensin (PDF) genes reveal the role of GhPDF2.4 in defense against the root rot pathogen  Phytophthora cryptogea

Chunzhen Cheng, Huan Wu & Yongyan Zhang

图片

Fig. 2 Bioinformatics analysis of GhPDF genes and their encoded proteins

14

Harnessing nanobodies to expand the recognition spectrum of plant NLRs for diverse pathogens

aBIOTECH 评述 | 利用纳米抗体扩展植物NLR蛋白对病原菌的识别

Ruyi Wang, Guo-Liang Wang & Yuese Ning

图片

Fig. 1 Expression of Pikm-1–nanobody and Pikm-2 leads to broad-spectrum resistance against pathogens containing the corresponding fluorescent proteins or effectors



https://blog.sciencenet.cn/blog-3458049-1507965.html

上一篇:aBIOTECH | 最新上线『植物-病原互作』主题精选(一)
下一篇:aBIOTECH | 杨万能团队基于深度学习开发了植物叶片与角果高通量表型自动分析系统APTES
收藏 IP: 175.169.169.*| 热度|

0

该博文允许注册用户评论 请点击登录 评论 (0 个评论)

数据加载中...

Archiver|手机版|科学网 ( 京ICP备07017567号-12 )

GMT+8, 2025-12-13 23:46

Powered by ScienceNet.cn

Copyright © 2007- 中国科学报社

返回顶部