aBIOTECH分享 http://blog.sciencenet.cn/u/aBIOTECH

博文

aBIOTECH | 何崇圣团队揭示植物RNA修饰协同作用机制

已有 558 次阅读 2025-10-14 10:21 |个人分类:论文|系统分类:论文交流

aBIOTECH | 何崇圣团队揭示植物RNA修饰协同作用机制

图片

RNA修饰作为表观转录调控的重要组成部分,在基因表达调控中发挥着关键作用。已有研究显示,不同表观修饰之间存在复杂的交互关系。组蛋白修饰通过多样化组合动态调控基因表达与染色质状态,例如激活型修饰(如H3K4me3、H3K36me3)与抑制型修饰(如H3K27me3、H3K9me3)通常表现出拮抗关系,但在某些特定细胞类型中也可共存。DNA甲基化与组蛋白修饰之间亦存在广泛互作:启动子区域的H3K4me与DNA甲基化呈负相关,而基因内部的H3K36me3则促进DNA甲基化;异染色质区域的H3K9me可招募DNA甲基转移酶,而H3K27me通常拮抗DNA甲基化。RNA修饰(如m6A构成了一层新的表观转录调控网络,并与经典表观遗传系统形成双向交互——m6A可招募组蛋白甲基转移酶催化H3K9me3以维持异染色质,而H3K36me3又可促进m6A沉积。DNA甲基化与m6A还可通过协同作用共同参与基因表达调控与细胞分化过程。尽管在动植物中均已鉴定出多种RNA修饰并初步揭示其功能,这些修饰之间的相互作用及其对mRNA命运的整合调控机制仍有待深入解析。

近日,湖南大学生物学院何崇圣教授团队aBIOTECH 发表了题为"Synergistic function of RNA modifications in Arabidopsis and rice"研究论文,该研究基于公共数据系统分析了拟南芥和水稻转录组中ac4Cm6Am5C三种RNA修饰之间的互作关系。研究发现这些修饰可共同存在于部分转录本上,其中m6Aac4C均能抑制RNA二级结构的形成,且m6A可增强ac4C的结构抑制效应。两者组合不仅提高RNA稳定性,还协同增强了ac4C对翻译效率的正向调控作用。

图片

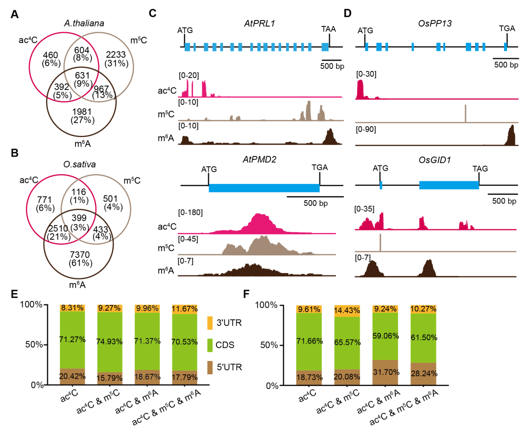
作者首先发现ac4Cm6Am5C可共存于部分转录本(图1A和1B),但在拟南芥与水稻中的分布特征存在物种差异(图1C和1D)。在拟南芥中,仅含ac4C的转录本与同时携带其他修饰的转录本呈现明显不同的分布模式:当ac4Cm5Cm6A或三者共存时,ac4C修饰峰均倾向于富集于转录本3′末端(图1E)。而在水稻中,ac4C修饰在ac4Cm6A共存或三者共存时强烈偏向5′末端;但当ac4C仅与m5C共存时,其修饰峰仍多位于3′末端(图1F)。

图片

图1. RNA修饰共同存在于部分转录本上

进一步研究发现,m6Aac4C可协同抑制RNA二级结构的形成(图2A和2B),并提升RNA稳定性(图2C和2D);相比之下,m5C对RNA结构或稳定性的影响较弱。随后,作者探讨了这三种修饰对翻译效率的调控作用。在拟南芥中,ac4C可提高翻译效率,而m6A本身抑制翻译,但却以距离依赖的方式增强ac4C对翻译的促进作用(图3A和3B);相反,水稻中m6Aac4C的辅助效应无明显的距离依赖性(图3C和3D)。与此一致,在拟南芥m6A缺失突变体mta中,虽m6A靶基因的翻译效率整体上升(图3E),但m6Aac4C共同靶向的基因翻译效率反而下降(图3F),进一步验证了m6Aac4C在翻译调控中的协同功能。

图片

图2. RNA修饰协同调控RNA二级结构和稳定性

该研究揭示了组合式RNA修饰的动态调控规律,强调了转录后调控机制存在物种特异性,为理解RNA修饰间复杂互作提供了新视角,不仅深化了植物RNA功能层面的认识,也对农业生物技术的发展具有潜在推动作用。

图片

图3. RNA修饰协同调控RNA翻译效率

该研究由国家自然科学基金和湖南省杰出青年基金等项目资助。湖南大学生物学院硕士生马岸成与湖南中烟工业有限责任公司王帅斌为共同第一作者,湖南大学生物学院何崇圣教授和湖南中烟工业有限责任公司蒲文宣为共同通讯作者。湖南中烟工业有限责任公司的何鑫玺屈永波谢圣林高军平彭宇以及新加坡国立大学的申莉莎研究员也参与了该研究。

引用本文:

Ma, A., Wang, S., He, X. et al. Synergistic function of RNA modifications in Arabidopsis and rice. aBIOTECH (2025). https://doi.org/10.1007/s42994-025-00248-x

相关阅读:

aBIOTECH | Current Issue: Volume 6 Issue 3 2025

aBIOTECH | 朱方捷/肖嘉靖揭示珍珠粟CHH甲基化调控组织特异性基因表达的机制

aBIOTECH | 朱方捷/吕培涛综述顺式元件组的鉴定及在园艺作物中的应用

aBIOTECH | 钟振晖团队揭示大豆抗病基因的表观遗传特征

aBIOTECH | 吕培涛课题组综述RNA修饰在植物发育和果实成熟中的应用

aBIOTECH | 周岳课题组揭示拟南芥PRC1核心组分BMI1s与condensin复合体共同调节染色质结构及基因表达

aBIOTECH | 陈香嵩/蔡海亚团队合作揭示水稻耐高温表观遗传调控新机制

aBIOTECH | 段成国课题组综述植物免疫调控中的表观遗传机制

aBIOTECH | 李方方/周雪平团队揭示m6A修饰介导的抗病毒与细胞自噬途径的互作

aBIOTECH | 晏石娟团队开发植物磷酸化和S-亚硝基化修饰组学同步分析技术

aBIOTECH | 肖军课题组综述植物再生过程中的表观调控

aBIOTECH | 段成国团队揭示DNA甲基化介导的棉花黄萎病致病新机制

aBIOTECH | 陶增团队揭示病原真菌组蛋白修饰H3K36两个甲基转移酶介导不同转录活性的分子机制

aBIOTECH | 陶增课题组综述植物病原真菌中组蛋白甲基化的作用



https://blog.sciencenet.cn/blog-3458049-1505857.html

上一篇:aBIOTECH重要通知 | 投审稿系统及出版平台变更
下一篇:aBIOTECH | 最新上线『植物-病原互作』主题精选(一)
收藏 IP: 175.169.178.*| 热度|

0

该博文允许注册用户评论 请点击登录 评论 (0 个评论)

数据加载中...

Archiver|手机版|科学网 ( 京ICP备07017567号-12 )

GMT+8, 2025-12-15 05:54

Powered by ScienceNet.cn

Copyright © 2007- 中国科学报社

返回顶部