||
aBIOTECH | 王国栋/孟凡立团队合作揭示大豆皂苷水解酶GmSSBG1调控食心虫抗性新机制

植物通过糖基转移酶(UGTs)与β-葡萄糖苷酶(BGLUs)的协同作用,形成毒性次生代谢物(如皂苷、异黄酮)的"惰性储存-活性释放"动态调控机制。大豆皂苷作为大豆种子中最主要的三萜类化合物,其糖基化形式(如A0/B0系列皂苷)的稳态调控机制及其抗虫功能长期缺乏直接实验证据。大豆食心虫(Leguminivora glycinivorella)是危害大豆生产的关键害虫,可导致20%-30%的产量损失。解析大豆内源抗虫机制对减少化学农药依赖、实现绿色防控具有重要意义。
近日,中国科学院遗传与发育生物学研究所王国栋团队与东北农业大学孟凡立教授课题组合作在aBIOTECH 发表了题为"Soyasaponin β-Glucosidase Confers Soybean Resistance to Pod Borer (Leguminivora glycinivorella)"的研究论文。该研究通过整合基因共表达网络分析、酶学功能验证及转基因植物抗虫表型研究,首次阐明β-葡萄糖苷酶GmSSBG1通过调控皂苷稳态增强大豆食心虫抗性的分子机制,为抗虫分子育种提供了新靶标。
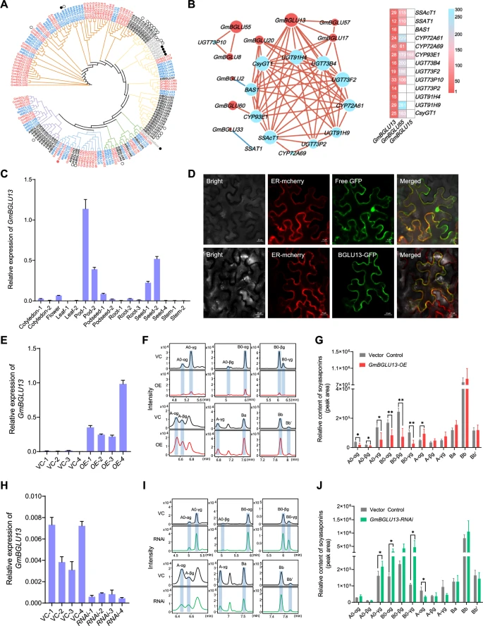
作者首先通过基因共表达分析,从66个大豆BGLU基因筛选到与皂苷合成通路高度关联的β-葡萄糖苷酶基因GmSSBG1(Glyma.07G258700)(图1)。在发根体系中进行初步验证时发现,GmSSBG1的沉默会引起A0和B0系列大豆皂苷含量显著上升,而过表达则导致A0和B0系列大豆皂苷含量显著下降,推测GmSSBG1是A0和B0系列大豆皂苷水解酶(图1)。
图1. 候选BGLU基因的筛选、亚细胞定位及发根体系功能验证
为了验证这一推测,作者接下来利用纯化蛋白进行体外酶活验证,结果发现GmSSBG1确实能特异性水解A0和B0系列大豆皂苷C22位的阿拉伯糖残基(图2)。而酶促动力学参数测试发现,该酶与一些已知的BGLU相比,具有较低的Kcat值,表明其是一种慢速水解酶(图2)。
图2. GmSSBG1体外生化活性表征
进一步的转基因植物实验结果表明,GmSSBG1的敲除和过表达均能引起植物体内A0和B0系列大豆皂苷含量的显著变化(图3),表明GmSSBG1在植物体内具有水解A0和B0系列大豆皂苷的功能。大田抗虫实验结果表明,ssbg1植株对食心虫的抗性显著下降,虫害发生率从1.2%升至1.7%-2.2%,表明GmSSBG1通过调控皂苷稳态参与大豆对食心虫防御过程。
图3. GmSSBG1转基因植物表征
综上所述,本研究利用基因共表达网络分析,快速锁定关键候选基因,并通过体内体外实验证实了该基因具有大豆皂苷水解活性。另外,大豆皂苷的生理功能长期缺乏实验证据,本研究首次将皂苷代谢与抗虫防御直接关联,填补了领域空白。GmSSBG1的发现为开发环境友好型抗虫策略提供了新思路。
本研究获国家自然科学基金(32470265)资助。中国科学院遗传与发育生物学研究所冯成庸助理研究员为第一作者,徐鑫丹博士、苑佳和杨明宇博士等为共同作者,王国栋研究员与东北农业大学孟凡立教授为共同通讯作者。
引用本文:
Feng, C., Xu, X., Yuan, J. et al. Soyasaponin β-glucosidase confers soybean resistance to pod borer (Leguminivora glycinivorella). aBIOTECH (2025). https://doi.org/10.1007/s42994-025-00214-7
相关阅读:
aBIOTECH | 豆科共生新视界:解析豆科植物与根瘤菌特异性互作的遗传与分子机制
aBIOTECH | 孔凡江/刘宝辉团队发现LEAFY调控大豆花器官发育
aBIOTECH | 关跃峰团队创制低植酸与产量表型平衡的基因编辑大豆
aBIOTECH | 中国农科院作科所建立基因编辑大豆可视化识别技术体系
aBIOTECH | 拜耳作物科学研究团队在大豆和玉米中成功开发基因型灵活的转化和编辑技术
Archiver|手机版|科学网 ( 京ICP备07017567号-12 )
GMT+8, 2025-12-14 01:42
Powered by ScienceNet.cn
Copyright © 2007- 中国科学报社