aBIOTECH分享 http://blog.sciencenet.cn/u/aBIOTECH

博文

aBIOTECH | 洪登峰团队通过CRISPR/Cas9编辑ERECTA同源基因创制甘蓝型油菜理想植株结构

已有 855 次阅读 2025-5-30 09:20 |个人分类:论文|系统分类:论文交流

aBIOTECH | 洪登峰团队通过CRISPR/Cas9编辑ERECTA同源基因创制甘蓝型油菜理想植株结构

图片

甘蓝型油菜(Brassica napus)是全球重要的油料作物,但植株高大、分枝复杂的特点限制了其高密度种植和机械化收割。近年来,通过改良植株结构以提高抗倒伏性和种植密度成为育种研究的热点。拟南芥中,受体激酶基因ERECTA(ER)的突变可产生矮化紧凑的株型,但其在甘蓝型油菜中的功能尚未明确。如何利用基因编辑技术精准调控油菜株型并避免对产量性状的负面影响,是当前研究的难点。

近日,华中农业大学洪登峰教授团队在aBIOTECH 发表了题为"Mutation of ERECTA homologous genes confers ideal plant architecture in Brassica napus"的研究论文。该研究通过CRISPR/Cas9技术对甘蓝型油菜BnaERBnaERL1BnaERL2基因进行编辑,成功创制了半矮化、花序紧凑且分枝数显著增加的突变体,为油菜理想株型育种提供了重要种质资源。

图片

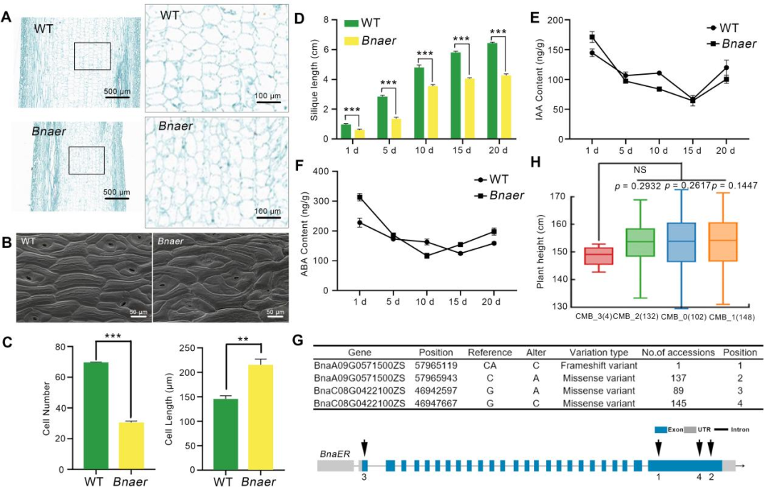
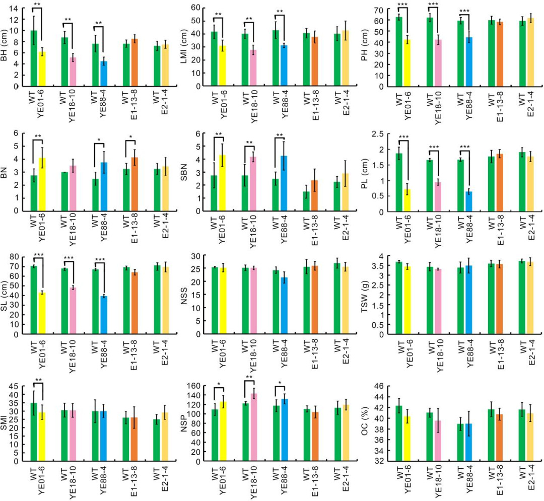
团队首先针对甘蓝型油菜BnaERBnaERL1BnaERL2基因的同源拷贝设计双靶点sgRNA,通过农杆菌介导的遗传转化,获得多基因拷贝共编辑的T1代突变体。表型分析结果表明,BnaERBnaA09.ERBnaC08.ER)双突变体植株较野生型矮化30%,花序紧凑,分枝数增加45%,角果数提升20%,且种子千粒重和含油量未受显著影响(图1-2)。此外,突变体在田间条件下保持矮化表型,并表现出更强的抗倒伏性,为机械化收割和高密度种植提供了可行性(图2I)。

图片

图1. BnaA09.er BnaC08.er纯合突变体的表型分析

细胞学分析表明,BnaER通过调控茎皮层细胞层数和角果表皮细胞伸长来影响株型,同时其突变改变了生长素(IAA)和脱落酸(ABA)的代谢动态,揭示了激素通路与株型调控的潜在关联(图3)。

图片

图2. BnaerBnaerl1Bnaerl2突变体的表型分析

该研究首次证实BnaER基因在甘蓝型油菜株型调控中的关键作用。突变体植株矮化紧凑、分枝力强的特性,可显著提升种植密度和机械化效率,同时避免了对种子产量的负面影响。团队计划进一步将BnaER突变体与优良亲本(如“中双11”)杂交,培育适应不同生态区的高产抗逆油菜新品种。

图片

图3. 野生型与Bnaer突变体中植物激素含量、茎表皮和角果壁细胞的显微结构及BnaERs基因的单倍型和表型变异分析

本研究获国家重点研发计划(2022YFD1200400)和国家自然科学基金(32072099, 31971977)资助。华中农业大学生命科学技术学院已毕业硕士研究生张慧为第一作者,洪登峰教授为通讯作者,湖北工程学院生命科学技术学院顾建伟博士为共同通讯作者。

引用本文:Zhang, H., Wang, T., Gu, J. et al. Mutation of ERECTA homologous genes confers ideal plant architecture in Brassica napusaBIOTECH  (2025).  https://doi.org/10.1007/s42994-025-00217-4

相关阅读:

aBIOTECH | 吴孔明院士牵头综述中国农业生物技术产品研发、产业化进展及未来前景

aBIOTECH | 董江丽团队利用CRISPR/Cas9技术构建截形苜蓿G蛋白突变体并揭示其生物学功能

aBIOTECH | 澳大利亚刘国权团队开发高效高粱基因编辑系统

aBIOTECH | 中国农科院生物所研发高效紫花苜蓿CRISPR/Cas9多基因编辑体系

aBIOTECH | 陈其军团队优化LbCas12a变体使其在拟南芥基因组编辑中达到实用化程度

aBIOTECH | 王文团队及合作者发现新型TnpB转座子核酸酶工具可以对植物基因组进行有效编辑

aBIOTECH | 曾子贤团队建立马铃薯顺式调控元件鉴定、验证和分子编辑的技术体系

aBIOTECH | 卓仁英团队联合王克剑团队建立杨树引导编辑系统

aBIOTECH | 万建民/谭俊杰团队报道水稻超迷你CRISPR-Cas12f基因编辑工具

aBIOTECH | 李剑峰团队开发富集多基因CRISPR突变体和剔除Cas9转基因的双功能筛选系统

aBIOTECH | 魏鹏程团队利用FrCas9系统编辑水稻基因核心启动子

aBIOTECH | 关跃峰团队创制低植酸与产量表型平衡的基因编辑大豆

aBIOTECH | 中国农科院作科所建立基因编辑大豆可视化识别技术体系

aBIOTECH | 任雯/杨进孝/赵久然团队利用增强型引导编辑技术实现高效精确的基因组片段缺失

aBIOTECH | 拜耳作物科学研究团队在大豆和玉米中成功开发基因型灵活的转化和编辑技术



https://blog.sciencenet.cn/blog-3458049-1487805.html

上一篇:热烈祝贺aBIOTECH黄三文主编当选英国皇家学会外籍院士
下一篇:aBIOTECH | 2024年CiteScore 8.2分
收藏 IP: 175.169.173.*| 热度|

0

该博文允许注册用户评论 请点击登录 评论 (0 个评论)

数据加载中...

Archiver|手机版|科学网 ( 京ICP备07017567号-12 )

GMT+8, 2025-12-14 05:06

Powered by ScienceNet.cn

Copyright © 2007- 中国科学报社

返回顶部