||
本研究通过使用20%和30%浓度的PEG-6000模拟干旱胁迫,结合生理指标测定、RNA-seq转录组测序和WGCNA加权基因共表达网络分析,探究了药用植物见霜黄(Blumea laciniata)的抗旱分子机制;结果发现干旱胁迫导致叶片出现萎蔫坏死等表型,并显著提高了脯氨酸含量和超氧化物歧化酶活性,转录组分析表明见霜黄主要通过调控苯丙烷类和黄酮类生物合成途径来响应干旱,WGCNA进一步筛选出两个关键转录因子GRF2和NF-YA3,它们可能在见霜黄的抗旱性中发挥核心调控作用,该研究为阐明见霜黄的抗旱机制提供了理论基础和重要的基因资源。

1
题目
文章题目:Transcriptomic analysis of Blumea laciniataresponses to PEG-simulated drought stress
发文单位:中国重庆市农业科学院生物技术研究所、重庆市逆境农业研究重点实验室、农业农村部西南山地特色作物资源评价与利用重点实验室
研究对象:Blumea laciniata(见霜黄),一种具有药用价值的植物
研究领域:植物学、作物科学、遗传学、分子生物学、非生物胁迫(干旱胁迫)
2
杂志
Frontiers in Plant Science; IF=4.8分
3
链接
Wang H, Dai Y, Zhang M and Chen Y (2025) Transcriptomic analysis of Blumea laciniataresponses to PEG-simulated drought stress. Front. Plant Sci.16:1695003. doi: 10.3389/fpls.2025.1695003
4
检测方法
Norminkoda提供了SOD,PRO,转录组检测
5
主要内容研究背景: 干旱是影响作物产量和品质的主要非生物胁迫之一。药用植物因其丰富的次生代谢产物,被认为是抗逆研究的重要资源。见霜黄作为一种传统中药,在自然环境中表现出较强的抗旱性,但其分子机制尚不清楚。
实验设计: 研究使用不同浓度(20%和30%)的PEG-6000溶液对见霜黄幼苗进行干旱胁迫处理,并在处理后的0、1、2、4、7天取样。

研究方法:
生理指标测定: 观察表型变化,并测定脯氨酸(Pro)和超氧化物歧化酶(SOD)的含量/活性。

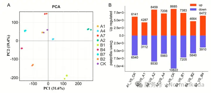
转录组学(RNA-seq): 对27个样本进行测序,分析差异表达基因(DEGs)。

生物信息学分析: 对DEGs进行KEGG通路富集分析,找出受干旱调控的关键代谢通路。

WGCNA分析: 构建基因共表达网络,找出与脯氨酸和SOD活性高度相关的基因模块,并从中筛选枢纽基因(Hub genes),特别是转录因子(TFs)。

生理层面: 30% PEG处理比20% PEG造成更严重的叶片损伤,并诱导了更高水平的脯氨酸和SOD积累,表明见霜黄通过激活渗透调节和抗氧化系统来应对干旱。
分子通路层面: KEGG富集分析发现,苯丙烷生物合成和黄酮生物合成是见霜黄响应干旱最显著富集的通路,表明其次生代谢在抗旱中扮演重要角色。
关键调控因子: 通过WGCNA分析,成功鉴定出两个核心转录因子 GRF2 和 NF-YA3,它们分别与SOD活性和脯氨酸含量高度相关,并被qRT-PCR验证受干旱诱导表达,推测它们是调控见霜黄抗旱性的关键开关。

6
总结
这篇文章是一篇典型的利用多组学技术挖掘植物抗逆基因的功能基因组学研究,具有清晰的研究逻辑和明确的应用导向。
科学价值: 研究首次在分子水平上系统揭示了见霜黄的抗旱机制。不仅证实了植物抗旱中常见的生理反应(如渗透调节物质积累),更重要的是通过高通量测序发现了其独特的适应性策略——即大量调动苯丙烷和黄酮等次生代谢途径。这些化合物不仅有助于清除活性氧,还可能通过增强细胞壁、调节信号传导等途径共同增强抗旱性。
技术创新点: 研究巧妙地将常规的差异表达基因分析与WGCNA网络分析相结合。差异表达分析回答了“哪些基因对干旱有反应”,而WGCNA则更进一步,通过将基因表达与具体生理性状(Pro和SOD)关联,精准地筛选出与抗旱性直接相关的“核心调控基因”,大大提高了候选基因的可靠性。
应用前景: 鉴定出的关键转录因子GRF2和NF-YA3是潜在的宝贵基因资源。未来可以通过基因工程手段,将这些基因导入其他经济作物或药用植物中,有望提高其抗旱能力,对于应对全球气候变化下的农业生产和中药材资源可持续利用具有重要意义。
总之,该研究为理解药用植物的抗逆性提供了新的视角和扎实的数据支持,是植物抗逆育种领域一项有价值的基础研究工作。
声明:本文内容及图片部分来源于已见刊的文献,内容观点仅代表个人解读,具体参考原文.
Archiver|手机版|科学网 ( 京ICP备07017567号-12 )
GMT+8, 2026-5-30 15:38
Powered by ScienceNet.cn
Copyright © 2007- 中国科学报社