||
本研究通过设置基肥施用量(0.12, 0.15, 0.18 kg·m⁻²)和种植密度(5.25, 6.00, 6.75 plants·m⁻²)的交叉试验,结合转录组和代谢组学分析,探究了优化栽培策略对紫色马铃薯(晋云5号)产量和品质的影响。结果表明,在0.15 kg·m⁻²基肥和5.25 plants·m⁻²密度(A2B1组合)下,马铃薯的产量、花青素和淀粉含量均达到最优。多组学分析揭示,A2B1条件能显著上调花青素生物合成关键基因(如ANS, DFR, UFGT)和淀粉代谢相关基因(如SBEI, SBEII, GBSS)的表达,并促进黄酮类化合物和酚酸的积累,从分子层面阐明了优化栽培策略同步提升紫色马铃薯产量和营养品质的机制。

1
题目
文章题目:Integrated transcriptomic and metabolomic analyses reveal optimized cultivation strategies for purple potatoes (Solanum tuberosum L.)
发文单位:重庆市农业科学院玉米与特色作物研究所,无锡曙光农业科技发展有限公司
研究对象:紫色马铃薯
研究领域:作物栽培学、植物生理学、农业生物技术、多组学(代谢组学与转录组学)整合分析
2
杂志
Frontiers in Plant Science; IF=4.8分
3
链接
Zhong W, Yang J, Liang F and Ma Q (2025) Integrated transcriptomic and metabolomic analyses reveal optimized cultivation strategies for purple potatoes (Solanum tuberosum L.). Front. Plant Sci.16:1675151. doi: 10.3389/fpls.2025.1675151
4
检测方法
Norminkoda提供了花青素,淀粉,可溶性糖,代谢组检测
5
主要内容
1.研究背景与目的: 中国马铃薯单产低于全球平均水平,尤其在南方山区,施肥和种植密度是限制产量的关键因素。紫色马铃薯因其富含花青素等抗氧化物质而具有更高营养价值。本研究旨在通过农艺试验和多组学整合分析,为紫色马铃薯建立可持续的高效栽培方案。

2.实验设计: 采用完全随机设计,设置了3个基肥水平(A1: 0.12, A2: 0.15, A3: 0.18 kg·m⁻²)和3个种植密度(B1: 5.25, B2: 6.00, B3: 6.75 plants·m⁻²)的9种组合,每个处理3次重复。在块茎成熟期测定产量、淀粉、花青素、粗蛋白和抗坏血酸含量。
3.表型结果: 处理A2B1(0.15 kg·m⁻²基肥,5.25 plants·m⁻²密度)获得了最高平均产量(35.27 kg·m⁻²),且其淀粉和花青素含量也显著高于其他处理,而粗蛋白含量最低。产量与淀粉(r=0.92)、花青素(r=0.95)含量呈强正相关。

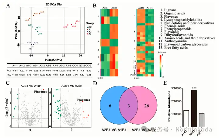
4.代谢组学分析: 基于UPLC-MS的非靶向代谢组学检测到469种代谢物。PCA分析显示A2B1组的代谢谱与其他组明显分离。差异积累代谢物分析发现,A2B1条件下黄酮类化合物(包括花青素)、木脂素和酚酸等次生代谢物显著富集。

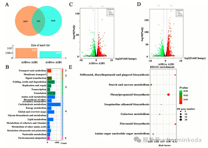
5.转录组学分析: 转录组分析在A2B1 vs. 其他处理的比较中鉴定出大量差异表达基因。KEGG富集分析表明,这些基因显著富集于“黄酮类生物合成”以及“淀粉和蔗糖代谢”等通路。

6.多组学整合分析: 研究重点整合了与花青素和淀粉合成相关的通路。结果显示,在A2B1条件下,花青素合成通路中的关键基因DFR, ANS, UFGT表达量显著上调;同时,淀粉合成通路中的SS, SBE, GBSS等基因也显著高表达。这与代谢组中黄酮类物质积累和表型中淀粉、花青素含量增加的结果高度一致。

7.主要结论
最优栽培方案: 在中国南方山区,紫色马铃薯‘晋云5号’的最佳栽培方案为基肥施用量0.15 kg·m⁻²(N-P₂O₅-K₂O = 15-5-25),种植密度5.25 plants·m⁻²(即56株/10.67 m²)。该方案能同时实现高产和优质(高淀粉、高花青素)。
分子机制: 优化的水肥条件(A2B1)通过调控转录组,特异性激活了花青素生物合成和淀粉代谢的关键基因网络,从而驱动了目标代谢物(黄酮、淀粉)的合成与积累,这是产量和品质协同提升的内在分子基础。
应用价值: 该研究为资源有限地区(如中国南方山区)的小规模农户提供了具体、可操作的栽培技术方案,有助于实现紫色马铃薯的绿色、高效生产。
6
总结
这篇文章是一项典型的 “农艺实践-表型观测-分子机制阐释” 的综合性研究,具有清晰的逻辑层次和较强的应用价值。
研究切入点新颖且务实: 文章没有停留在简单的农艺试验比较上,而是选择了营养价值更高、栽培优化研究相对较少的紫色马铃薯作为对象,并聚焦于中国农业生产中实际存在的挑战——南方山区的低产问题。这使得研究成果具有明确的现实意义。
多组学整合策略运用得当: 研究的核心亮点在于成功运用了非靶向代谢组学和转录组学的整合分析。通过这种策略,研究者不仅确定了“哪种栽培方式最好”(A2B1),更重要的是回答了“为什么好”。例如,发现DFR、ANS等花青素合成关键基因的上调,以及SBE、GBSS等淀粉合成基因的激活,为观测到的表型变化提供了坚实的分子证据,形成了从“栽培措施”到“基因表达”再到“代谢物积累”最终影响“产量品质”的完整证据链。
数据呈现与论证有力: 文中图表(如产量与品质数据图、PCA分析图、火山图、通路整合图)清晰地展示了数据结果。特别是FIGURE 1 直观地显示了A2B1处理在关键指标上的优势,而FIGURE 4 的整合通路图则生动地展示了基因表达与代谢物积累的关联,增强了论证的可信度。
局限性与展望阐述清晰: 作者客观地指出了研究的局限性,如试验仅在单一季节和特定区域(重庆)进行,结论在不同品种、不同气候区的普适性有待验证。这为后续研究指明了方向,如进行多年多点试验、拓展到其他紫色马铃薯品种等,体现了科学的严谨性。
总之,这项研究不仅为紫色马铃薯的高品质栽培提供了具体技术参数,更重要的是为理解栽培措施影响作物内在品质的分子调控网络提供了范例,对作物精准栽培和品质育种具有参考价值。
Archiver|手机版|科学网 ( 京ICP备07017567号-12 )
GMT+8, 2026-5-30 16:44
Powered by ScienceNet.cn
Copyright © 2007- 中国科学报社