||
本研究以‘滇黍1号’和‘滇黍3号’藜麦为材料,在其花穗期施加不同水平(低磷、正常、高磷)的磷肥,综合运用代谢组学和转录组学技术,分析了藜麦花穗在低磷和高磷胁迫下的代谢物变化和基因表达差异。结果共鉴定到1891种代谢物和53202个注释基因,发现低磷胁迫下花穗主要通过调节嘌呤代谢、淀粉和蔗糖代谢、糖酵解以及黄酮生物合成等途径响应胁迫,而高磷胁迫下则主要涉及嘧啶代谢、丙氨酸、天冬氨酸和谷氨酸代谢以及苯丙烷和黄酮生物合成途径。
研究筛选出多个与磷胁迫响应相关的关键基因(如LOC110685458, LOC110732367等)和代谢物(如糖类、有机酸、黄酮类等),并利用WGCNA进一步识别了5个核心基因。这些发现为培育磷胁迫耐受型藜麦品种提供了理论基础。

1题目
文章题目:Integrated transcriptomic and metabolomic analysis reveals key genes and core metabolic pathways involved in phosphorus stress response in quinoa flower spikes
发文单位:云南农业大学、亳州学院生物与食品工程系
研究对象:藜麦
研究领域:抗逆胁迫(磷胁迫)
2杂志
BMC Plant Biology; IF=4.8
3链接
Wang, Q., Jiang, Q., Liu, J., Zhang, P., Li, L., Li, H., & Qin, P. (2025). Integrated transcriptomic and metabolomic analysis reveals key genes and core metabolic pathways involved in phosphorus stress response in quinoa flower spikes. BMC Plant Biology, 25(1), 1588. https://doi.org/10.1186/s12870-025-07649-6
4检测方法
Norminkoda提供了提供了SOD,CAT,POD,Pro,抗氧化能力,磷含量检测
5主要内容
本研究旨在揭示藜麦花穗期响应低磷和高磷胁迫的分子机制,该时期对谷物产量形成至关重要。
1.实验设计: 选用两个藜麦品种(Dianyuli 1 和 Dianyuli 3),设置三个磷水平(0 kg/hm², 450.0 kg/hm², 562.5 kg/hm²),共6个处理组(LY, CY, HY, LB, CB, HB),每组3个生物学重复。在花穗期取样,进行代谢组和转录组测序分析。

2.农艺与生理指标: 研究发现适量磷(450 kg/hm²)促进藜麦生长,而缺磷或磷过量均抑制生长(如株高、茎粗、生物量降低)。生理指标显示,低磷和高磷胁迫均会诱导抗氧化酶(SOD, POD, CAT)活性、脯氨酸(Pro)和总抗氧化能力(T-AOC)的变化,以应对胁迫。

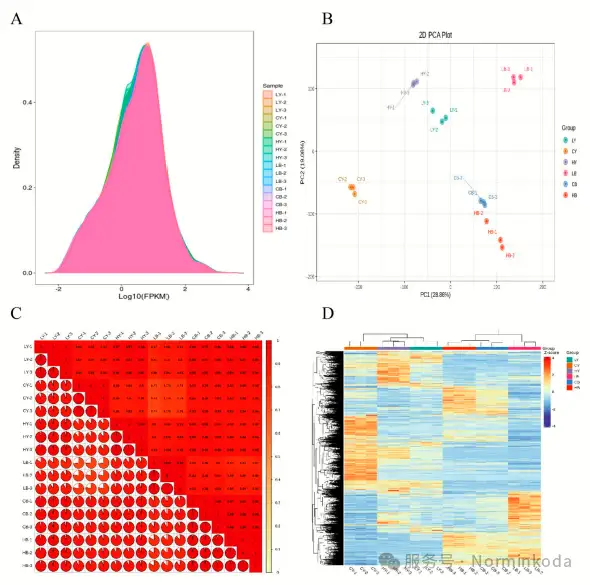
3.代谢组学分析: 共鉴定到1891种代谢物。差异代谢物(DAMs)分析表明,低磷和高磷胁迫下代谢谱显著不同。KEGG富集分析显示,低磷胁迫主要影响嘌呤代谢、淀粉和蔗糖代谢、糖酵解/糖异生、黄酮生物合成等通路;高磷胁迫主要影响嘧啶代谢、丙氨酸、天冬氨酸和谷氨酸代谢、苯丙烷生物合成等通路。

4.转录组学分析: 转录组测序共注释到53202个基因。差异表达基因(DEGs)分析筛选出大量响应磷胁迫的基因。KEGG富集分析与代谢组结果相互印证。转录因子分析发现FAR1, bHLH, MYB, WRKY等家族可能参与调控。

5.联合分析: 通过整合代谢组和转录组数据,构建了藜麦花穗响应低磷和高磷胁迫的核心代谢通路图,并识别了关键基因与代谢物的关联关系。例如,低磷下糖酵解和淀粉蔗糖代谢相关基因(如HK, PGK)表达下调,导致葡萄糖、蔗糖等能量物质减少;高磷下有机酸代谢和三羧酸循环中间产物(如琥珀酸、GABA)含量发生变化。

6.WGCNA分析: 通过加权基因共表达网络分析,发现一个与低磷胁迫高度正相关的模块(turquoise module),并从中筛选出5个核心基因(LOC110682232, LOC110682806, LOC110682954, LOC110684542, novel.780)。

7.主要结论
藜麦花穗通过调节不同的分子机制应对低磷和高磷胁迫。
低磷胁迫下,响应核心集中于能量代谢(糖酵解、淀粉蔗糖代谢、嘌呤代谢)和抗氧化(黄酮生物合成)途径,能量供应不足和抗氧化物质积累是主要特征。
高磷胁迫下,响应核心集中于氮基酸代谢(丙氨酸、天冬氨酸、谷氨酸代谢)、核苷酸代谢(嘧啶代谢)和次生代谢(苯丙烷和黄酮生物合成)途径,细胞内部平衡被打乱。
研究筛选出的关键基因(如PGK, HK, FLS, CYP75B1等)和核心代谢物(如糖类、有机酸、黄酮类化合物)是藜麦响应磷胁迫的重要调控因子。
这些发现有助于未来通过分子育种手段培育磷高效利用的藜麦品种。
6总结
本研究是一项系统且深入的组学研究工作,具有重要的理论和应用价值。
创新性与价值: 研究聚焦于对产量形成至关重要的花穗期,而非常见的苗期,填补了藜麦在该生育期磷胁迫响应机制的空白。采用代谢组与转录组联合分析,能够更全面地揭示从基因到代谢表型的完整调控网络,比单一组学更能阐明复杂生物学过程的本质。研究结果不仅揭示了机理,还直接筛选出可用于分子育种的候选基因。
技术路径严谨: 实验设计合理,设置了两个品种和三个磷水平,有助于区分共同响应机制和品种特异性响应。数据分析方法全面,包括常规的差异分析、KEGG富集分析,还采用了WGCNA等高级分析方法挖掘核心基因,并通过RT-qPCR进行了验证,保证了结果的可靠性。
生理意义阐释: 研究将分子数据与农艺生理表型(生物量、抗氧化酶活性等)相联系,很好地解释了现象背后的机制。例如,低磷下能量代谢相关基因和代谢物下调,与观察到的生长受抑表型一致;黄酮类物质积累与抗氧化酶活性升高共同构成了植物的胁迫防御系统。
应用展望: 鉴定出的关键基因(如WGCNA找到的5个核心基因)是未来进行基因功能验证和分子标记辅助育种的优异候选资源。研究为在磷效率不同的土壤上推广藜麦种植、减少磷肥过量使用带来的环境问题提供了科学依据和遗传资源。
综上所述,该研究通过多组学整合分析,深入揭示了藜麦花穗期响应磷胁迫的复杂分子网络,对藜麦的遗传改良和可持续栽培具有重要的指导意义。
声明:本文内容及图片部分来源于已见刊的文献,内容观点仅代表个人解读,具体参考原文.
Archiver|手机版|科学网 ( 京ICP备07017567号-12 )
GMT+8, 2026-5-30 19:50
Powered by ScienceNet.cn
Copyright © 2007- 中国科学报社