|
这篇文档《因果凝聚框架的五种意义(一)》是作者鲁学星关于其提出的“因果凝聚框架”的系列文章开篇。它主要完成了两个任务:系统地阐述该框架的数学定义与核心构造,并将其置于量子引力研究的历史脉络中,揭示其作为“贝兹构造的范畴化”的理论渊源。全文为后续讨论该框架在五个领域的意义奠定了数学基础。
以下是文档核心内容的总结:
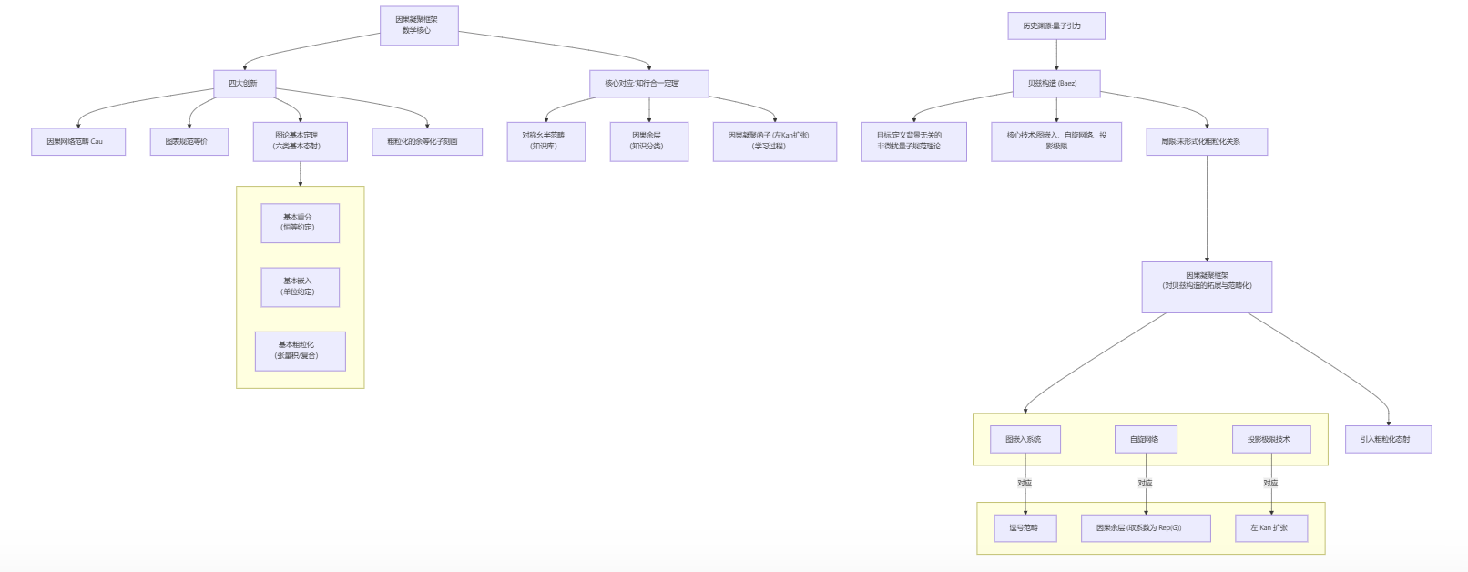
一、 因果凝聚框架的数学定义这是一个连接范畴论与图论的抽象框架。
核心对应:该框架建立了对称幺半范畴(一种表示抽象代数结构的范畴)与因果网络范畴(一种以有向图为对象、以丰富图变换为态射的范畴)上的一种特殊结构(因果余层)之间的一一对应。
关键构造:通过左Kan扩张这一范畴学操作,可以从一个因果余层得到一个因果凝聚函子。作者将“对称幺半范畴 ↔ 因果余层 ↔ 因果凝聚函子”这三者的一一对应称为“知行合一定理”,并视其为智能科学的基本原理之一(知识库、知识分类与学习过程的抽象)。
四大创新:框架的建立基于四个关键创新:
定义因果网络范畴 Cau,其态射可编码粗粒化、嵌入、重分等所有基本图论操作。
引入图表的规范等价概念,以处理对称性。
证明图论基本定理,指出因果网络范畴的态射可分解为六类不可约的基本态射,这六类态射恰好对应图形演算理论中的六类基本约定(如恒等约定、单位约定、张量积、复合等)。
给出粗粒化的余等化子刻画。
文档用大量篇幅将因果凝聚框架与数学物理中著名的贝兹构造联系起来,论证前者是后者的自然发展与范畴化。
贝兹构造的背景:贝兹构造是上世纪90年代,在圈量子引力框架下,为定义背景无关的非微扰量子规范理论而发展出的数学工具。其核心是图嵌入技术和自旋网络态,用于严格构造无穷维联络模空间上的测度(即路径积分)。
因果凝聚是贝兹构造的范畴化:
局限性:原始贝兹构造只考虑了图之间的嵌入和重分关系,未考虑粗粒化。
推广:因果凝聚框架通过定义因果网络范畴,明确引入了粗粒化态射,从而将贝兹构造拓展为一个完整的范畴论框架。
对应关系:
贝兹构造中的图嵌入系统 ↔ 范畴论中的逗号范畴。
贝兹构造中的自旋网络 ↔ 因果凝聚中的因果余层(当对称幺半范畴取为李群G的表示范畴 Rep(G)时)。
贝兹构造中用于组合各图信息的投影极限技术 ↔ 范畴论中的左Kan扩张。
以下为文档中阐述的核心逻辑与对应关系的梳理:

本文是理论建构的前导篇。它从一套自创的、高度范畴化的数学框架(因果凝聚)出发,通过将其与量子引力中一个成熟且重要的数学工具(贝兹构造)深刻关联,证明了新框架的物理相关性、创新性与概括性。这为后文探讨该框架在量子引力、人工智能、量子基础等五个领域的“意义”铺设了坚实的理论基石。
Archiver|手机版|科学网 ( 京ICP备07017567号-12 )
GMT+8, 2026-4-22 02:45
Powered by ScienceNet.cn
Copyright © 2007- 中国科学报社