aBIOTECH分享 http://blog.sciencenet.cn/u/aBIOTECH

博文

aBIOTECH | 全基因组复制和链特异性的共线性基因识别工具quota_Anchor上线

已有 284 次阅读 2025-11-26 11:10 |个人分类:论文|系统分类:论文交流

aBIOTECH | 全基因组复制和链特异性的共线性基因识别工具quota_Anchor上线

图片

基因共线性是指不同基因组区域之间的基因不仅组成相似而且排列顺序相近。基因组间的共线性分析几乎是基因组相关研究中必不可少的一环,对重建物种进化史至关重要。许多植物物种在演化过程中发生过全基因组复制事件,不同物种间全基因组复制差异给共线性基因对的识别带来了挑战。现有基于基因的共线性分析工具未能较好地处理不同物种间存在全基因组复制差异的情况。在使用quota_align等现有工具识别共线性基因对过程中,用户往往需要对不符合全基因组复制历史的共线性基因对进行额外的处理以使结果符合全基因组复制历史。

近日,西北农林科技大学农学院玉米生物学与遗传育种团队aBIOTECH 发表了题为quota_Anchor: a strand and whole genome duplication–aware collinear gene identification tool的研究论文。该论文作者基于基因的严格控制比对深度和基因方向开发了共线性基因识别工具quota_Anchor。

图片

quota_Anchor主要包括共线性分析及结果可视化、不同复制模式同源基因对的分类、以及相对物种分化事件确定全基因组复制事件位置三个模块。此外,该研究基于27个禾本科物种的基因组数据以及高粱、玉米和小麦三个物种的转录组数据对共线性区块内的倒位和非倒位基因对进行了比较分析并对27个禾本科物种的串联重复、近端重复基因以及全基因组复制重复基因进行了富集分析。具体内容如下:

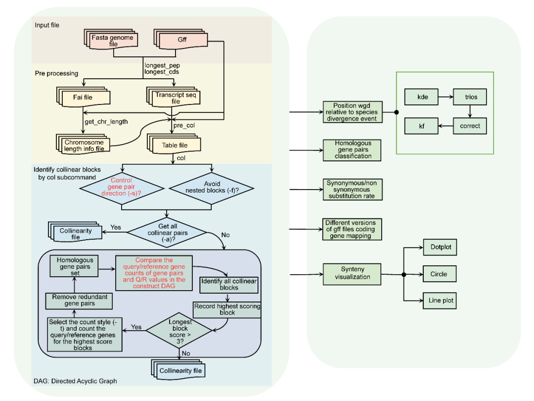
quota_Anchor的输入文件包括FASTA格式的基因组文件和GFF(3)格式的注释文件。该工具包主要包括三个工作流程(图1:(1) 在严格控制比对深度和基因方向的条件下识别共线性基因对;(2) 基于非相对倒位共线性基因对相对于物种分化事件确定全基因组复制事件位置;(3) 对属于不同基因复制模式的基因及基因对进行分类。此外,该工具还实现了数个用于生成高质量可视化结果的模块。该软件可以通过conda安装,相关代码及使用教程可参考:https://github.com/xiaodli/quota_Anchor

图片

图1. 工具包流程图

在评估quota_Anchor性能的过程中,作者将其与目前广泛使用的工具包 quota_align (v1.4.25)、SOI (1.2.8) 和 WGDI (0.74)进行了比较。与高粱相比,玉米经历了一次独立的全基因组复制 (WGD) 事件。作者以玉米(Zea mays L.)和高粱(Sorghum bicolor L.)为例,分别使用四个工具识别玉米和高粱之间的直系同源共线性基因对。结果表明,并非所有由quota_align、WGDI或SOI识别到的基因对都符合预期的2:1比例,而quota_Anchor检测到的所有基因对都严格遵循此比例(图2A)。因此,用户在使用quota_Anchor时无需手动过滤不满足比对深度的共线性基因对。此外,该工具还可以用于同一个物种不同版本的基因组注释文件之间编码基因名字的对应

在对共线性区块中相对倒位和非相对倒位基因的分析中,作者使用小麦、玉米和高粱三个物种四叶期的地上部和地下部转录组数据(TPM),对三个物种两两间的直系共线性基因对进行相关分析。结果表明,非相对倒位共线性基因对(图2C)的两基因间的表达相关性显著高于相对倒位共线性基因对两基因间的表达相关性(图2B)。这暗示非相对倒位共线性基因对的基因间表达模式更为相似,共线性区块内的非倒位基因表达模式更为保守。

图片

图2. 相对倒位基因对和非相对倒位基因对表达差异分析

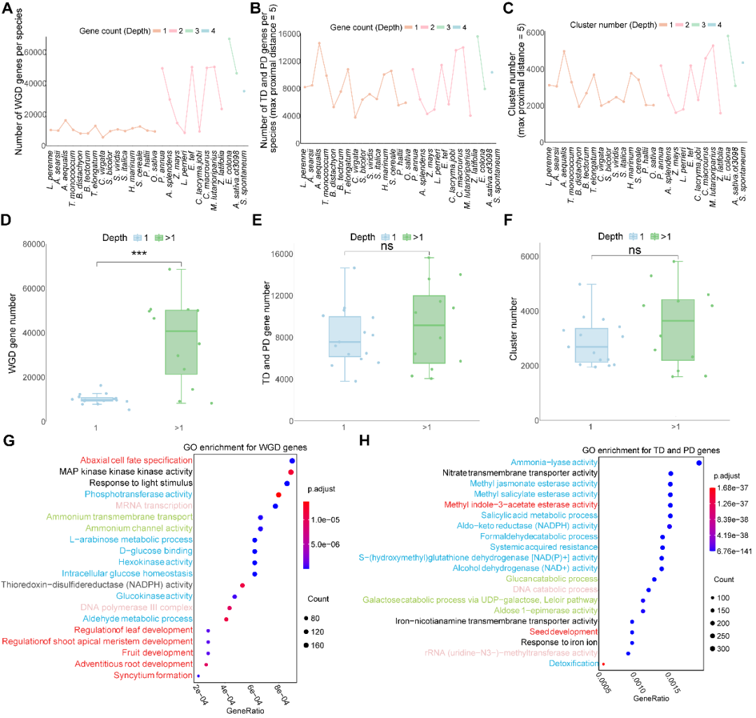
基因复制是遗传创新的重要来源。该研究还鉴定了27种禾本科植物中发生串联重复、近端重复和全基因组复制(WGD)基因。对WGD基因数量分析表明,高倍性物种比低倍性物种含有更多的WGD基因(图3A和D)。但高倍性物种和低倍性物种之间的串联重复和近端重复基因的数量以及串联近端重复基因簇的数量均无显著差异(图3B-C和3E-F)。这些研究结果表明,自禾本科祖先谱系分化以来,未经历过额外全基因组复制事件的植物物种可能通过增加串联或近端基因复制来增加物种的适应性。对WGD基因和串联重复(TD)、近端重复(PD)基因的富集分析表明,TD和PD基因倾向于参与胁迫适应和防御相关功能,而WGD基因则更常参与与植物生长、发育和代谢调控相关的通路(图3G和H)。

图片

图3. 27个禾本科物种的基因富集分析

引用本文:Li X, Zhang Y, Zhang R, Liu Z, Xue J, Song B. quota_Anchor: a strand and whole genome duplication–aware collinear gene identification tool. aBIOTECH 2025.  https://doi.org/10.1016/j.abiote.2025.100008



https://blog.sciencenet.cn/blog-3458049-1511834.html

上一篇:aBIOTECH | 王冠群课题组综述RNA修饰检测技术及其在植物中的应用
下一篇:aBIOTECH | 南京农业大学窦道龙团队开发高精度的植物NLR注释工具
收藏 IP: 175.169.177.*| 热度|

0

该博文允许注册用户评论 请点击登录 评论 (0 个评论)

数据加载中...

Archiver|手机版|科学网 ( 京ICP备07017567号-12 )

GMT+8, 2025-12-14 07:35

Powered by ScienceNet.cn

Copyright © 2007- 中国科学报社

返回顶部