aBIOTECH分享 http://blog.sciencenet.cn/u/aBIOTECH

博文

aBIOTECH | 最新上线『植物发育生物学』主题精选

已有 236 次阅读 2025-11-20 11:21 |个人分类:论文|系统分类:论文交流

aBIOTECH | 最新上线『植物发育生物学』主题精选

图片

本期精选 aBIOTECH 最新上线的『植物发育生物学相关文章,点击文章题目可以下载全文,欢迎学者们阅读、转发。

1

Manipulating brassinosteroid signaling pathway to genetically improve horticultural plants

aBIOTECH | 黎家课题组综述油菜素内酯在园艺作物育种中的应用

Xiaopeng Li, Jiaxuan Li, Hossain M. Zabed, Junjie Li, Min Xiong, Hongyong Shi & Jia Li  

图片

Fig. 2 A current model of the BR signaling pathway in Arabidopsis thaliana

2

LEAFY1 and 2 are required for floral organ development in soybean

aBIOTECH | 孔凡江/刘宝辉团队发现LEAFY调控大豆花器官发育

Lingshuang Wang, Huan Liu, Lei Chen, Tong Su, Shichen Li, Chao Fang, Sijia Lu, Baohui Liu, Hui Yang & Fanjiang Kong 

图片

Fig. 2 Generation and phenotypes of the soybean lfy mutants

3

Functional retrogression of LOFSEPs in specifying floral organs in barley

aBIOTECH | Matthew Tucker团队解析大麦LOFSEP家族成员在大麦花器官调控中的功能退化

Chaoqun Shen, Xiujuan Yang, Duoxiang Wang, Gang Li & Matthew R. Tucker

图片

Fig. 5 Working models of LOFSEP-mediated development of floral organs in rice and barley

4

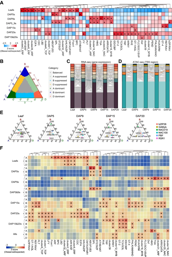
Chromatin accessibility landscapes revealed the subgenome-divergent regulation networks during wheat grain development

aBIOTECH | 路则府团队构建小麦籽粒发育中的转录调控图谱

Hongcui Pei, Yushan Li, Yanhong Liu, Pan Liu, Jialin Zhang, Xueni Ren & Zefu Lu

图片

Fig. 2 Subgenome-divergent regulation during wheat grain development

5

Molecular regulation of tomato male reproductive development

aBIOTECH | 许操课题组综述番茄雄性生殖发育调控网络和雄性不育的应用和挑战

Dandan Yang, Zhao Wang, Xiaozhen Huang & Cao Xu

图片

Fig. 2 Regulatory pathway of the tomato anther and pollen development in response to abiotic stress

6

Breeding and molecular characterization of a new salt-tolerant wheat variety

aBIOTECH | 中国农业科学院作物科学研究所/河南科技大学创制耐盐小麦新品系

Wanqing Bai, Ziyi Yang, Shuxian Huang, Anqi Li, Liming Wang, Yunwei Zhang & Jiaqiang Sun

图片

Fig. 1 Breeding and molecular characterization of a new salttolerant wheat variety

7

Stable plastid transformation in kiwifruit (Actinidia chinensis)

aBIOTECH | 李圣纯团队建立稳定猕猴桃质体转化体系

Qiqi Chen, Yuyong Wu, Yanchang Wang, Jiang Zhang & Shengchun Li

图片

Fig. 1 Generation of plastid-transformed kiwifruit

8

Identification of the post-transcriptional regulation reveals complexity in peanut pod development by Direct RNA

aBIOTECH | 刘晓芹团队通过RNA直测揭示了花生荚果发育的复杂性调控

Wei Wang, Haosong Guo, Jianxin Bian, Fa Cui & Xiaoqin Liu

图片

Fig. 5 Poly(A) length changes in peanut pods across four stages of development

9

The transcription factor HBF1 directly activates expression of multiple flowering time repressors to delay rice flowering

aBIOTECH | 刘军和张春雨解析HBF1调控水稻开花的新机制

Cong Li, Liya Zhang, Xin Wang, Chunsheng Yu, Tao Zhao, Bin Liu, Hongyu Li, Jun Liu & Chunyu Zhang

图片

Fig. 5 OsWRKY64 is direct target of HBF1



https://blog.sciencenet.cn/blog-3458049-1511005.html

上一篇:aBIOTECH | 最新上线『非生物胁迫』主题精选
下一篇:aBIOTECH | 王冠群课题组综述RNA修饰检测技术及其在植物中的应用
收藏 IP: 175.169.177.*| 热度|

0

该博文允许注册用户评论 请点击登录 评论 (0 个评论)

数据加载中...

Archiver|手机版|科学网 ( 京ICP备07017567号-12 )

GMT+8, 2025-12-13 20:23

Powered by ScienceNet.cn

Copyright © 2007- 中国科学报社

返回顶部