||
本研究通过转录组和代谢组联合分析,探讨了圆叶葡萄(Muscadine grape)两个品种(Paulk 和 Supreme)在浆果发育的三个关键阶段(花序闭合期、转色期和成熟期)中类黄酮的生物合成机制。共鉴定出314种类黄酮物质,主要包括黄酮和黄酮醇,且不同发育阶段和品种间代谢物积累存在显著差异。转录组分析揭示了苯丙氨酸解氨酶(PAL)、肉桂酸4-羟化酶(C4H)、4-香豆酸辅酶A连接酶(4CL)等关键结构基因及调控基因的表达动态,这些基因在促进次级代谢产物合成中发挥重要作用。此外,二氢黄酮醇还原酶(DFR)、无色花青素还原酶(LAR)、花青素合成酶(ANS)和UDP-葡萄糖:类黄酮-3-O-葡糖基转移酶(UFGT)的表达与花青素和原花青素的积累密切相关。本研究全面揭示了圆叶葡萄浆果发育过程中类黄酮代谢与果实着色的分子机制,为葡萄品质改良提供了理论依据。

1
题目
文章题目:Transcriptome and Metabolome Analyses of Flavonoid Biosynthesis During Berry Development of Muscadine Grape (Vitis rotundifolia Michx)
发文单位:武汉农业科学院林业与果树研究所
研究对象:两种圆叶葡萄(Muscadine grape)
研究领域:植物学 / 果树学 / 植物代谢组学 / 转录组学 / 类黄酮生物合成
2
杂志
Plants; IF=4.1分
3
链接
Yang, Q., Li, C., Wang, Y., Pei, X., Wang, A., Jin, L., & Fang, L. (2025).Transcriptome and Metabolome Analyses of Flavonoid Biosynthesis During Berry Development of Muscadine Grape (Vitisrotundifolia Michx). Plants, 14(13), 2025. https://doi.org/10.3390/plants14132025
4
检测方法
Norminkoda提供了黄酮,花青素,qPCR检测
5
主要内容
研究背景与目的:
圆叶葡萄具有高抗氧化能力,富含类黄酮等次生代谢物,其果皮颜色变化与类黄酮(特别是花青素和原花青素)的积累密切相关。
本研究旨在通过转录组和代谢组学方法,揭示圆叶葡萄浆果发育过程中类黄酮合成的动态变化及其调控机制。


材料与方法:
实验材料:取自中国湖北咸宁农业科学院的三年生Paulk和Supreme两个圆叶葡萄品种,在花序闭合期(S6)、转色期(S7)和成熟期(S8)采集样品。
方法:采用UPLC-ESI-MS/MS进行代谢组分析,Illumina平台进行转录组测序,结合PCA、KEGG富集、RT-qPCR等手段分析代谢物与基因表达的关联。

结果:
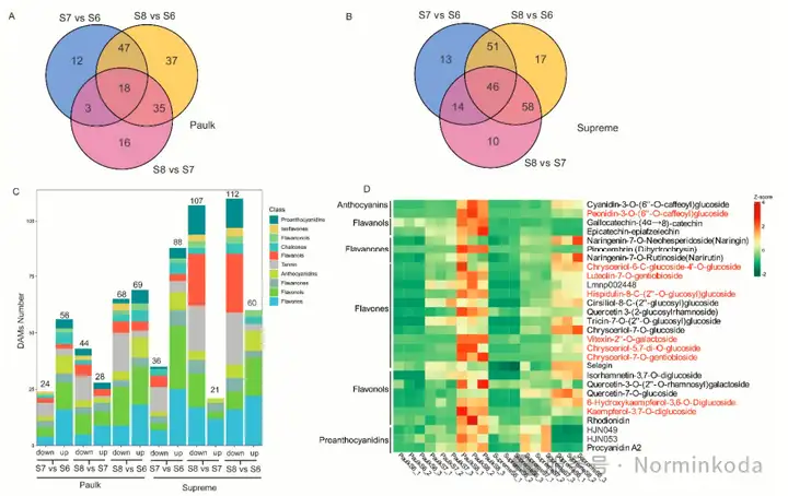
代谢组分析: 共检测到314种类黄酮,包括11类,以黄酮和黄酮醇为主。不同品种在不同发育阶段的类黄酮(如花青素、原花青素)积累模式各异,其中花青素主要以3,5-O-双葡糖苷形式存在。

转录组分析: 共鉴定出大量差异表达基因(DEGs),关键结构基因如PAL、C4H、4CL、DFR、LAR、ANS和UFGT等在特定发育阶段显著表达,与类黄酮积累高度相关。

品种差异: Paulk 品种在成熟期原花青素(PA)含量更高,而 Supreme 在转色期花青素积累更显著,这些差异与相关基因的表达差异密切相关。
基因与代谢物关联: 通过相关性分析发现,如4CL、MYBA1与花青素3,5-O-双葡糖苷含量显著正相关。

主要结论
圆叶葡萄浆果发育期间,类黄酮(尤其是花青素和原花青素)的积累受基因表达调控,且不同品种间存在显著差异。
关键代谢途径基因(如PAL、C4H、4CL、DFR、LAR、ANS和UFGT)在浆果发育中发挥核心作用,特别是在转色期和成熟期。
本研究表明,类黄酮的合成与果实颜色形成密切相关,通过调控这些关键基因的表达,有望改善葡萄的外观品质与营养价值。
此研究为深入理解圆叶葡萄类黄酮代谢网络及通过分子育种改良葡萄品质提供了重要参考。
6
总结
🔬 研究发现:🧠 研究意义:
这项研究让我们更清楚地了解了圆叶葡萄颜色变化的“幕后推手”——哪些基因在控制,哪些物质在积累。
对于未来通过基因工程或育种手段,培育颜色更好看、营养更丰富的葡萄,具有重要指导意义。
同时也丰富了我们对植物如何合成天然色素和抗氧化剂的认知,对食品、保健品开发都有潜在价值。
这两个品种在不同生长阶段,积累的类黄酮种类和数量都不一样。比如,Supreme在早期积累的黄酮类物质较多,而Paulk在成熟期原花青素更多。
控制这些物质合成的关键基因,比如 PAL(苯丙氨酸解氨酶)、C4H、4CL(都是类黄酮合成通路上的“开关”),在转色期和成熟期表达量很高,说明这个时候葡萄正在“加班加点”生产色素和抗氧化物质。
还有一些基因如 DFR、LAR、ANS 和 UFGT,它们直接参与花青素的生成和修饰,决定了葡萄最终呈现什么颜色。
两个品种对比来看,Paulk在成熟期原花青素(PA)特别多,可能是它颜色更深的原因之一;而Supreme在转色期花青素积累突出,颜色偏红
Archiver|手机版|科学网 ( 京ICP备07017567号-12 )
GMT+8, 2026-5-30 07:46
Powered by ScienceNet.cn
Copyright © 2007- 中国科学报社