||
本研究旨在探究植物生长调节剂ABT1(主要活性成分为萘乙酸和吲哚丁酸)处理对桑树优良品种‘粤椹大10’(Morus‘Yueshenda 10’)扦插苗不定根形成和存活的分子机制。研究采用转录组测序(RNA-seq)技术,对清水对照(CK)和800 mg/L ABT1处理组在扦插后12天(愈伤组织形成期)、24天(不定根诱导期)、36天(不定根形成期)和48天(不定根伸长期)四个关键阶段的韧皮部进行了测序分析。通过差异表达基因(DEGs)分析、GO和KEGG富集分析以及加权基因共表达网络分析(WGCNA),研究发现ABT1处理显著促进了与植物激素信号转导(尤其是生长素、赤霉素、茉莉酸和脱落酸途径)相关的基因表达。WGCNA分析鉴定出两个核心模块(黑色模块和蓝色模块),并从中筛选出四个关键基因(gene21267, gene16291, gene18291, gene20028),它们可能在ABT1促进不定根发育中起核心调控作用。qRT-PCR验证证实了转录组数据的可靠性。本研究揭示了ABT1通过调控激素相关基因表达来促进桑树扦插生根的分子网络,为桑树的无性繁殖和高效利用提供了重要的理论依据和基因资源。

1题目
文章题目:Exploration of Molecular Mechanism and Key Factors for the Survival of 'Yueshenda 10' Cuttings Under ABT1 Treatment
发文单位:山西农业大学、北京林业大学、河南农业大学
2杂志
Horticulturae;IF=3分
3链接
Wang Z, Dou H, Sun J, Quan J. Exploration of Molecular Mechanism and Key Factors for the Survival of 'Yueshenda 10' Cuttings Under ABT1 Treatment. Horticulturae. 2025;11(8):991. doi:10.3390/horticulturae11080991
4检测方法
Norminkoda提供了QPCR检测
5主要内容
本研究系统性地分析了ABT1处理对桑树扦插苗生根过程的转录组水平影响,揭示了其促进生根的分子机制。
1.表型与实验设计材料与处理:以半木质化枝条为插穗,设置清水对照(CK) 和800 mg/L ABT1处理组。
生根过程:扦插后生根过程分为四个典型阶段:
12天:愈伤组织形成期
24天:不定根诱导期
36天:不定根形成期
48天:不定根伸长期
表型观察:ABT1处理组的插穗在48天时,其不定根在长度、数量和质量上均显著优于CK组。

测序共产生 149.51 Gb 高质量数据,Q30 > 89.45%,与桑树参考基因组的比对率在63.71% - 75.24%之间。
样本间相关性分析和PCA表明生物学重复性好,数据可靠。

在不同比较组(ABT1 vs CK at 12, 24, 36, 48 days)中,分别鉴定出 2955, 303, 1220, 237 个DEGs。
12天时DEGs数量最多,表明此阶段(愈伤组织形成)是ABT1引发分子响应的最活跃时期。

GO富集:DEGs显著富集在微管运动、细胞壁生物合成、对生物/非生物胁迫响应、氧化还原酶活性等生物学过程、细胞组分和分子功能上。
KEGG富集:植物激素信号转导 通路在四个阶段均被显著富集,是最核心的通路。其他重要通路包括 MAPK信号通路、植物-病原互作、苯丙烷生物合成 等。

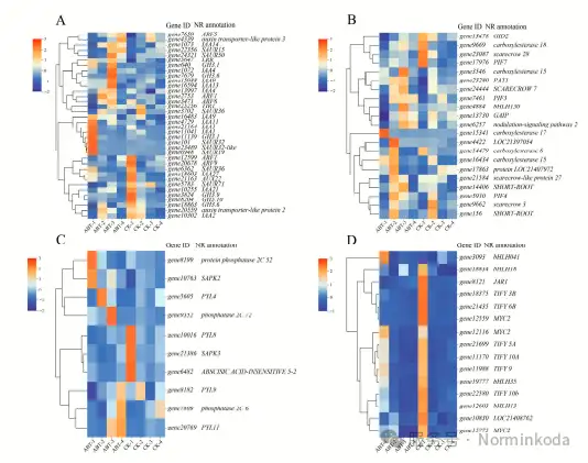
重点分析了与四种激素相关的82个DEGs:
生长素(Auxin):如 IAA1, IAA11, SAUR19, SAUR32, GH3.6等基因在12天和36天显著上调,主导愈伤和根原基形成。
赤霉素(Gibberellin):如 carboxylesterase 17等基因在12, 24, 36天高表达。
茉莉酸(Jasmonic Acid):如 bHLH041在12天高表达,参与早期伤口响应和愈伤形成。
脱落酸(Abscisic Acid):如 PYL4, phosphatase 2C等基因在后期(36, 48天)表达变化显著,可能与根系成熟和应激响应有关。
结果表明,ABT1通过协调多种植物激素的信号网络,共同促进不定根的发生和发育。

利用WGCNA构建基因共表达网络,共识别出10个模块。
其中黑色模块(Black Module) 和蓝色模块(Blue Module) 与ABT1处理组的生根性状相关性最高(相关系数分别达0.98和0.96)。
从这两个模块中进一步筛选出连通性最高的核心基因(Hub Genes):
黑色模块:gene21267(预测为 TIP2;2, 液膜内在蛋白) 和 gene16291(预测为 NIP5;1, 硼转运蛋白)。
蓝色模块:gene18291(预测为 PUB蛋白, E3泛素连接酶) 和 gene20028(预测为 CML, 钙调素类似蛋白)。
这些基因的功能预测表明,它们分别参与水分和硼的运输(TIP, NIP)、蛋白泛素化降解(PUB)和钙信号传导(CML),这些过程对细胞分裂、分化及根发育至关重要。

随机选择9个DEGs和4个核心Hub Gene进行qRT-PCR验证,其结果与转录组测序结果高度一致,证明了测序数据的可靠性和准确性。

8、主要结论
ABT1高效促进生根:800 mg/L ABT1处理能显著提高‘粤椹大10’扦插苗的不定根数量和质量。
激素通路是核心:ABT1主要通过激活植物激素信号转导通路(尤其是生长素、赤霉素、茉莉酸和脱落酸通路)来调控生根过程。
关键阶段在早期:扦插后12天(愈伤组织形成期) 是ABT1引发最强烈分子响应的关键阶段。
发现关键候选基因:通过WGCNA分析鉴定出四个核心基因(gene21267, gene16291, gene18291, gene20028),它们分别编码液膜蛋白、硼转运蛋白、E3泛素连接酶和钙调素类似蛋白,是ABT1促进桑树扦插生根的关键候选基因。
6总结
系统性:首次对桑树扦插生根的四个连续阶段进行动态转录组分析,完整描绘了ABT1处理的分子响应轨迹。
技术先进:结合常规DEGs分析与WGCNA,不仅能找到差异基因,还能挖掘出与性状高度相关的基因模块和核心基因,研究更深入。
机制深入:不仅关注生长素,还揭示了赤霉素、茉莉酸、脱落酸等多种激素共同协调作用的复杂网络。
应用潜力大:鉴定出的关键基因为桑树分子辅助育种提供了宝贵的靶点,ABT1的处理方案可直接用于桑树育苗生产,提高繁殖效率。
本研究是一项典型的“现象→组学→机制”研究范例。它从生产实践中的有效处理(ABT1)出发,利用高通量转录组学技术,深入揭示了其促进桑树扦插生根的分子机制,并精准定位了关键调控基因。研究成果不仅具有重要的理论意义,加深了对林木不定根形成机理的理解,也为桑树及其他林木的遗传改良和高效无性繁殖提供了具体的基因资源和理论指导。
Archiver|手机版|科学网 ( 京ICP备07017567号-12 )
GMT+8, 2025-12-25 23:31
Powered by ScienceNet.cn
Copyright © 2007- 中国科学报社