||
本研究通过整合转录组学和代谢组学分析,结合分子对接和系统发育分析,旨在阐明传统中药广藿香(Pogostemon cablin)中主要活性化合物之一广藿香酮(pogostone) 的完整生物合成途径。研究发现,广藿香叶片和根中的基因表达谱和代谢物积累存在显著差异:叶片富含广藿香醇(patchoulol)及其类似物(如广藿香烯、吉马烯等),而根部则大量积累广藿香酮。通过差异表达基因(DEGs)和差异积累代谢物(DAMs)的综合分析,本研究重建了广藿香醇的生物合成途径,并预测了广藿香酮最可能的完整生物合成通路。研究首次提出BAHD-DCR酰基转移酶是催化广藿香酮合成最后一步(将4-甲基戊酰基从4-甲基戊酰辅酶A转移至4-羟基-6-甲基-2-吡喃酮)的关键末端酶,其具有保守的催化 motif (HXXXD) 和结合 motif (DFGWG),并能与底物和产物分子稳定结合。该研究为利用广藿香全株药用提供了科学依据,并为通过合成生物学手段规模化生产广藿香酮奠定了理论基础。

1题目
文章题目:Integrated metabolomic and transcriptomic analysis of Pogostemon cablinshed new light on the complete biosynthesis pathway of pogostone
发文单位:广东省农业科学院、仲恺农业工程学院
2杂志
Frontiers in Plant Science;IF(5Y) =5.7分
3链接
Wang S, Zeng Z, Zhang Q, Liu W, Liu Q, Xie C, Bei J, Chen B, Zhang A (2025) Integrated metabolomic and transcriptomic analysis of Pogostemon cablinshed new light on the complete biosynthesis pathway of pogostone. Front. Plant Sci.16:1510184. doi: 10.3389/fpls.2025.1510184
4检测方法
Norminkoda提供了QPCR检测
5主要内容
本研究采用多组学整合策略,系统解析了广藿香酮生物合成的多层次机制。
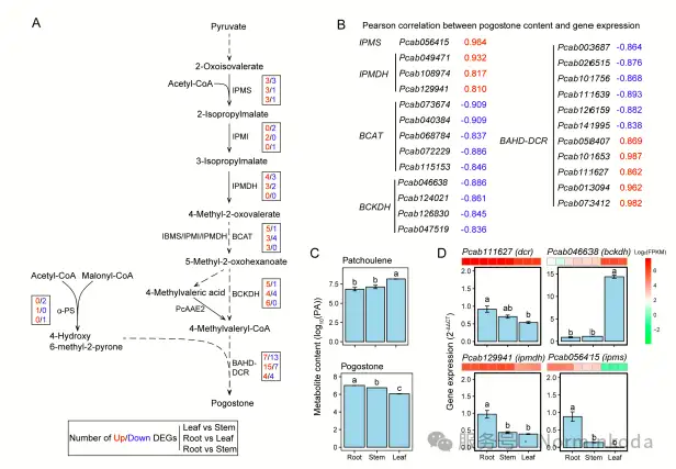
1.组织特异性代谢与转录谱代谢组学:共鉴定2848种代谢物。叶片中萜类(如广藿香烯、丁香油烃)、黄酮类(芹菜素、木犀草素的糖苷)和酚酸含量显著更高;而根部广藿香酮和脂类含量显著更高。
转录组学:叶片与根/茎之间的差异表达基因(DEGs)数量远多于根与茎之间,表明叶片具有更特化的代谢功能。

本研究整合多组学数据,预测了一条从初级代谢到广藿香酮的完整合成通路,并鉴定了通路中每个步骤的高表达基因(FPKM > 10)。该通路始于丙酮酸和乙酰辅酶A,经历以下关键步骤:
亮氨酸类似通路:生成4-甲基-2-氧代戊酸(4-Methyl-2-oxovalerate)。
支链氨基酸转氨与氧化:通过BCAT(支链氨基酸转氨酶)和BCKDH(支链酮酸脱氢酶复合物)生成4-甲基戊酰辅酶A(4-Methylvaleryl-CoA)。
聚酮合酶途径:推测由PKS(聚酮合酶)催化生成广藿香酮的骨架——4-羟基-6-甲基-2-吡喃酮(4-Hydroxy-6-methyl-2-pyrone)。
关键的酰基化步骤:预测由BAHD-DCR酰基转移酶催化,将4-甲基戊酰基转移到吡喃酮骨架上,最终形成广藿香酮。
该通路中多个基因的表达与广藿香酮含量高度相关(|r| > 0.8),例如IPMS(异丙基苹果酸合酶)和IPMDH(异丙基苹果酸脱氢酶)的表达与广藿香酮含量呈显著正相关。

候选酶筛选:从广藿香八倍体基因组中鉴定出15个BAHD-DCR酰基转移酶基因,其中Pcab067341等在根中高表达。
系统发育分析:广藿香BAHD-DCRs在进化树上与其他已知的植物BAHD酰基转移酶距离较远,形成了一个独立分支,但其功能可能相似。
结构模拟与分子对接:利用AlphaFold3预测了Pcab067341的蛋白结构,发现其具有典型的HXXXD催化基序和DFGWG结合基序。分子对接结果显示,该酶的催化中心能高效结合底物(4-羟基-6-甲基-2-吡喃酮和4-甲基戊酰辅酶A)和产物(广藿香酮),从结构上证明了其催化潜力。

组织特异性合成:广藿香活性成分的合成具有组织特异性,叶片是广藿香醇及其类似物的主要合成和储存场所,而根部是广藿香酮的主要合成和储存场所。
预测完整通路:本研究首次成功预测了广藿香酮的完整生物合成通路,并鉴定出通路中所有步骤的关键高表达基因。
发现关键末端酶:研究首次提出BAHD-DCR酰基转移酶(如Pcab067341)是催化广藿香酮合成最后一步的关键末端酶,并通过系统发育和结构模拟提供了强有力的证据。
应用价值:该研究不仅为广藿香“全草入药”的传统用法提供了现代科学解释,更重要的是为未来通过代谢工程或合成生物学方法在微生物细胞工厂中高效生产广藿香酮提供了关键的基因资源和理论蓝图。

6总结
研究点与创新点多组学整合:结合转录组、代谢组、系统发育和结构生物学,全方位解析一个未被完全阐明的植物次生代谢通路。
聚焦关键难题:精准聚焦于广藿香酮合成通路中“最后一步”的关键酶这一长期未解的科学问题。
提出新机制:首次提出BAHD-DCR酰基转移酶是催化广藿香酮合成的末端酶,为该领域的研究开辟了新方向。
数据资源丰富:提供了广藿香八倍体基因组中参与广藿香酮合成的所有高表达基因清单,是宝贵的遗传资源。
本研究是一项典型的“从组学大数据到关键基因功能预测”的精彩案例。它不仅深化了我们对广藿香这一重要药用植物代谢规律的理解,更重要的是为解决天然产物合成生物学中的“瓶颈”问题——发现关键酶——提供了成功的研究范式。后续通过体外酶活实验和基因敲除等功能验证,将最终证实这些候选基因的功能,从而完全解开广藿香酮的生物合成之谜。
Archiver|手机版|科学网 ( 京ICP备07017567号-12 )
GMT+8, 2025-12-26 05:00
Powered by ScienceNet.cn
Copyright © 2007- 中国科学报社