||
本研究旨在通过比较抗病(B1)和感病(D30)马铃薯品种在接种早疫病病原菌(Alternaria solani)后三个时间点(3、7、10天)的基因表达谱,揭示马铃薯对早疫病的抗性分子机制。通过转录组测序共鉴定出11,537个差异表达基因(DEGs),其中10天时数量最多。研究发现,在抗病品种B1中,上调基因显著富集于植物-病原互作、MAPK信号传导、激素信号传导以及次生代谢物生物合成途径,尤其是黄酮类生物合成途径,这可能是其抵抗病原菌的生化防御基础。加权基因共表达网络分析(WGCNA)识别出24个模块,并发现WRKY33、MYB和NAC等关键转录因子是抗性的核心调控因子。该研究结果揭示了马铃薯早疫病抗性中的关键分子通路和候选基因,为后续功能研究和通过育种策略增强马铃薯抗性提供了基础。

1题目
文章题目:Transcriptome Analysis of Potato (Solanum tuberosum L.) Seedlings with Varying Resistance Levels Reveals Diverse Molecular Pathways in Early Blight Resistance
发文单位:新疆农业科学院 乌鲁木齐综合试验站、新疆农业职业技术学院
2杂志
Plants;IF=4.5分
3链接
Li, J.; Li, J.; Shen, H.; Gulimila, R.; Jiang, Y.; Sun, H.; Wu, Y.; Xing, B.; Yang, R.; Liu, Y. Transcriptome Analysis of Potato (Solanum tuberosum L.) Seedlings with Varying Resistance Levels Reveals Diverse Molecular Pathways in Early Blight Resistance. Plants 2025, 14, 2422. https://doi.org/10.3390/plants14152422
4检测方法
Norminkoda提供了qPCR检测
5主要内容
本研究系统地从表型到分子机制展开了深入研究:
1.抗性表型鉴定:研究首先观察了接种病原菌后不同时间点(3、7、10 dpi)两个品种的表型差异。抗病品种B1表现出较强的抵抗力,而感病品种D30在接种后期(10 dpi)表现出严重的叶片黄化、卷曲甚至茎部黄化等症状,明确了其感病特性。

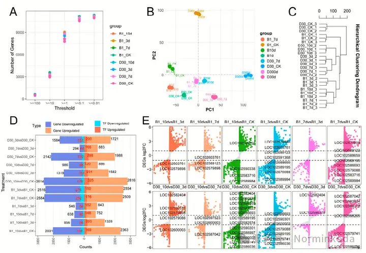
2.转录组测序与差异基因分析:对两个品种在三个时间点的叶片样本进行RNA-Seq测序,数据质量高(清洁读段占比 >96%,比对率85.92%-88.87%)。共鉴定出超过11,537个DEGs,其中感病品种D30在接种后期(10 dpi)的DEGs数量最多(上调2614个,下调275个),表明其经历了更剧烈的转录重编程。主成分分析(PCA)和层次聚类分析均显示,不同处理组的样本能清晰区分,且基因表达响应随时间动态变化。

3.功能富集分析(GO与KEGG):对抗病品种B1中上调的DEGs进行功能富集分析发现,它们显著富集于与应激响应(如氧化应激响应)、细胞壁修饰、苯丙烷生物合成等相关的生物过程。KEGG通路分析进一步揭示,B1中植物-病原互作、苯丙烷生物合成等防御通路被显著激活,尤其是在7和10 dpi。相比之下,感病品种D30中这些通路的激活程度有限,并且其光合作用、碳代谢等基础生理通路被显著抑制,这可能是其感病和表型受损的重要原因。

4.趋势聚类分析:将所有DEGs的表达模式划分为8个趋势簇(C1-C8)。其中,C2簇(2003个基因) 在抗病品种B1中被特异性强烈诱导,而在D30中则不明显。该簇基因富集于肽酶抑制剂活性和代谢物生物合成过程,这些功能在植物防御中至关重要。其他簇则分别展示了与叶片衰老、缺氧响应、几丁质响应、水杨酸信号、植物细胞壁生物合成以及光合作用恢复等相关的不同表达模式,共同构成了一个复杂的抗病响应网络。

5.加权基因共表达网络分析(WGCNA):WGCNA将基因划分为24个共表达模块。其中,lightsteelblue1模块与抗病品种B1的抗性性状显著相关,而lightpink4模块则与感病品种D30的感病性状相关。通过构建基因调控网络,发现WRKY33、MYB、NAC等转录因子是lightsteelblue1模块中的枢纽(hub)基因, likely是调控B1抗性的核心指挥官。而在感病相关的lightpink4模块中,AP2/ERF等转录因子则是关键调控因子。

6.关键生物合成通路分析:研究重点分析了苯丙烷/黄酮类生物合成通路和萜类化合物生物合成通路(MEP和MVA途径)。在抗病品种B1中,通路上的关键基因(如PAL、4CL、DFR、ANS以及DXS、HMGR等)在接种后早期即被快速、显著激活,促进了防御性次生代谢物(如黄酮、萜类)的合成。而在感病品种D30中,这些基因的表达则呈现延迟且水平较低,导致其生化防御能力薄弱。

7.qRT-PCR验证:随机挑选12个DEGs(包括病原相关蛋白PR1、转录因子bZIP、bHLH、MYB等)进行qRT-PCR验证,结果与转录组测序数据高度一致(相关系数 > 0.75),证明了RNA-Seq结果的可靠性。

6总结
1.本研究通过比较转录组学,系统揭示了马铃薯抗病(B1)和感病(D30)品种响应早疫病菌侵染的分子机制差异。
2.抗病品种B1的抵抗力源于其快速、强劲的多层次防御响应:包括早期激活植物-病原互作、MAPK和激素信号通路,显著上调苯丙烷/黄酮类和萜类生物合成通路以积累抗病物质,以及通过关键转录因子(如WRKY33, MYB, NAC)协调整个防御网络。
3.感病品种D30的敏感性则由于防御通路激活不足且延迟,同时基础生理代谢(如光合作用)受到严重抑制,导致其无法有效抵御病原菌的侵害。
4.研究鉴定出的枢纽转录因子和关键通路基因(如LOC102603761, LOC102573998)可作为宝贵的候选基因资源,用于马铃薯分子标记辅助育种,以培育具有广谱、持久早疫病抗性的新品种。
综上所述,该研究不仅深化了对马铃薯-早疫病互作分子机制的理解,而且为通过遗传改良手段控制马铃薯早疫病提供了直接的理论依据和具体的基因靶点,对推动马铃薯的可持续生产具有重要意义。
声明:本文内容观点仅代表个人解读,具体参考原文.
Archiver|手机版|科学网 ( 京ICP备07017567号-12 )
GMT+8, 2026-5-30 13:13
Powered by ScienceNet.cn
Copyright © 2007- 中国科学报社