||
五、细胞呼吸:将食物化为通用能量的精密流水线
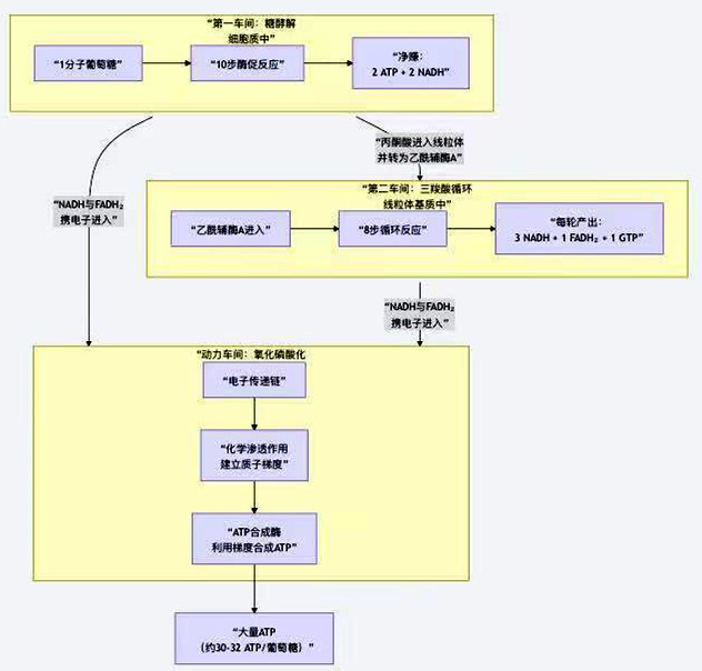
细胞呼吸堪称地球上最伟大的生物化学反应。它是一套高度秩序化、模块化、高效能的分子级“精密流水线”,将食物分子中的化学能,逐步转化为生命通用的能量货币——ATP。
其全过程可概括为下图所示的三大核心“车间”及一个核心机制:

图3 细胞呼吸将食物化学能转化为ATP的过程
下面,我们按流程深入每个“车间”。
1. 糖酵解——细胞质中的“初步拆解”
位置:细胞质。
原料:1分子葡萄糖(6碳糖)。
过程:经过10步酶促反应,在不消耗氧气的情况下,将1个葡萄糖拆解成2个丙酮酸(3碳化合物)。
能量账目:净赚2个ATP(通过底物水平磷酸化直接产生);产生2个NADH(携带高能电子)。
2. 三羧酸循环——线粒体基质中的“深度氧化”
位置:线粒体基质。
原料:丙酮酸进入线粒体后,脱羧形成乙酰辅酶A(2碳单位),进入循环。
过程:一个循环8步的“研磨”过程,将乙酰辅酶A彻底“燃烧”成CO₂。
能量账目(每分子葡萄糖产生2分子乙酰辅酶A,故进行两轮循环):产生6个NADH、2个FADH₂(它们是满载高能电子的“运钞车”,将进入下一车间);直接产生2个GTP(可等价转换为ATP)。
3. 氧化磷酸化——线粒体内膜上的“能量货币铸造厂”
这是整个流水线产能的核心,占总ATP产量的90%以上。它分为紧密偶联的两步:
(1)电子传递链(建立质子梯度)
位置:线粒体内膜上镶嵌的四个蛋白质复合物(I-IV)。
过程:前一车间产生的NADH和FADH₂在此卸下高能电子。电子像“接力赛”一样在复合物间传递,能量逐级释放。
关键转化:释放的能量用于将质子(H⁺)从线粒体基质泵到内外膜间隙,从而在膜两侧建立起一个高强度的质子电化学梯度(浓度差+电荷差)。这好比用水泵将水抽到高处,储存了势能。
(2)ATP合成酶(利用梯度合成ATP)
位置:镶嵌在同一内膜上。
过程:储存的质子势能驱动质子通过ATP合成酶这个“分子水轮机”流回基质。质子流带动酶结构的旋转,此机械能直接催化ADP + Pi → ATP。
原理:这就是化学渗透理论的精髓:化学能(电子)→ 物理势能(质子梯度)→ 化学能(ATP)。
4. 流水线的精妙之处
(1)逐步释放,高效捕获:能量不是一次性爆炸式释放,而是通过多步反应平缓、分级释放,最大程度地被捕获到NADH、FADH₂和质子梯度中,最终转化为ATP,效率极高(约34%)。
(2)精密的调节:流水线的速度受细胞“能量状态”的反馈调节。当ATP充足(ATP/ADP比率高),整个流程减速;当ATP耗竭,ADP增多,流程立刻加速。
(3)灵活的原料适应性:这条流水线不仅加工葡萄糖,还能通过不同的“预处理”通道,处理脂肪分解产生的脂肪酸和蛋白质分解产生的氨基酸,最终都汇入乙酰辅酶A或三羧酸循环的中间产物,体现了代谢网络的强大整合能力。
小 结
细胞呼吸这条“精密流水线”,是生命对抗熵增、建立并维持秩序的分子基石。它将混沌的化学能,通过糖酵解、三羧酸循环、氧化磷酸化三大模块的协同,转化为生命世界统一的、可精确支付的能量通货(ATP)。
理解它,不仅是理解生物能的核心,更是理解几乎所有生命活动——从思考到运动,从生长到修复——的能量源头。在我们的著作中,此章将是“理论大厦”中最核心的支柱,承上启下,将之前所述的ATP、载体、循环等概念全部贯穿激活。
六、糖酵解:在细胞质中“点燃”葡萄糖
糖酵解堪称生命世界最古老、最核心的代谢途径。它是在细胞质中“点燃”葡萄糖,将其初步拆解并提取能量的过程。这不仅是所有细胞获取能量的起点,更是理解现代生物能学如何彻底取代“活力论”的绝佳微观案例。
为了便于清晰地把握全局,我们通过图4总览其全貌与核心产出:

图4 糖酵解初步拆解并提取能量的过程
1. 糖酵解的十个步骤:一场精密的分子拆解
这个过程由10步酶促反应精密衔接,在细胞质中快速完成,无需氧气参与。其核心在于“先投资,后收益”的逻辑:
表2 糖酵解的步骤及能量投入与产出
阶段 | 步骤 | 关键反应与酶 | 能量与载体变化 | 目的 |
能量投入(磷酸化与异构化) | 1-5 | 葡萄糖被磷酸化(消耗ATP),重排为果糖-1,6-二磷酸。 | 消耗2 ATP | 激活葡萄糖分子,使其不稳定,易于裂解。 |
裂解 | 6 | 果糖-1,6-二磷酸在醛缩酶作用下,裂解为2分子三碳糖(甘油醛-3-磷酸)。 | 1个六碳糖 → 2个三碳糖 | 为后续氧化和产能准备双份原料。 |
能量收获与产出(氧化与底物水平磷酸化) | 7-10 | 甘油醛-3-磷酸氧化,生成NADH;通过底物水平磷酸化直接生成ATP。 | 产生4 ATP + 2 NADH | 收获能量,并将能量存入ATP和NADH。 |
总账目:投入2 ATP,产出4 ATP + 2 NADH →净赚2 ATP + 2 NADH。
2. 关键能量学机制:“点燃”的秘密
糖酵解“点燃”葡萄糖并捕获能量的关键,在于两个核心机制:
底物水平磷酸化:这是糖酵解产生ATP的直接方式。酶将高能代谢中间物(如1,3-二磷酸甘油酸、磷酸烯醇式丙酮酸)上的高能磷酸基团,直接转移给ADP生成ATP。这是“分子经纪人”酶进行能量耦合的经典范例,效率极高。
氧化与还原载体的使用:在第6步,甘油醛-3-磷酸脱氢酶在氧化底物的同时,将氢和电子传递给NAD⁺生成NADH。这不仅捕获了能量,还产生了还原力,为后续反应(如丙酮酸的去路)做准备。
3. 生物学意义:超越能量生产
糖酵解的地位远超一条产能通路:
能量基石:无论在有氧还是无氧条件下,它都是启动葡萄糖分解、快速产生ATP的核心途径。
代谢枢纽:其产物丙酮酸是重要的代谢岔路口:有氧时进入线粒体彻底氧化,无氧时转为乳酸或乙醇,以再生NAD⁺,保证糖酵解持续运行。
生物合成前体的来源:它的许多中间产物(如6-磷酸葡萄糖、磷酸二羟丙酮)是合成核苷酸、氨基酸、脂类的起点。
4. 思想史脉络探讨
从思想史来看,糖酵解途径的完全阐明(20世纪上半叶),正是“新陈代谢是化学反应总和”这一观念的最坚实证据。它将一个宏观的“生命活力”——葡萄糖转化为能量与运动——彻底还原为十步清晰、每步都可分离、纯化并研究其酶机制的化学反应。
这给了“活力论”最后一击:当人们能在试管中重现细胞“点燃”葡萄糖的完整化学过程,并精确计算每一个ATP和NADH的来龙去脉时,“生命力”作为解释性概念在此领域便彻底失去了容身之地。糖酵解,是写在分子上的、反对活力论的宣言。
如果需要,我们可以接着探讨:糖酵解的具体调节机制(如关键酶如何受ATP/AMP调控);丙酮酸在无氧与有氧条件下的不同命运,以及其如何与您已了解的三羧酸循环衔接。
七、三羧酸循环:在线粒体基质中的彻底氧化与碳骨架重组
(未完待续)
Archiver|手机版|科学网 ( 京ICP备07017567号-12 )
GMT+8, 2025-12-17 18:11
Powered by ScienceNet.cn
Copyright © 2007- 中国科学报社