||
首次!一张芯片,完成“合成-纯化-测试”
全流程:心肌类器官实时感知药物活性
原载:“大橡科技”公众号
近年来,微流控芯片(lab-on-a-chip, LOC)系统在化学合成领域取得了显著进展。相比之下,将生物传感技术集成于芯片平台的进展——例如在细胞培养物上对合成药物的生物活性进行实时分析——仍严重滞后。传统药物开发流程通常旷日持久、步骤割裂:需先完成化合物合成,再经分离纯化,最终通过离线细胞或动物实验评估药效。
近日,德国莱比锡大学等机构的研究团队在《Biosensors and Bioelectronics》(中国科学院一区Top期刊)发表了一项突破性成果,首次在单一微流控芯片上实现了“化学合成—微自由流电泳纯化—类器官药效实时监测”三大功能的全流程集成。
该研究巧妙地以人诱导多能干细胞来源的心肌类器官(hCMC)作为活体生物传感器,结合电化学阻抗谱技术,实现了对药物作用(普萘洛尔的负性变时、变力效应)的无标记、非侵入式、实时在线监测,为集成化药物筛选平台提供了一个极具参考价值的设计范例。
01
本期亮点
Highlights of This Issue
全流程集成:首次在单一芯片上实现从普萘洛尔化学合成→微自由流电泳分离纯化→心肌类器官实时响应监测。
类器官作为“活体传感器”:利用人心肌细胞类器官(human cardiomyocyte cluster, hCMC)3D培养,通过阻抗谱技术无创捕捉药物负性变时作用无标记、非侵入式、实时、定量监测。
高效且绿色:全程仅需数毫克原料,耗时<70分钟,远优于传统批次方法(数小时至数天)。
02
研究内容
Research Content
1. 芯片制备
在单一8 cm×8 cm微流控芯片上集成完整的工艺链——包括化学合成、电泳纯化、缓冲换液及基于3D类器官的生物活性在线监测——具有高度复杂性,该研究团队成功统筹各项关键设计要素,开发并制备出一套功能完整的集成化芯片系统(如图1所示)。
其系统命名为MiCAPSUiD(MicroCavity Array with Purification and Synthesis-Unit and impedimetric Detection,微腔阵列集成纯化-合成单元与阻抗检测)芯片,集化学合成、产物分离/纯化及生物活性实时监测于一体。芯片主体采用玻璃基板,因其具备优异的有机溶剂耐受性与高紫外透射率,可同时满足合成反应兼容性与后续在线光学监测需求。
制造过程以选择性激光诱导蚀刻(selective laser-induced etching, SLE)技术为核心,首先在三维玻璃基板上高精度图案化所有关键结构,包括厘米级长度的合成回路、μFFE(micro free-flow electrophoresis, μFFE,微自由流电泳)纯化腔室、连接通道、微腔及混合单元。随后,通过剥离工艺(lift-off)在指定区域沉积铂电极(用于μFFE)和金微电极(用于阻抗检测)。为实现电极与微腔的可靠集成,纯化区侧壁被加工成倾斜面,以增强电场均匀性(图1B)。
在微腔区域上方,研究者对准并共价键合了一块结构化PDMS定位模块,该模块通过增材3D打印制备,内部集成U形引导通道,可将hCMC快速、精准地导入微腔,并确保其与侧壁电极稳定接触(图1B)。
图1. 用于连续化合物合成、纯化和阻抗在线监测3D培养生物活性的微流控芯片示意图。(A)优化并集成在微流控MiCAPSUiD中的必要工艺链步骤。(B)微流控MiCAPSUiD设置的示意图,包括合成回路(紫色)具有两个入口,以及集成的气泡捕集器、纯化区域(总长度为2 cm)用于通过μFFE进行连续纯化,以及导电水凝胶壁和倾斜侧壁(见放大视图)用于最佳铂电极集成和高导电电极缓冲流分离。纯化区域末端有五个出口(两个鞘流出口和三个化合物流出口)。化合物出口连接到蜿蜒混合结构,将化合物流缓冲至生理条件。最后,混合器出口通向微腔结构,这些结构具有四个微电极和一个对/参比电极。为了将3D培养物可靠地定位到微腔中,一个带有集成圆形引导通道的PDMS块被放置在微腔顶部。
为兼容μFFE所需的高导电电极缓冲液与低导电运行缓冲液,芯片在纯化腔内通过紫外光聚合形成了聚乙二醇二丙烯酸酯(PEG-DA)水凝胶壁,有效隔离两类流体。
此外,针对合成中易产生气泡的问题,芯片在合成回路入口及纯化区前共集成12个被动式气泡捕集器:气泡被引导至微腔,并通过顶部的透气性PDMS膜缓慢逸出,避免进入下游纯化区,如下视频所示:

https://ars.els-cdn.com/content/image/1-s2.0-S0956566325011339-mmc2.mp4
MiCAPSUiD芯片被设计为可重复使用平台。基于化学合成对材料稳定性与鲁棒性的严苛要求,芯片主体选用玻璃,电极采用铂、金等惰性贵金属,并结合可靠封装工艺,使其在多次实验后仍可经清洗再生,维持性能稳定。
2. 在芯片上连续微流合成普萘洛尔
在完成芯片制造后,研究团队以普萘洛尔合成为模型反应,验证系统功能。团队选择从其环氧化物前体合成心脏活性化合物普萘洛尔(图2A)。产率通过¹H NMR(核磁共振)波谱测定:利用化学位移8.20(前体)与8.25(产物)处峰积分比值进行定量(图2B)。
在微流控条件下,合成在玻璃芯片上进行(图2C),以确保有机溶剂兼容性。当集成至MiCAPSUiD系统(图2D,合成回路长563 mm)后,在室温下反应50分钟,流动相产率达32%,与批次实验(28%)相当,且显著优于传统48小时批次法。
图2. 芯片上连续微流普萘洛尔合成的表征。(A)异丙胺与2-(萘-1-氧基)甲基环氧乙烷在三氟甲磺酸钙催化剂的作用下,于室温DMSO溶剂中反应生成普萘洛尔。(B)用于测定产率的示例性1H NMR谱图(溶剂为d6-DMSO)。产率等于起始原料(S)在8.20处化学位移峰面积积分与普萘洛尔产物(P)在8.25处化学位移峰面积积分的比值。三甲苯用作NMR标准品。(C)合成芯片(蓝色墨水,75×25×2.05 mm,合成环长度241 mm)。(D)MiCAPSUiD(80×80×2 mm)包含一个长度为563 mm的合成环。除μFFE电极缓冲通道(由水凝胶壁分隔)填充红色墨水外,所有微流控通道均填充蓝色墨水。
3.基于微自由流动电泳的纯化和MiCAPSUiD上的重新缓冲
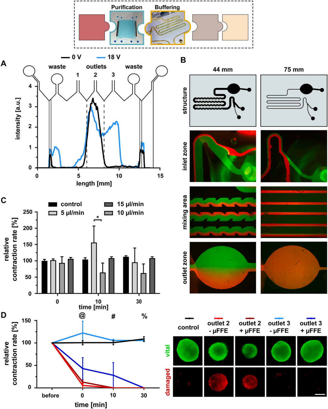
纯化采用μFFE:在电场作用下,带正电的普萘洛尔被偏转至出口3,而中性前体与DMSO则流向出口2(图3A)。偏转效率达76.5%。
为使μFFE出流适配细胞实验,研究团队测试了多种被动混合结构,最终选定83 mm蜿蜒通道(图3B),以15 μL/min培养基流速(与缓冲液1:2.2比例)实现生理兼容性,确保hCMC收缩稳定性(图3C)。
后续测试表明:出口2流(含前体与DMSO)迅速导致hCMC死亡(图3D,活/死染色);而出口3流(纯化普萘洛尔)则引发典型负性变时效应——心率下降并停止,无细胞毒性。
图3. 产物普萘洛尔的纯化、混合和细胞检测。(A)40 mM前体/60 mM普萘洛尔混合物在DMSO中进行μFFE后收集样品的电泳图,分别在无电压(黑色)和施加18V电压(蓝色,400 μA)的情况下进行。(B)44 mm鱼骨状混合器和75 mm蛇形混合器的比较。(C)将5 mM磷酸盐缓冲液与不同流速的标准培养基混合。向纯化室施加20 μL/min的磷酸盐缓冲液流速。三个出口分别以5–15 μL/min的流速通入培养基,并收集混合物。此外,将hCMC置于96孔板的缓冲液混合物中,并在30秒内进行光学计数,记录收缩情况。以标准培养基作为对照(平均值±标准误,每组n=6个hCMC)。数据以“0分钟对照”值为基准进行标准化。*p≤0.05。(D)在μFFE中施加电压的情况下,不同出口流速下类器官的行为。将40 mM环氧乙烷前体和60 mM普萘洛尔产物的混合物用15 μL/min的标准培养基缓冲后收集,并在96孔板中对类器官进行测试,随后用钙黄绿素AM(绿色,活细胞)和碘化丙啶(红色,受损细胞)进行活死细胞染色(比例尺:200 μm)。通过光学方法评估收缩情况。以标准培养基作为对照(平均值±标准误,每组n=3个类器官)。
4.在MiCAPSUiD系统中hCMC的定位以及流动条件下的生物电子信号表征
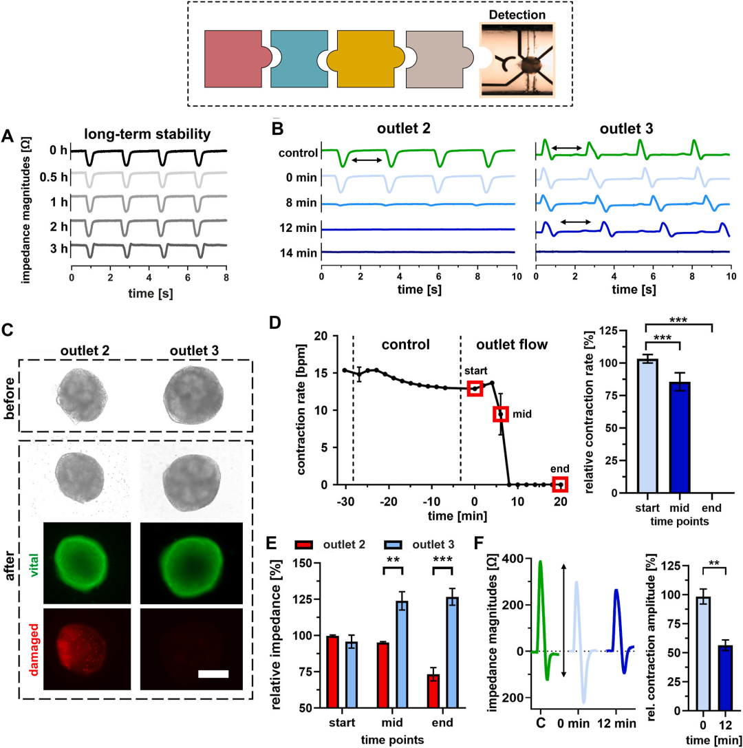
为实现在线监测,芯片集成侧壁微电极微腔(图4A–B)。hCMC通过PDMS引导通道快速定位(图4C–D),阻抗谱可实时评估定位质量(图4E–F)。
在100 kHz下,阻抗幅值时间轨迹可清晰捕捉hCMC的机械收缩峰(图4G);同步记录的场电位信号则反映其电生理活动(图4H)。
信号重现性测试显示,hCMC多次移除与重定位后,收缩率无显著变化(图4I–J),证明该系统具备高稳定性与可重复性。
图4. 流场条件下hCMC定位和生物电子信号表征。(A)集成微通道的微腔SEM图像(比例尺:100 μm)。(B)无hCMC和有hCMC的微腔示意图。(C)通过PDMS引导通道(蓝色)将hCMC滴入微腔中的定位过程。(D)MiCAPSUiD系统微腔中完美定位的hCMC显微图像。(E)空载和集群加载微腔的阻抗幅值频谱。(F)完美定位hCMC的相对阻抗频谱(集群信号),最大阻抗信号出现在约100 kHz处。(G)100 kHz处的阻抗幅值时间曲线,显示由机械收缩引起的特征峰信号。(H)对同一hCMC的4个电极记录的电场电位,典型动作电位衍生峰(电极信号轨迹沿100 ms平移以改善可视化效果)。(I)相同微腔中重复定位4次hCMC的阻抗幅值时间曲线信号。(J)对定位的hCMC的收缩率进行统计分析(均值±标准误,n=4次定位)。
下面视频展示了定位在微腔中的hCMC自发、节律性收缩的全过程,为阻抗信号来源提供直观依据。
https://ars.els-cdn.com/content/image/1-s2.0-S0956566325011339-mmc3.mp4

5. 基于阻抗谱的内联监测普萘洛尔对人类心肌细胞簇(hCMC)生物活性效应
在完整流程验证中,hCMC先以培养基灌注建立基线(图5A–B)。随后,μFFE出口流被引导至微腔:
出口3(纯化普萘洛尔):8–15分钟内心率从15 bpm降至10 bpm,14分钟后完全停止收缩(图5B–D)。
出口2(含毒性物质):8分钟内收缩信号消失,活/死染色证实细胞死亡(图5C)。
进一步分析发现,普萘洛尔不仅减慢心率(负性变时),还降低收缩力(负性变力):相对阻抗从100%升至126.7%(图5E),收缩峰幅值降至56.5%(图5F),表明类器官结构更松弛,贴合电极更紧密。
图5. 普萘洛尔对hCMCs生物学效应的阻抗在线监测。(A)hCMCs被放置在芯片的微腔中,并用仅含标准培养液的培养基灌注3小时,以展示100 kHz下阻抗幅度轨迹收缩信号长期稳定性的基线。显示了一个电极的典型阻抗幅度轨迹。(B)对于检测实验,首先获得基线信号(对照)。之后,从出口2(含DMSO+环氧化物前体)以及从出口3(含偏转的普萘洛尔)的流动被引导至hCMCs上。显示了从出口2和出口3的一个电极的典型阻抗幅度轨迹。(C)实验前后hCMC的显微图像,包括使用钙黄绿素AM(绿色,存活)和碘化丙啶(红色,受损)进行的活死染色(比例尺:200 μm)。(D)一个hCMC的确定收缩率轨迹(均值±标准误,n=3个电极组合)以及在不同时间点的相对收缩率(红色方块)相对于对照基线进行标准化(均值±标准误,n=3个hCMC来自3个独立实验/芯片,***p≤0.001)。(E)hCMCs在不同时间点的相对阻抗(细胞信号)相对于对照基线进行标准化(均值±标准误,n=3个hCMC来自3个独立实验/芯片,**p≤0.01 ***p≤0.001)。(F)从出口3(对照,0分钟,12分钟)导出的收缩信号示例阻抗幅度轨迹以及信号幅度的统计分析相对于对照基线进行标准化(均值±标准误,n=3个hCMC来自3个独立实验/芯片,**p≤0.01)。
03
结论
Conclusion
该研究展示了一种非侵入式、无标记的在线生物活性监测系统,该系统利用多参数阻抗谱技术,结合微流控芯片技术,应用于三维心肌细胞培养的连续化学合成和上游纯化。
研究团队对每个步骤的各个模块进行了测试和优化,并设计制造了集成所有模块的MiCAPSUiD芯片,以心脏活性药物普萘洛尔的合成反应和纯化为例,成功验证了MiCAPSUiD系统所有组件的功能。
该研究通过概念验证,展示了将基于细胞的生物传感技术整合到复杂的芯片实验室方法中的能力和分析优势,即使是对于高度功能化的细胞(例如心肌细胞)的3D培养,也同样适用。从这个意义上讲,MiCAPSUiD概念验证研究可能有助于推动基于细胞的生物传感技术在药物研发、测试乃至诊断应用中的发展。
原文链接:
Haensch T, Zitzmann F D, Schmidt S, et al. Highly integrated chip for continuous chemical synthesis, purification and inline biosensoric monitoring of biological activity on stem cell-derived 3D cardiomyocyte cultures[J]. Biosensors and Bioelectronics, 2025: 118256.
https://doi.org/10.1016/j.bios.2025.118256
Archiver|手机版|科学网 ( 京ICP备07017567号-12 )
GMT+8, 2026-2-22 05:15
Powered by ScienceNet.cn
Copyright © 2007- 中国科学报社