Scientia Agricultura Sinica分享 http://blog.sciencenet.cn/u/SAS

博文

中国农业科学 | 华南农大陈忠正课题组筛选茶树‘英红9号’乙胺合成关键酶基因CsAlaDC转录因子

已有 1712 次阅读 2025-8-20 10:15 |个人分类:论文|系统分类:论文交流

中国农业科学 | 华南农大陈忠正课题组筛选茶树‘英红9号’乙胺合成关键酶基因CsAlaDC转录因子

茶氨酸(L-Theanine)是茶叶中特有的一种非蛋白质游离氨基酸,占游离氨基酸的30%—60%,是一种重要的功能活性物质,具有多种健康功效,尤其在减少焦虑和压力、神经保护、提高认知功能、改善情绪状态和睡眠质量等方面具有重要作用。茶树茶氨酸是由茶氨酸合成酶(theanine synthetase,TS)催化乙胺(ethylamine,EA)和谷氨酸(L-glutamic acid,Glu)生物合成。乙胺作为茶树中茶氨酸合成的重要底物,主要由丙氨酸通过丙氨酸脱羧酶CsAlaDC脱羧生成,筛选调控CsAlaDC的转录因子,从转录调控角度探究茶氨酸生物合成机制具有重要意义。

近期,华南农业大学食品学院陈忠正课题组题为茶树‘英红9号’乙胺合成关键酶基因CsAlaDC转录因子的筛选”的研究在《中国农业科学》2025年第58卷12期正式发表。

图片

以‘英红9号’茶树为材料,通过PCR克隆CsAlaDC启动子,以其为诱饵,利用酵母单杂交从文库中筛选获得候选转录因子,克隆候选转录因子的CDS,并回转验证。利用生物信息学方法对候选转录因子进行蛋白结构域、蛋白大小及可溶性分析,借助双荧光素酶试验探究候选转录因子对CsAlaDC的表达调控作用,并用亚细胞定位技术测定候选转录因子在细胞内的分布情况。

图片

proCsAlaDC的克隆电泳图

克隆获得‘英红9号’茶树CsAlaDC启动子,包含真核生物基本的TATA-box和CAAT-box等启动子核心元件,I-box、G-Box、TCT-motif、TCCC-motif、Box4等光响应相关元件,CAT-box分生组织表达相关顺式作用元件,以及ABRE脱落酸响应元件、TC-rich repeats防御和压力反应顺式作用元件,还有MYB、MYC和WRKY等转录因子家族识别结合位点。

图片

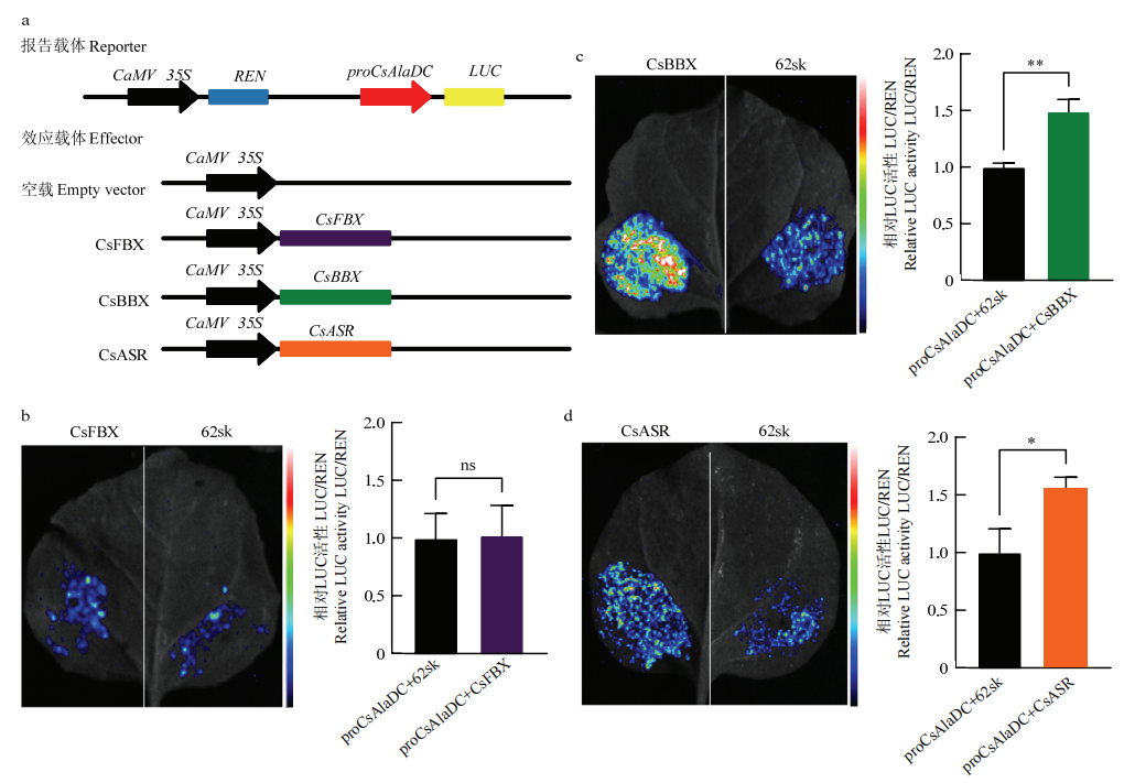
CsAlaDC启动子为诱饵进行酵母单杂交,从‘英红9号’cDNA文库中筛选获得17个结合蛋白,经初筛,获得5个候选转录因子,克隆CDS,并回转验证,获得3个转录因子:CsFBX、CsBBX和CsASR。

图片

图片

图片

候选转录因子基因的克隆酵母单杂交验证候选转录因子与proCsAlaDC结合情况

双荧光素酶试验表明,CsBBX和CsASR对CsAlaDC具有转录激活作用,CsFBX无显著调控活性。

图片

双荧光素酶载体构建及调控活性分析

亚细胞定位表明,CsFBX和CsBBX定位于细胞核,CsASR定位于细胞核和细胞质。

图片

克隆转录因子的亚细胞定位结果图

综上,从‘英红9号’cDNA文库中筛选获得3个调控乙胺合成关键酶基因CsAlaDC的转录因子:CsFBX、CsBBX和CsASR,均能结合CsAlaDC启动子,且CsBBX和CsASR对CsAlaDC具有转录激活作用。

华南农业大学食品学院阮桥君为该文第一作者,陈忠正副教授为通信作者。

该研究获得国家农业农村部农业科技创新条件提升建设工程(2020-440100-012846)的资助。

全文链接:

茶树‘英红9号’乙胺合成关键酶基因CsAlaDC转录因子的筛选

引用文献:

阮桥君, 毛苗苗, 张媛媛, 林晓蓉, 陈忠正. 茶树‘英红9号’乙胺合成关键酶基因CsAlaDC转录因子的筛选[J]. 中国农业科学, 2025, 58(12): 2427-2438.

RUAN QiaoJun, MAO MiaoMiao, ZHANG YuanYuan, LIN XiaoRong, CHEN ZhongZheng. Screening of Transcription Factors for Key Enzyme Gene CsAlaDC Involved in Ethylamine Synthesis in Yinghong 9 (Camellia sinensis)[J]. Scientia Agricultura Sinica, 2025, 58(12): 2427-2438.



https://blog.sciencenet.cn/blog-3581686-1498400.html

上一篇:《中国农业科学》2025-16期目录
下一篇:学科资讯|中国科学院2025年院士增选有效候选人名单现已公布(生命科学和医学部125人,内含完整名单)
收藏 IP: 175.169.163.*| 热度|

1 郑永军

该博文允许注册用户评论 请点击登录 评论 (0 个评论)

数据加载中...

Archiver|手机版|科学网 ( 京ICP备07017567号-12 )

GMT+8, 2025-12-21 12:47

Powered by ScienceNet.cn

Copyright © 2007- 中国科学报社

返回顶部