||
原文出自Journal of Advanced Ceramics (先进陶瓷)期刊

Cite this article:
Yan Y, Cheng Z, Chen T, et al. Rational high entropy doping strategy via modular in-situ/post solvothermal doping integration for microwave absorption. Journal of Advanced Ceramics, 2025, https://doi.org/10.26599/JAC.2025.9221168
文章DOI:10.26599/JAC.2025.9221168
1、导读
本研究开发了一种模块化的原位/后溶剂热掺杂工艺,实现了多种掺杂剂在1T-MoS2主体中的协同掺入。我们首次系统研究了多元素共掺杂的效应,包括高密度晶格应变、晶体缺陷、局域电荷积累与重新分布,这些效应显著增强了偶极极化损耗。得益于高熵掺杂工程所带来的平衡阻抗特性与协同极化/导电损耗,WVNbTaRu-MoS2样品实现了7.65 GHz的宽频有效吸收带宽,是未掺杂样品的两倍以上。该研究为理性设计高性能TMDs基微波吸收材料提供了创新思路和可行路径。

2、研究背景
随着现代电子技术发展,电磁污染问题日益突出,高性能电磁波吸收材料在军事隐身和民用防护领域需求迫切。二硫化钼(MoS2)因其独特的二维层状结构和可调电子特性成为研究热点,但现有单/双元素掺杂策略(如W、Co等)难以突破性能瓶颈。高熵掺杂(HED)通过整合多种过渡金属元素(W、V、Nb等)可产生"鸡尾酒效应",诱导晶格应变和电荷重分布,显著提升介电损耗。然而传统水热法存在多元素掺杂不均匀、相变控制困难等问题,且对掺杂构型与电磁损耗机制的关联缺乏深入理解。针对这些挑战,本研究创新性地开发了模块化原位/后溶剂热掺杂策略,在保持1T相结构稳定的前提下,首次实现了五元素(WVNbTaRu)协同掺杂。通过系统研究多元素掺杂诱导的晶格畸变、缺陷工程及电荷转移机制,成功平衡了极化损耗与电导率的关系,使材料在2.09 mm厚度下获得7.65 GHz的超宽吸收带宽,较未掺杂样品提升逾两倍,为TMDs基微波吸收材料的设计提供了新思路。
3、文章亮点
(1)开发了一种用于1T-MoS2的模块化原位/后掺杂工艺,通过两种掺杂工艺的模块化整合实现高熵掺杂工程,从而实现有效的原子级多元素共掺杂。
(2)经高熵掺杂工程处理的样品展现出7.65GHz的有效吸收带宽,是未掺杂的原始MoS2的两倍多,并实现了-61.2dB的最小反射损耗,比未掺杂样品高出四倍多。
(3)对高熵掺杂工程引起的结构和性能变化与电磁波损耗机制进行了详细研究。掺杂过程产生了高密度应变集中区、丰富的晶格畸变和缺陷,引入更多的缺陷偶极子极化;异质原子掺入引起的电荷转移和重新分布,形成更多的电偶极子,显著增强了偶极极化损耗。优化的电导率确保了足够的电磁波损耗能力,同时防止了电磁波的过度反射。这些由高熵掺杂工程驱动的效果共同增强了材料的电磁波吸收能力。
4、研究结果及结论
本研究通过模块化原位/后溶剂热掺杂策略成功实现了五元素(WVNbTaRu)共掺杂MoS2的制备,EDS元素分布图证实了五种过渡金属在基体中的均匀分布,为高熵掺杂提供了直接证据。

图1 高熵掺杂MoS2的微观形貌与元素分布特征
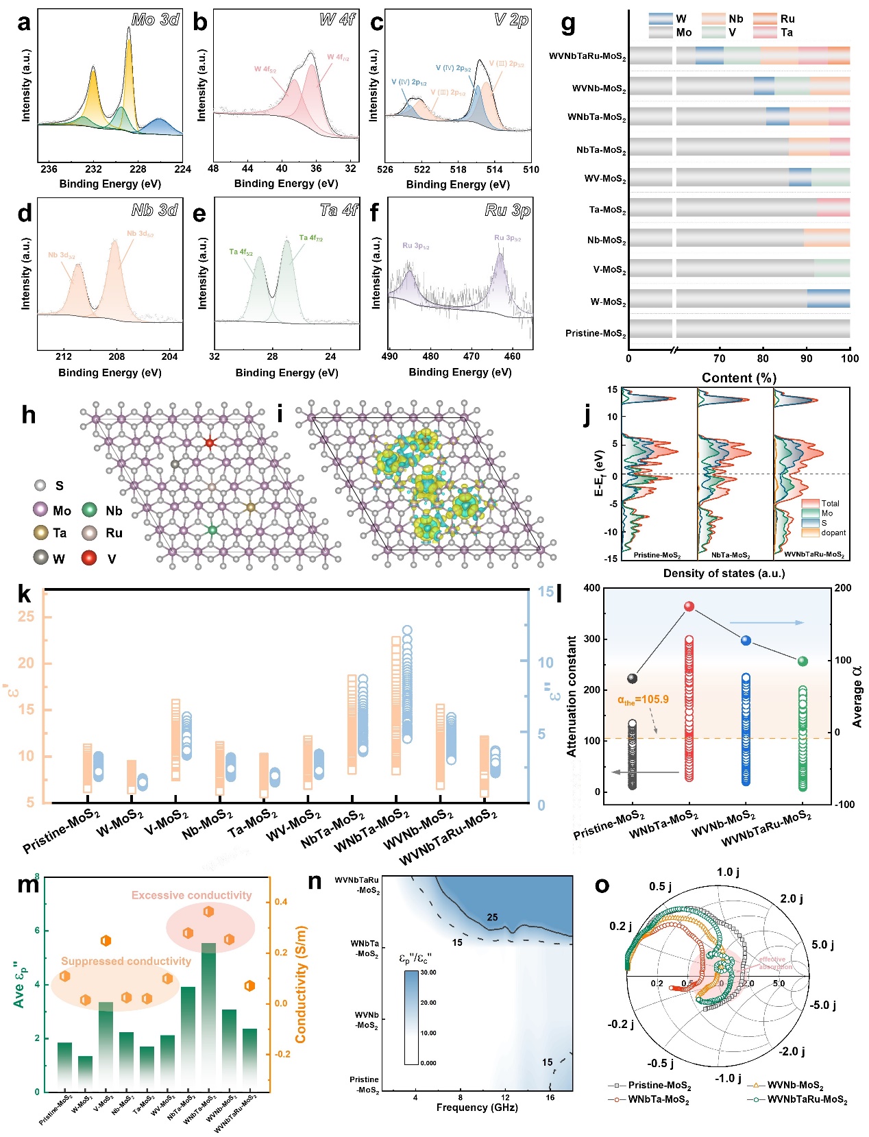
通过XRD和XPS分析发现,高熵掺杂显著改变了MoS₂的晶格结构和电子态特征,其中(002)晶面间距变化与掺杂元素的原子半径差异直接相关,揭示了多元素协同作用的微观机制。

图2 原子掺杂对MoS2晶格结构与电子态的影响分析
HRTEM结合几何相位分析表明,多元素掺杂诱导产生了高密度晶格应变区域,这种独特的应变分布特征为增强材料极化损耗能力提供了结构基础。

图3 原子掺杂对MoS2晶格结构与电子态的影响分析
密度泛函理论计算结合XPS深度分析阐明了五种掺杂元素间的电荷转移机制,不同价态金属元素间的相互作用有效调控了材料的介电性能。

图4 高熵掺杂介电演变与电荷转移机制解析
电磁性能测试表明,高熵掺杂样品在2.09 mm厚度下实现了7.65 GHz的宽频吸收,雷达散射截面模拟结果进一步验证了其优异的隐身性能,为新型吸波材料设计提供了重要参考。

图5 高熵掺杂MoS₂的宽频电磁波吸收性能表征
本研究通过创新的模块化原位/后溶剂热掺杂策略,成功实现了五元素(WVNbTaRu)在1T-MoS₂中的高熵掺杂。该策略有效平衡了极化损耗与电导率的关系,诱导产生高密度晶格应变和缺陷,使材料在2.09 mm厚度下获得7.65 GHz的宽频吸收性能,为高性能TMDs基微波吸收材料的设计提供了新思路。
5、作者及研究团队简介

黄小萧(通讯作者),哈尔滨工业大学材料学院教授/博导,国家级高层次人才。目前从事高性能介电型吸波材料的开发与设计、水系锌离子的电极及电解质材料研究。近年来主持了国家自然科学基金重点项目、面上项目、国防基础科研计划等多个项目。在J Adv Ceram、Adv Mater、Adv Funct Mater、Energy Storage Mater、Nano-Micro Lett等国际权威期刊上发表论文200余篇,授权国家发明专利30项。先后荣获省部级科技奖励一、二等奖共4项,黑龙江省教学成果一等奖1项,主编专著1部。
作者邮箱:swliza@hit.edu.cn
作者ORCID:0000-0002-2008-8949

闫岳峰(第一作者),哈尔滨工业大学材料学院博士研究生,主要从事硫化物基吸波材料的宽频化吸波机制研究。
作者邮箱:22b909026@stu.hit.edu.cn
作者及研究团队在Journal of Advanced Ceramics上发表的相关代表作:
1)Zhang K, Wang Z, Yan Y, et al. Dielectric–magnetic manipulation of reduced graphene oxide permittivity for enhanced electromagnetic wave absorption. Journal of Advanced Ceramics, 2024, 13(12): 1974-1984. https://doi.org/10.26599/JAC.2024.9220990
2)Yan Y, Qin G, Zhang K, et al. Enhancing microwave absorption performance of MoS2 by synergistic effect of Fe doping. Journal of Advanced Ceramics, 2025, 14(3): 9221039. https://doi.org/10.26599/JAC.2025.9221039
3)Liu Y, Huang X, Yan X, et al. Pushing the limits of microwave absorption capability of carbon fiber in fabric design based on genetic algorithm. Journal of Advanced Ceramics, 2023, 12(2): 329-340. https://doi.org/10.26599/JAC.2023.9220686
4)Song M, Liu Y, Hong J, et al. Boosting bidirectional conversion of polysulfide driven by the built-in electric field of MoS2/MoP Mott–Schottky heterostructures in lithium–sulfur batteries. Journal of Advanced Ceramics, 2023, 12(10): 1872-1888. https://doi.org/10.26599/JAC.2023.9220794
《先进陶瓷(英文)》(Journal of Advanced Ceramics)期刊简介
《先进陶瓷(英文)》于2012年创刊,清华大学主办,清华大学出版社出版,清华大学新型陶瓷材料全国重点实验室提供学术支持,创刊主编为中国工程院院士、清华大学李龙土教授,主编为清华大学林元华教授、郑州大学周延春教授和广东工业大学林华泰教授。该刊主要发表先进陶瓷领域的高质量原创性研究和综述类学术论文,涉及先进陶瓷的制备、结构表征、性能评价的各个细节,尤其侧重新材料研制和先进陶瓷基础科学研究等重要方面,致力于在世界先进陶瓷领域搭建学术交流平台,引领和促进先进陶瓷学科的发展。已被SCIE、Ei Compendex、Scopus、DOAJ、CSCD等数据库收录。现为月刊,2024年发文量为174篇;2025年6月发布的影响因子为16.6,连续5年位列Web of Science核心合集“材料科学,陶瓷”学科33种同类期刊第1名;2024年11月入选“中国科技期刊卓越行动计划二期”英文领军期刊项目;2025年入选中国科学院文献情报中心期刊分区表材料科学1区Top期刊。2023年起,本刊结束与国际出版商的合作,改由清华大学出版社自主研发、拥有自主知识产权的科技期刊国际化数字出版平台SciOpen独家发布,标志着该刊结束多年来“借船出海”的办刊模式,回归本土独立运营,也是我国优质英文期刊中最早回归国产平台的期刊之一。
期刊主页:https://www.sciopen.com/journal/2226-4108
投稿地址:https://mc03.manuscriptcentral.com/jacer
期刊ResearchGate主页:https://www.researchgate.net/journal/Journal-of-Advanced-Ceramics-2227-8508

Archiver|手机版|科学网 ( 京ICP备07017567号-12 )
GMT+8, 2026-4-17 11:38
Powered by ScienceNet.cn
Copyright © 2007- 中国科学报社