||
各有关单位: 中关村汇智抗菌新材料产业技术创新联盟团体标准《抗(抑)菌及消臭卫生巾(护垫)、卫生裤》已经完成征求意见稿的编制工作。遵照开放、公平、透明、协商的原则,为充分听取各方意见,现面向社会公开征求意见。
如有修改或者完善的意见,请填写标准意见反馈表(点击下载),并于2026年4月12日前以电子邮件的形式反馈至联盟秘书处(请同时发送word版反馈表)。
联系人:曾雅晶 010-82543777,ciaa2001@126.com。
中关村汇智抗菌新材料产业技术创新联盟
2026年3月12日
附件:标准征求意见稿









Archiver|手机版|科学网 ( 京ICP备07017567号-12 )
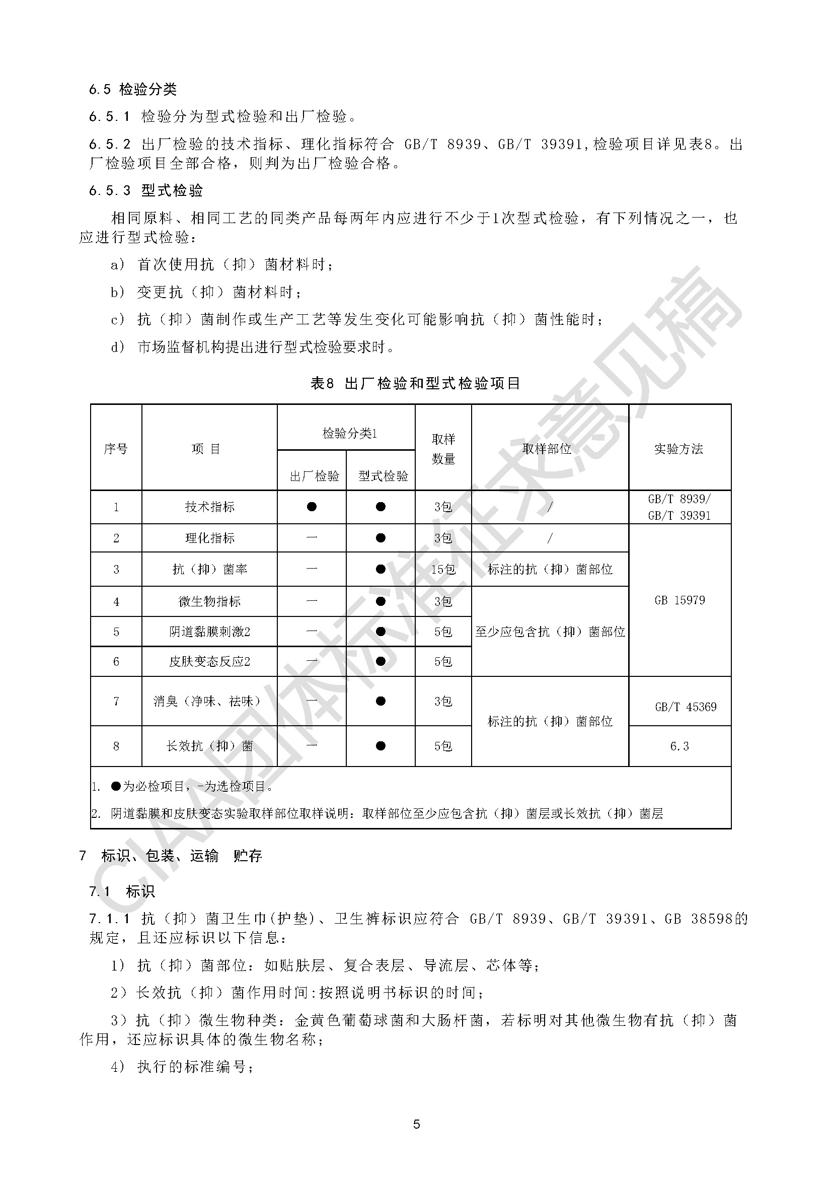
GMT+8, 2026-4-17 15:18
Powered by ScienceNet.cn
Copyright © 2007- 中国科学报社